GM Service Manual Online
For 1990-2009 cars only
Makes
🢒
Pontiac
🢒
2002
🢒
Firebird
🢒
Engine
🢒
Engine Electrical
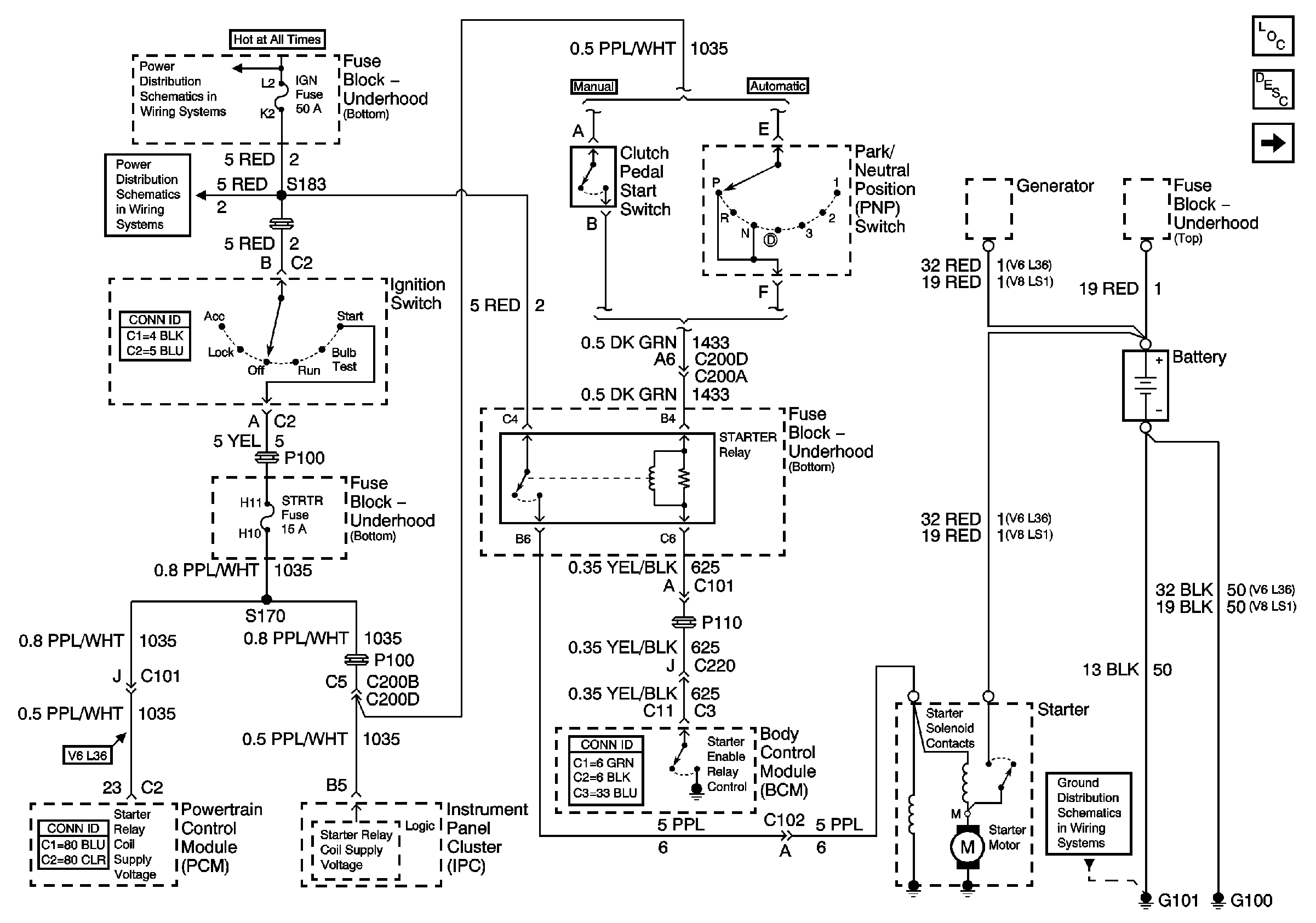
🢒 Starting and Charging Schematics
Figure
1:
Starting
Master Electrical Component List
Battery Description and Operation
Charging
IGN Fuse and Ignition Switch Bussing
IGN Fuse and Ignition Switch Bussing
G100, G101, G102, G109, G111, G202
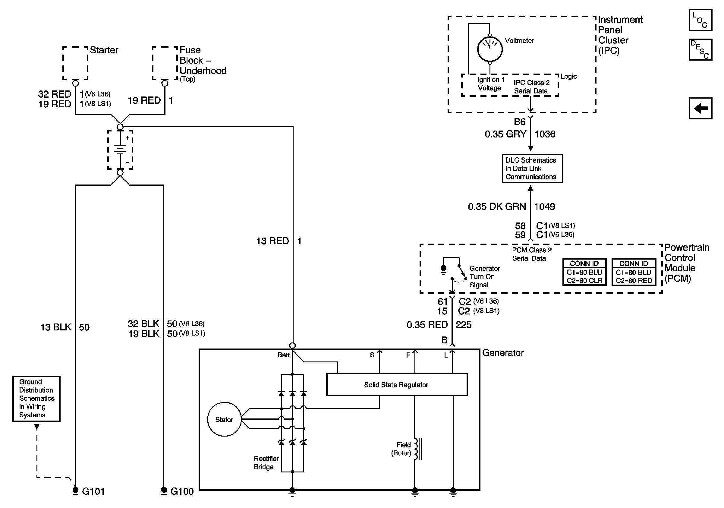
Figure
2:
Charging
Master Electrical Component List
Charging System Description and Operation
Starting
Class 2 Serial Data Communication
G100, G101, G102, G109, G111, G202