GM Service Manual Online
For 1990-2009 cars only

Removal Procedure


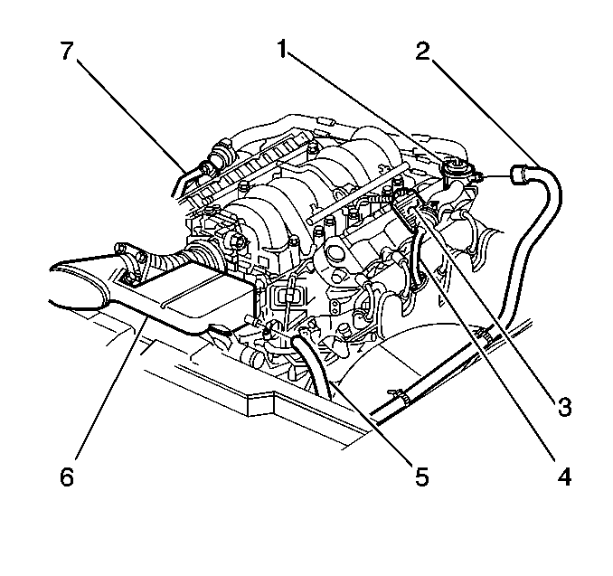
    Object Number: 604931  Size: SH
  1. Remove the vacuum line from the AIR pump shut-off valve (4) vacuum port.

  2. Object Number: 604923  Size: SH
  3. Remove the AIR hose (2) from the AIR pump shut-off valve inlet port.

  4. Object Number: 604925  Size: SH
  5. Remove the AIR hoses from the AIR pump shut-off valve outlet ports.

  6. Object Number: 604928  Size: SH
  7. Loosen but do not remove the retaining bolt at the rear of the cylinder head for the AIR pump shut-off valve bracket.
  8. Remove the retaining nut for the AIR pump shut-off valve bracket.
  9. Remove the AIR pump shut-off valve.

Installation Procedure


    Object Number: 604928  Size: SH

    Notice: Use the correct fastener in the correct location. Replacement fasteners must be the correct part number for that application. Fasteners requiring replacement or fasteners requiring the use of thread locking compound or sealant are identified in the service procedure. Do not use paints, lubricants, or corrosion inhibitors on fasteners or fastener joint surfaces unless specified. These coatings affect fastener torque and joint clamping force and may damage the fastener. Use the correct tightening sequence and specifications when installing fasteners in order to avoid damage to parts and systems.

  1. Install the AIR pump shut-off valve.
  2. Tighten

    1. Tighten the retaining bolt for the AIR pump shut-off valve to 20 N·m (14 lb ft).
    2. Tighten the retaining nut for the AIR pump shot-off valve nut to 12 N·m (8 lb ft).

    Object Number: 604925  Size: SH
  3. Install the AIR hoses to the AIR pump shut-off valve outlet ports.

  4. Object Number: 604923  Size: SH
  5. Install the AIR hose (2) to the AIR pump shut-off valve inlet port.

  6. Object Number: 604931  Size: SH
  7. Install the vacuum line to the AIR pump shut-off valve (4) vacuum port.