GM Service Manual Online
For 1990-2009 cars only
Makes
🢒
Pontiac
🢒
2002
🢒
Firebird
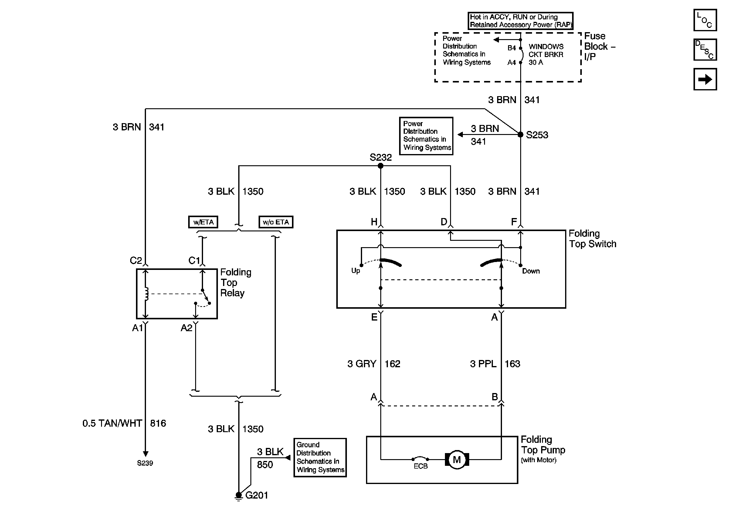
🢒 Folding Top Control
Folding Top Control
Folding Top Control
Master Electrical Component List
Power Folding Top Description and Operation
Folding Top Relay Control
WINDOWS CKT BRKR, RADIO, STG WHL CNTRL, WIPER/WASH Fuses
WINDOWS CKT BRKR, RADIO, STG WHL CNTRL, WIPER/WASH Fuses
G201
Folding Top Relay Control