GM Service Manual Online
For 1990-2009 cars only
Makes
🢒
Pontiac
🢒
2007
🢒
G5
🢒
Transmission/Transaxle
🢒
Manual Transmission - Getrag 5 Speed
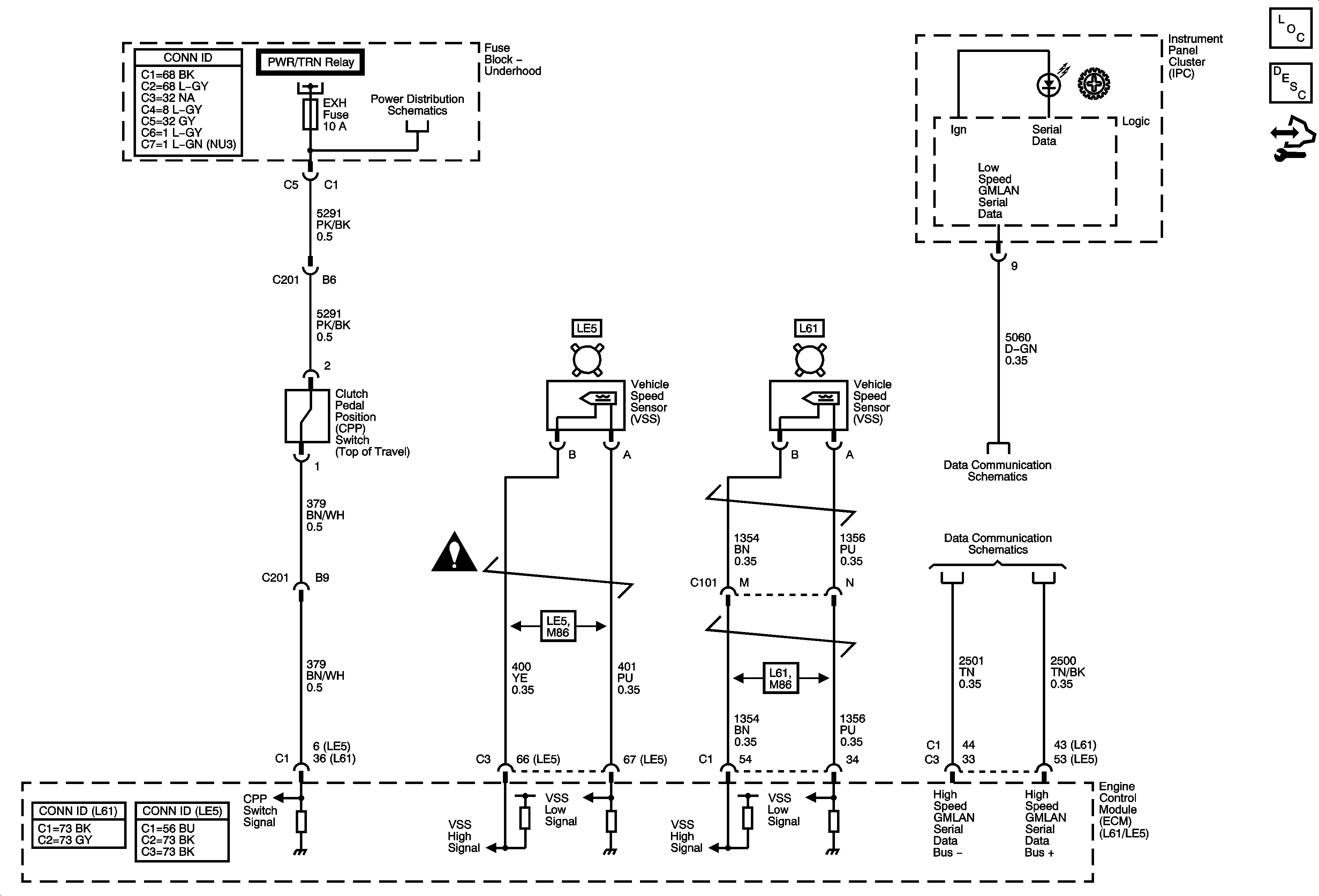
🢒 Manual Transmission Schematics
Master Electrical Component List
Transmission System Description and Operation
Control Module References
Underhood Fuse Block Fuses- EMISN, FUEL PMP, INJ, PCM/ECM, and FUEL PMP Relay and PWR/TRN Relay
Power, Ground, Low Speed GMLAN
High Speed GMLAN
Manual Transmission Schematic Icons