GM Service Manual Online
For 1990-2009 cars only
Makes
🢒
Pontiac
🢒
2007
🢒
G5
🢒 Keyless Entry
Keyless Entry
Keyless Entry
Master Electrical Component List
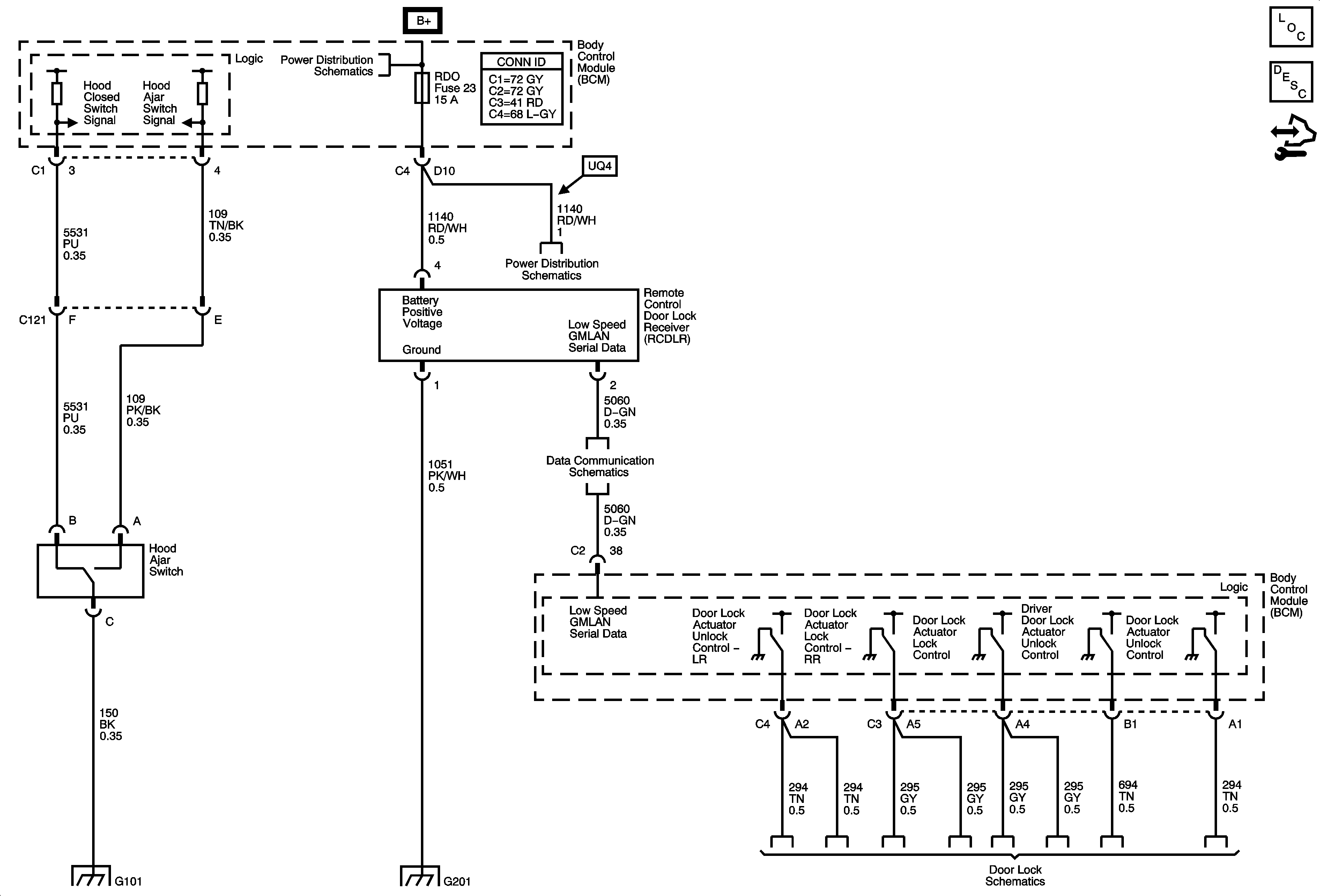
Keyless Entry System Description and Operation
Control Module References
BCM Fuses - DR LCK, ECM/TCM, INT LIGHT, PWR WNDW, RDO, SDM, S ROOF
Power, Ground, Low Speed GMLAN
G101, G102
G201 (1 of 2)