GM Service Manual Online
For 1990-2009 cars only

    Object Number: 2179163  Size: SH
  1. Remove the secondary air injection bolts (2) and nuts (1).

  2. Object Number: 2179164  Size: SH
  3. Remove the secondary air injection studs (3 and 4).
  4. Remove the secondary air injection valve assembly (1)
  5. Remove the secondary air injection gasket (2) and discard.

  6. Object Number: 2179166  Size: SH
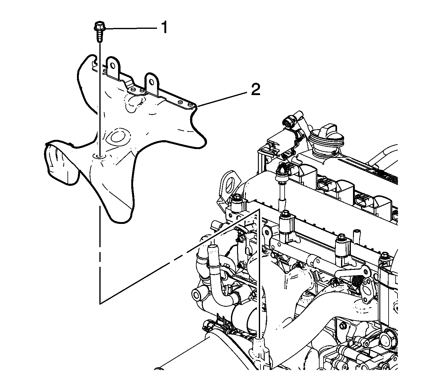
  7. Remove the exhaust manifold heat shield bolt (1).
  8. Remove the exhaust manifold heat shield (2).

  9. Object Number: 825111  Size: SH
  10. Remove the block heater if equipped.

  11. Object Number: 2179167  Size: SH
  12. Remove the oxygen sensor (1).

  13. Object Number: 2179168  Size: SH
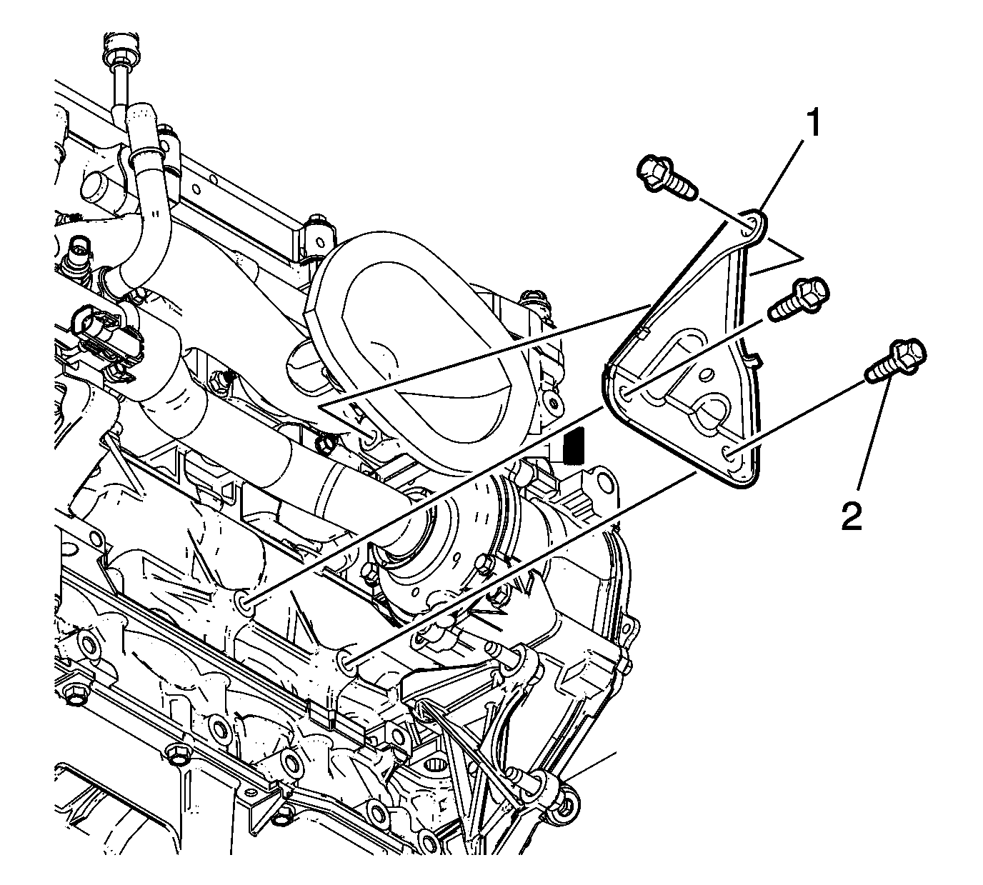
  14. Remove the exhaust manifold brace bolts (2) and brace (1).

  15. Object Number: 2179169  Size: SH
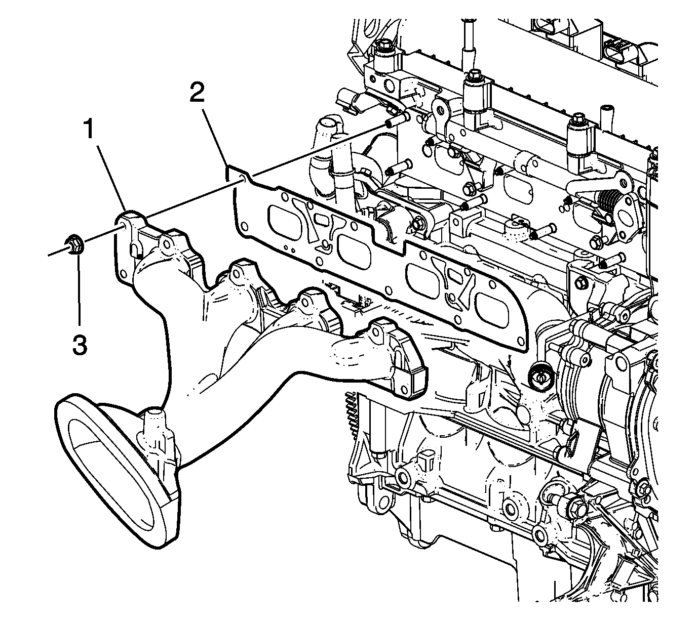
  16. Remove and discard the exhaust manifold to cylinder head retaining nuts (3).
  17. Remove the exhaust manifold (1).
  18. Remove the exhaust manifold gasket (2).
  19. Clean all of the sealing surfaces.
  20. If the exhaust manifold is being replaced, transfer the following parts:
  21. • The exhaust manifold heat shield
    • The oxygen sensor

    Object Number: 2179170  Size: SH
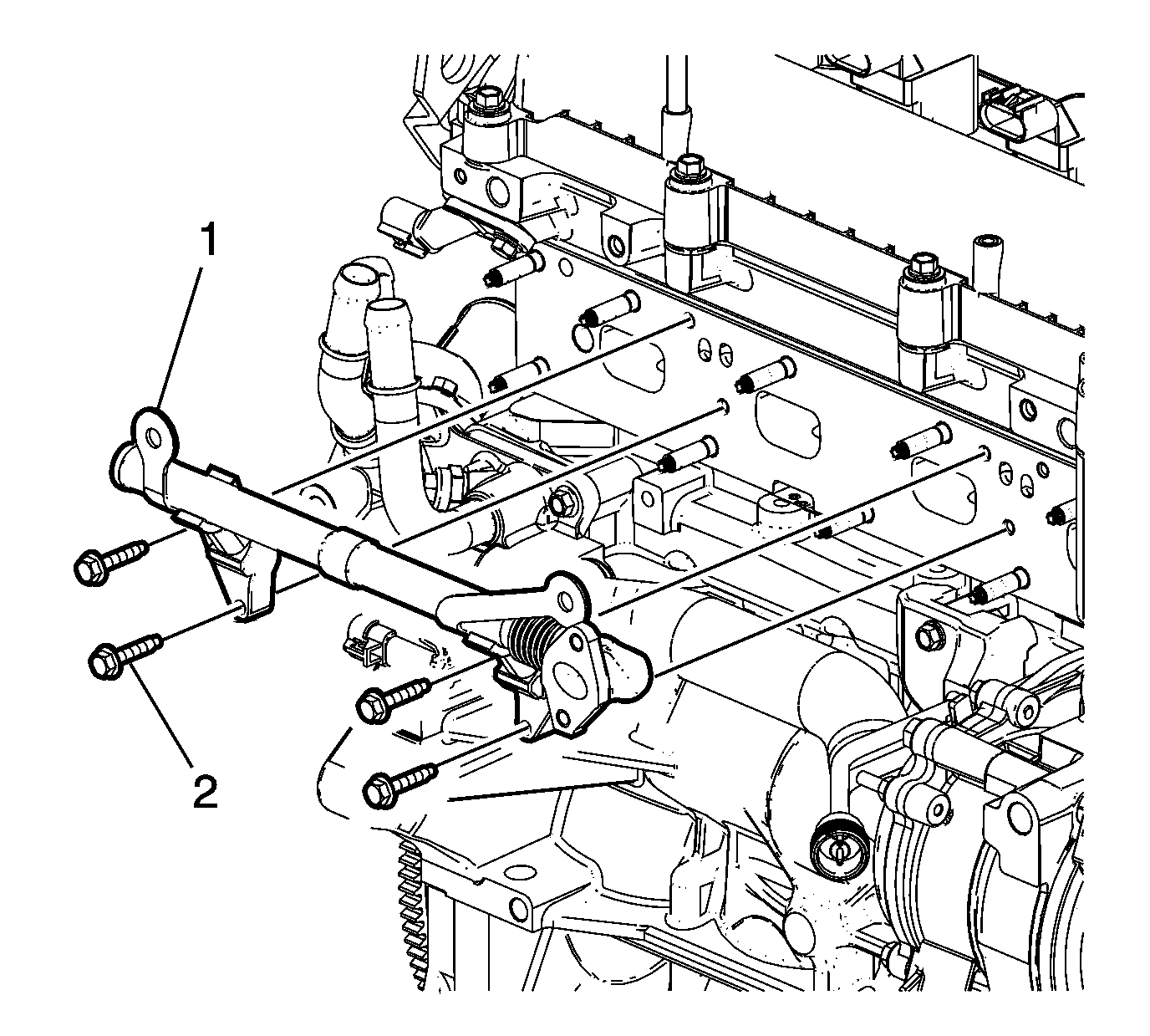
  22. Remove the secondary air injection pipe assembly bolts (2).
  23. Remove the secondary air injection pipe assembly (1).