GM Service Manual Online
For 1990-2009 cars only

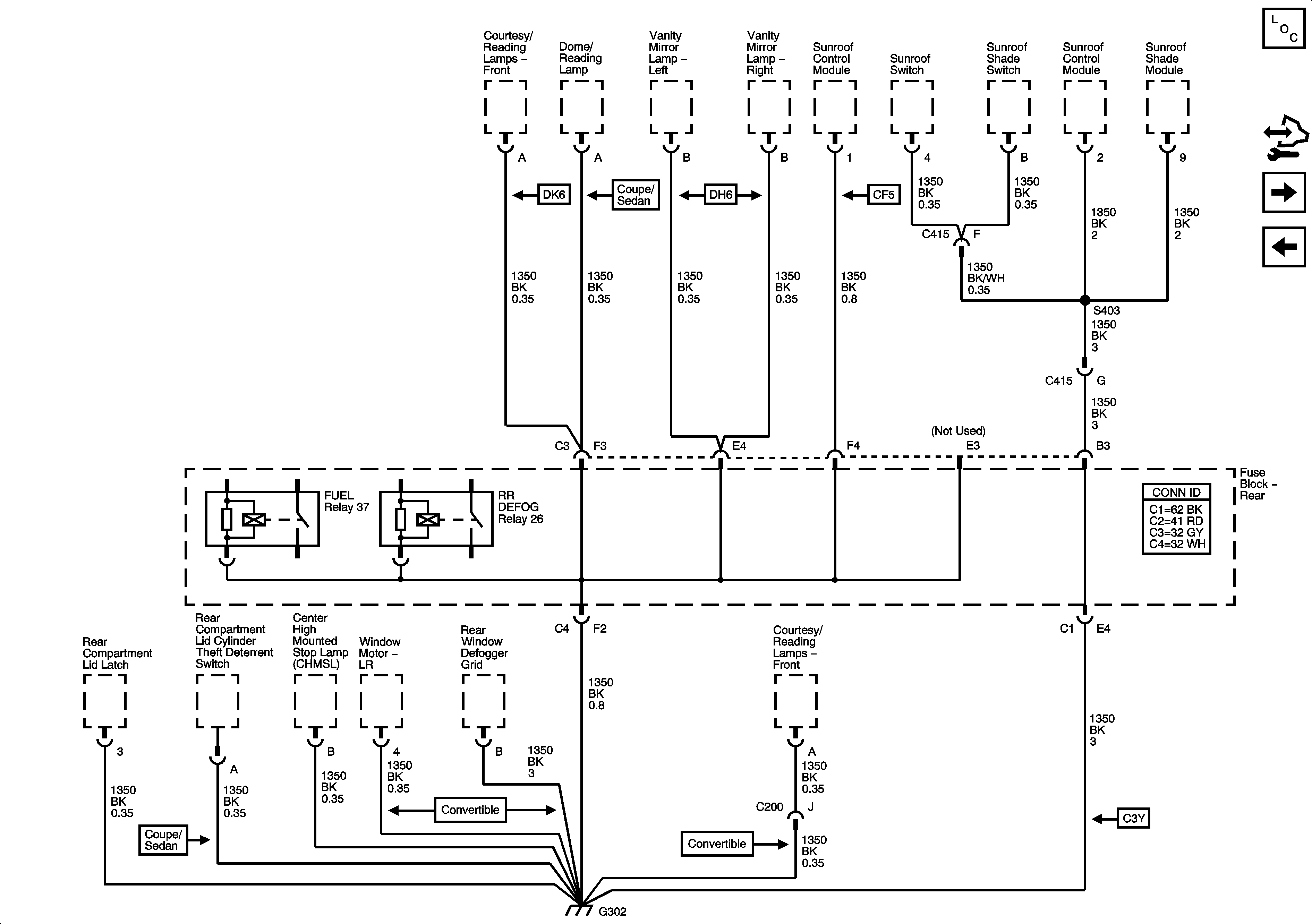
G302

G302


Object Number: 1613499  Size: FS
Master Electrical Component List
Control Module References
G303
G301