GM Service Manual Online
For 1990-2009 cars only
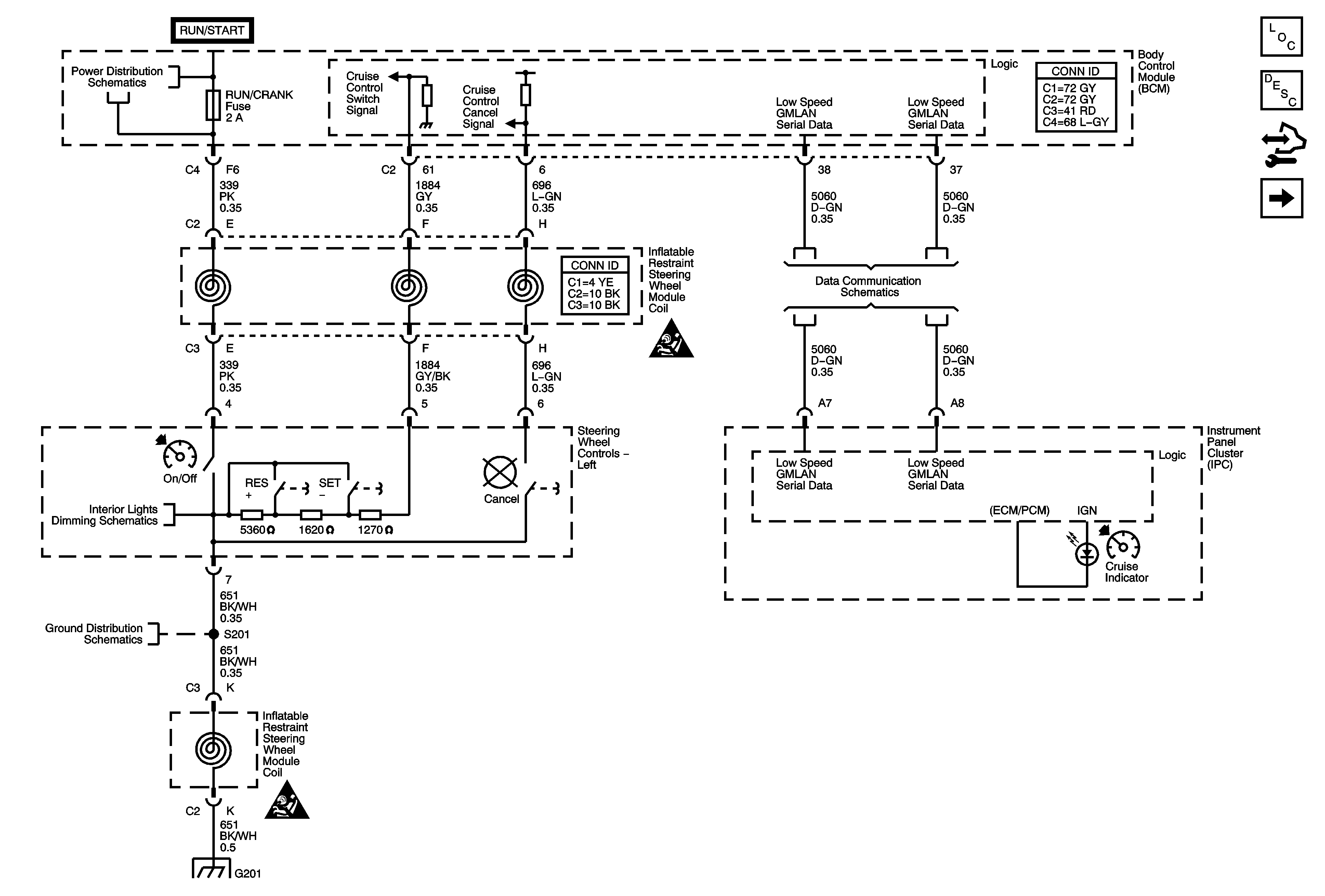
Figure 1:

Steering Wheel Controls - 3 Spoke


Object Number: 1784477  Size: FS
Master Electrical Component List
Cruise Control Description and Operation
Control Module References
Steering Wheel Controls - 4 Spoke
Underhood Fuse Block IBCM (RUN/CRANK), BCM AIRBAG (IGN), EPS and RUN/CRANK Fuses
Cruise Control Schematic Icons
Low Speed GMLAN Serial Data (1 of 2)
Steering Wheel and Doors
G201
G201
Cruise Control Schematic Icons
Figure 2:

Steering Wheel Controls - 4 Spoke


Object Number: 1784483  Size: FS
Master Electrical Component List
Cruise Control Description and Operation
Control Module References
Brake Pedal Position Sensor and Stop Lamp Switch Signal
Steering Wheel Controls - 3 Spoke
Underhood Fuse Block IBCM (RUN/CRANK), BCM AIRBAG (IGN), EPS and RUN/CRANK Fuses
Cruise Control Schematic Icons
Low Speed GMLAN Serial Data (1 of 2)
Steering Wheel and Doors
G201
G201
Figure 3:

Brake Pedal Position Sensor and Stop Lamp Switch Signal


Object Number: 1784488  Size: FS
Master Electrical Component List
Cruise Control Description and Operation
Control Module References
Steering Wheel Controls - 4 Spoke
Electronic Throttle Controls
Electronic Throttle Controls