GM Service Manual Online
For 1990-2009 cars only
Makes
🢒
Pontiac
🢒
2008
🢒
G6
🢒
Safety and Security
🢒
Remote Functions
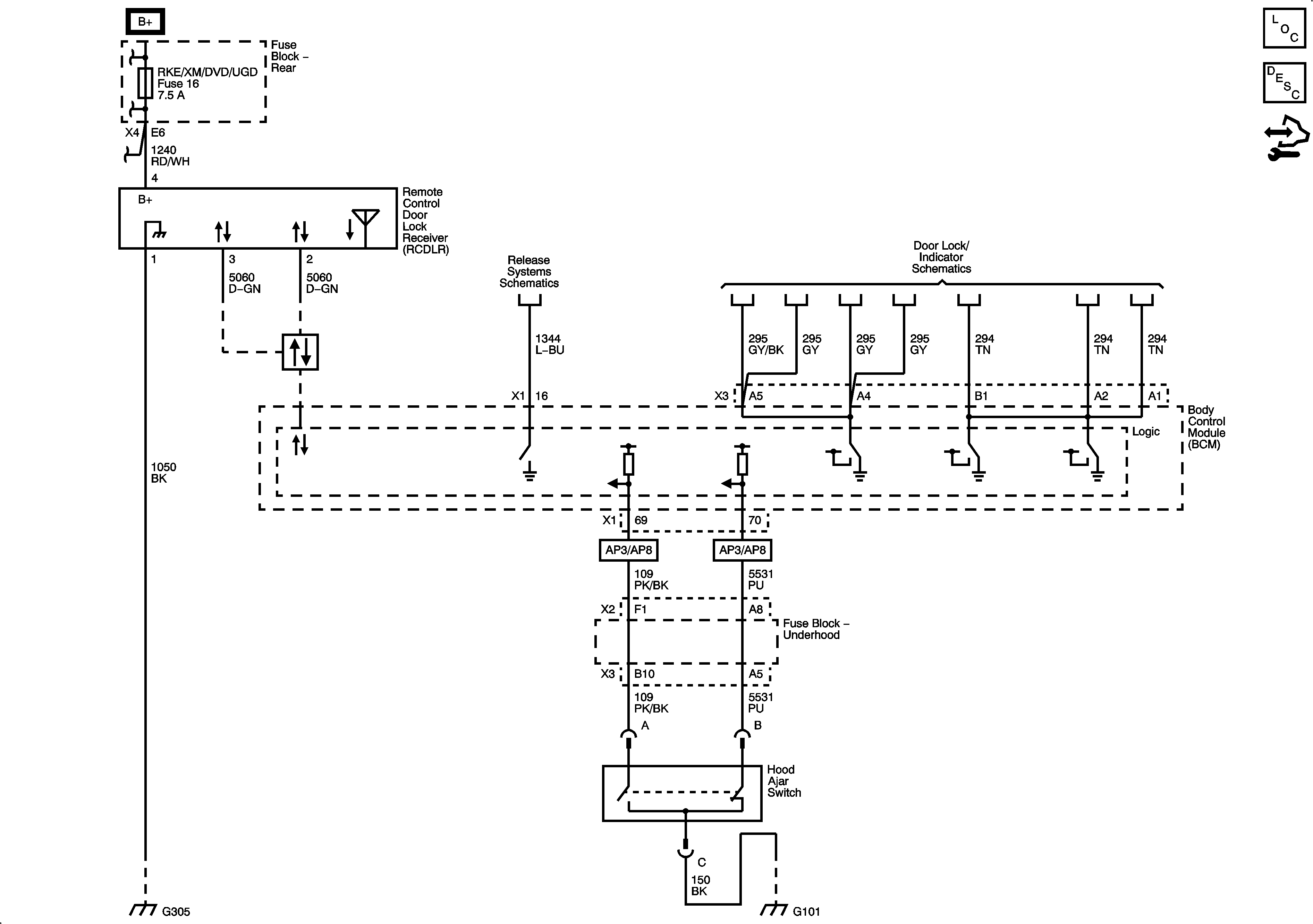
🢒 Remote Function Schematics
Master Electrical Component List
Keyless Entry System Description and Operation without Accessory 2 Way Remote
Control Module References