GM Service Manual Online
For 1990-2009 cars only
Makes
🢒
Pontiac
🢒
2009
🢒
G6
🢒
Diagnostic Navigation
🢒
Vehicle Diagnostic Information
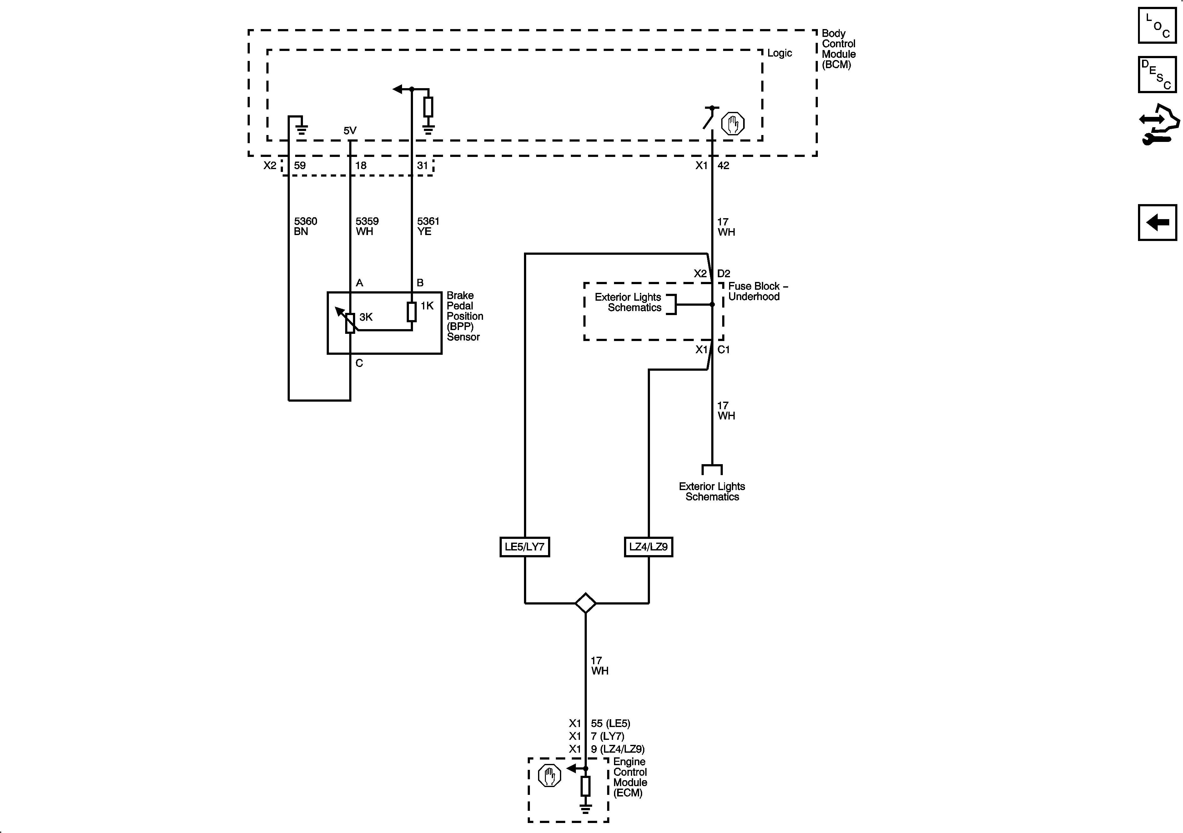
🢒 Cruise Control Schematics
Figure
1:
Steering Wheel Controls - 3-Spoke
Figure
2:
Steering Wheel Controls - 4-Spoke
Figure
3:
Brake Pedal Position Sensor, and Stop Lamp Switch Signal