GM Service Manual Online
For 1990-2009 cars only
Makes
🢒
Pontiac
🢒
2009
🢒
G6
🢒
Seats
🢒
Power Seats
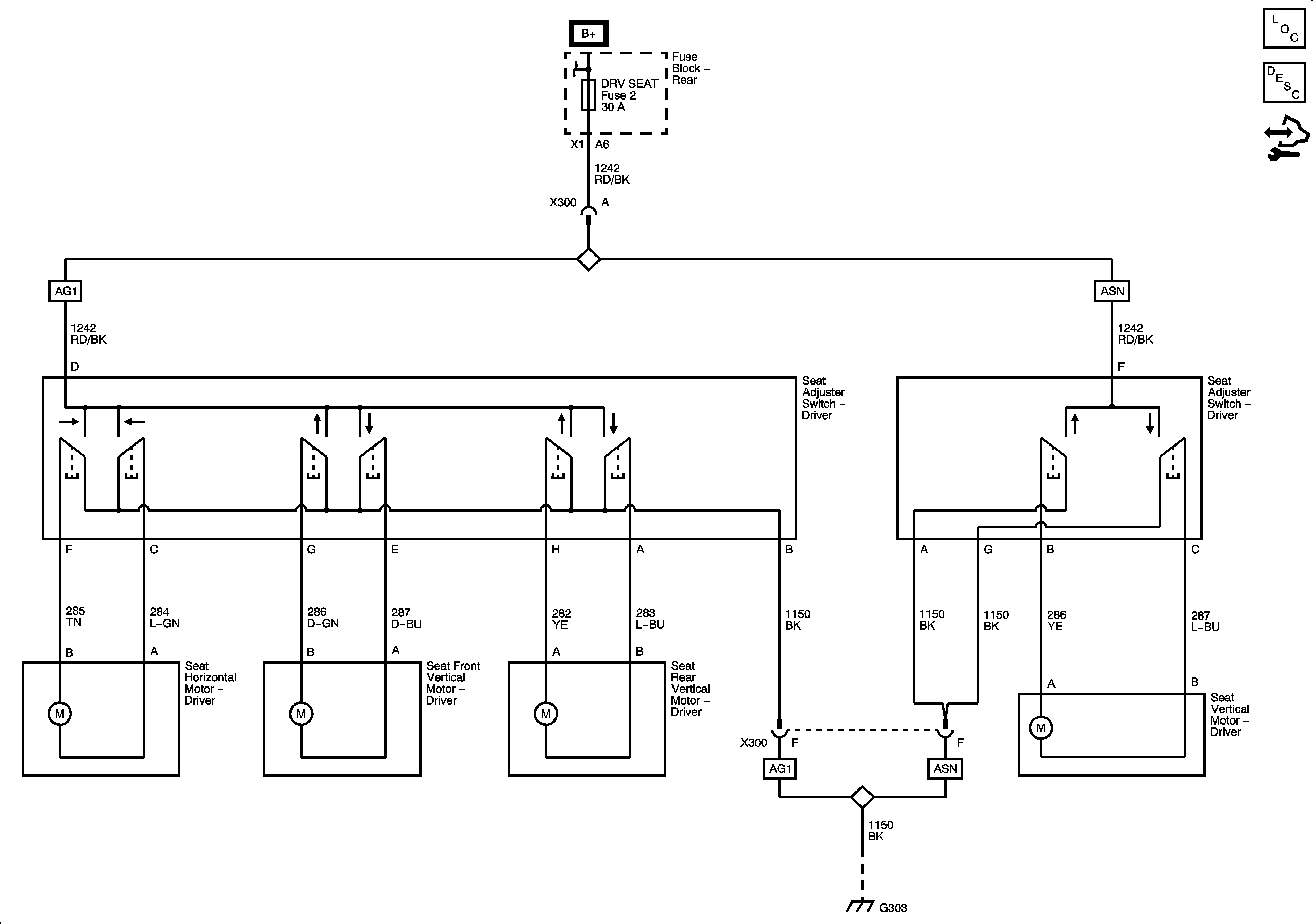
🢒 Driver Seat Schematics