GM Service Manual Online
For 1990-2009 cars only

Tools Required

    • J-42188-B .
    • E7115 .

Removal Procedure

    Caution: Refer to Safety Glasses Caution in the Preface section.

    Caution: Refer to Vehicle Lifting Caution in the Preface section.

  1. Raise and support the vehicle. Refer to Lifting and Jacking the Vehicle.
  2. Remove the front wheel. Refer to Tire and Wheel Removal and Installation.
  3. Remove the front wheel hub assembly. Refer to Front Wheel Bearing and Hub Replacement.

  4. Object Number: 1943439  Size: SH
  5. Remove the brake disc splash shield to steering knuckle retaining screws (2).
  6. Remove the brake disc splash shield (1) from the steering knuckle.

  7. Object Number: 2144698  Size: SH
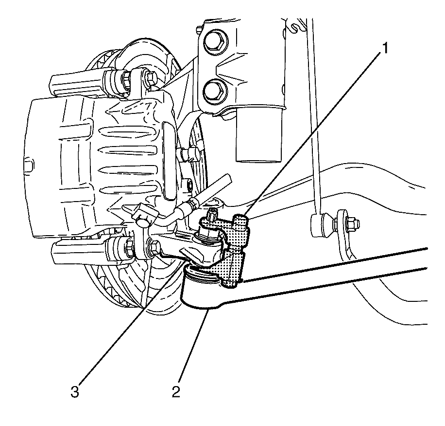
  8. Loosen the tie rod end to steering knuckle retaining nut (1) about two turns.

  9. Object Number: 2144701  Size: SH
  10. Using J-42188-B  (1) disconnect the tie rod end (3) from the steering knuckle (2).

  11. Object Number: 2144704  Size: SH
  12. Remove and discard the tie rod end to steering knuckle retaining nut (1).
  13. Separate the tie rod end (3) from the steering knuckle (2).

  14. Object Number: 2144711  Size: SH
  15. Loosen the caster arm to steering knuckle retaining nut (1) about two turns.

  16. Object Number: 2144712  Size: SH
  17. Using J-42188-B  (1) disconnect the caster arm (1) from the steering knuckle (2).

  18. Object Number: 2144713  Size: SH
  19. Remove and discard the caster arm to steering knuckle retaining nut (3).
  20. Separate the caster arm (1) from the steering knuckle (2).

  21. Object Number: 2144714  Size: SH
  22. Loosen the control arm to steering knuckle retaining nut (1) about two turns.

  23. Object Number: 2144715  Size: SH
  24. Using J-42188-B  (1) disconnect the control arm (2) from the steering knuckle (3).

  25. Object Number: 2144716  Size: SH
  26. Remove and discard the control arm to steering knuckle retaining nut (1).
  27. Separate the control arm (2) from the steering knuckle (3).

  28. Object Number: 2016006  Size: SH

    Important: Suitably support the steering knuckle (3) before removing the strut assembly to steering knuckle retaining bolts (2).

  29. Remove and discard the strut assembly to steering knuckle retaining bolts (2), nuts (4) and washers (1).

  30. Object Number: 1949934  Size: SH
  31. Remove the steering knuckle (2) from the strut assembly (1).

Installation Procedure


    Object Number: 1949939  Size: SH
  1. Install the steering knuckle (1) to the control arm (4).
  2. Notice: Refer to Fastener Notice in the Preface section.

  3. Install the NEW control arm to steering knuckle retaining nut (3).
  4. Tighten

        • First Pass: Tighten the nut to 40 N·m (30 lb ft)
        • Final Pass: Tighten the nut an additional 60 degrees using E7115 .
  5. Install the steering knuckle (1) to the strut assembly (2).

  6. Object Number: 2016006  Size: SH

    Important: The steering knuckle (3) to strut assembly retaining bolts (2), nuts (4) and washers (1) are not to be fully tightened at this stage.

  7. Install the NEW steering knuckle to strut assembly retaining bolts (2), nuts (4) and washers (1).

  8. Object Number: 2144713  Size: SH
  9. Install the caster arm (1) to the steering knuckle (2).
  10. Install the NEW caster arm to steering knuckle retaining nut (3).
  11. Tighten

        • First Pass: Tighten the nut to 40 N·m (30 lb ft).
        • Final Pass: Tighten the nut an additional 60 degrees using E7115 .

    Object Number: 1949935  Size: SH
  12. Install the tie rod end (3) to the steering knuckle (2).
  13. Install the NEW tie rod end to steering knuckle retaining nut (1).
  14. Tighten

        • First Pass: Tighten the nut to 25 N·m (19 lb ft).
        • Final Pass: Tighten the nut an additional 120 degrees using E7115

    Object Number: 1943439  Size: SH
  15. Install the brake disc splash shield (1).
  16. Install the brake disc splash shield to steering knuckle retaining screws (2).
  17. Tighten
    Tighten the screws to 9 N·m (7 lb ft).

  18. Install the front wheel hub assembly. Refer to Front Wheel Bearing and Hub Replacement.

  19. Object Number: 2016382  Size: SH

    Important:  If the steering knuckle has been replaced, the end-float measurement must be checked. Refer to Front Wheel Hub Assembly Inspection.

  20. Install the front wheel. Refer to Tire and Wheel Removal and Installation.
  21. Lower the vehicle.
  22. Bounce the vehicle several times to settle the suspension.
  23. Check and adjust the wheel alignment. Refer to Wheel Alignment Measurement.
  24. Tighten the strut assembly to steering knuckle retaining bolts (2) and nuts (1).
  25. Tighten

        • First Pass: Tighten the bolts to 85 N·m (63 lb ft).
        • Second Pass: Tighten the bolts to 100 N·m (74 lb ft).
        • Final Pass: Tighten the bolts an additional 90 degrees using E7115