GM Service Manual Online
For 1990-2009 cars only
Makes
🢒
Pontiac
🢒
2008
🢒
G8
🢒
Body Systems
🢒
Lighting
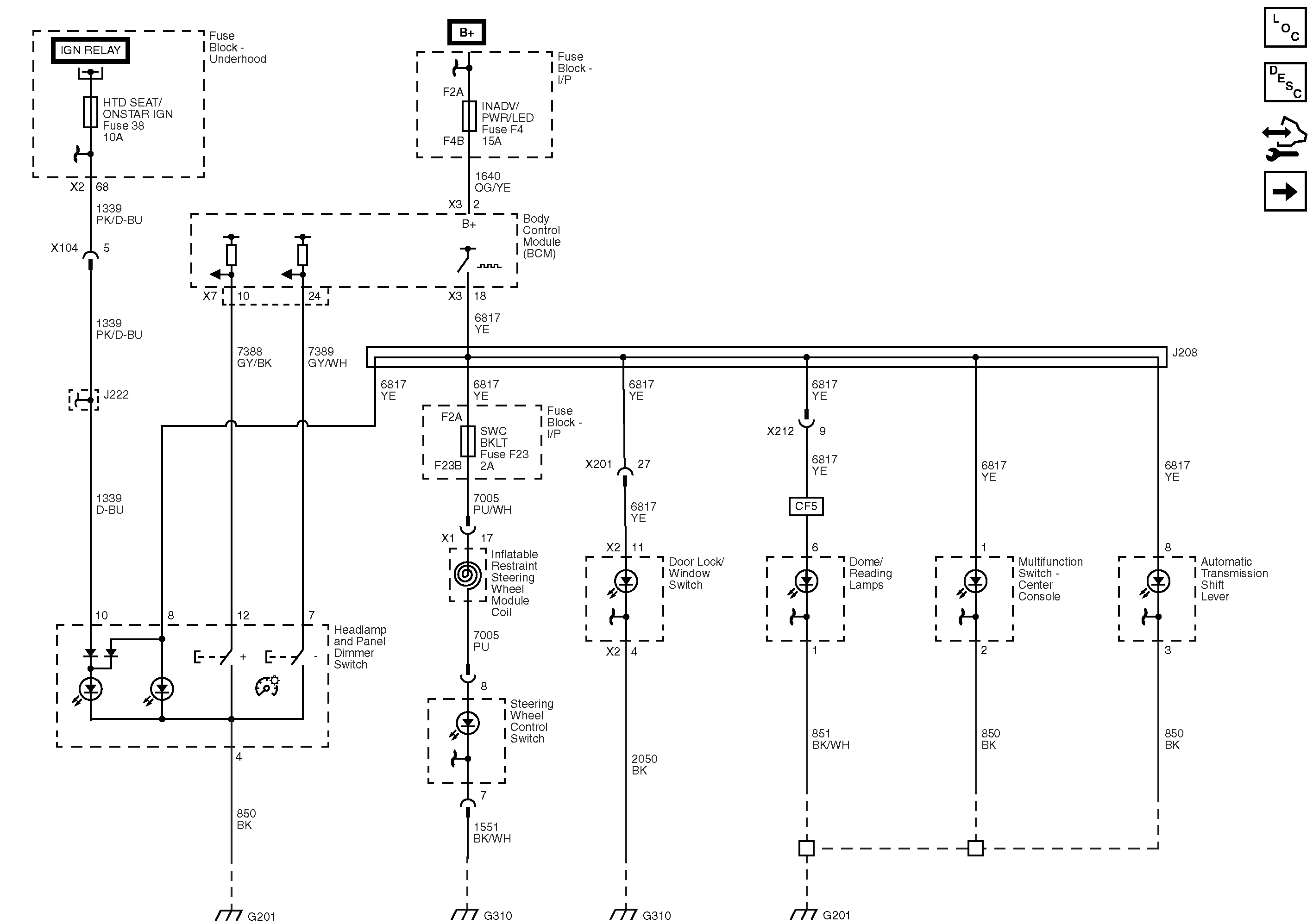
🢒 Interior Lights Dimming Schematics
Figure
1:
Dimming Control and LED Dimming 1 of 2
Figure
2:
LED Dimming 2 of 2