GM Service Manual Online
For 1990-2009 cars only
Makes
🢒
Pontiac
🢒
2004
🢒
GTO
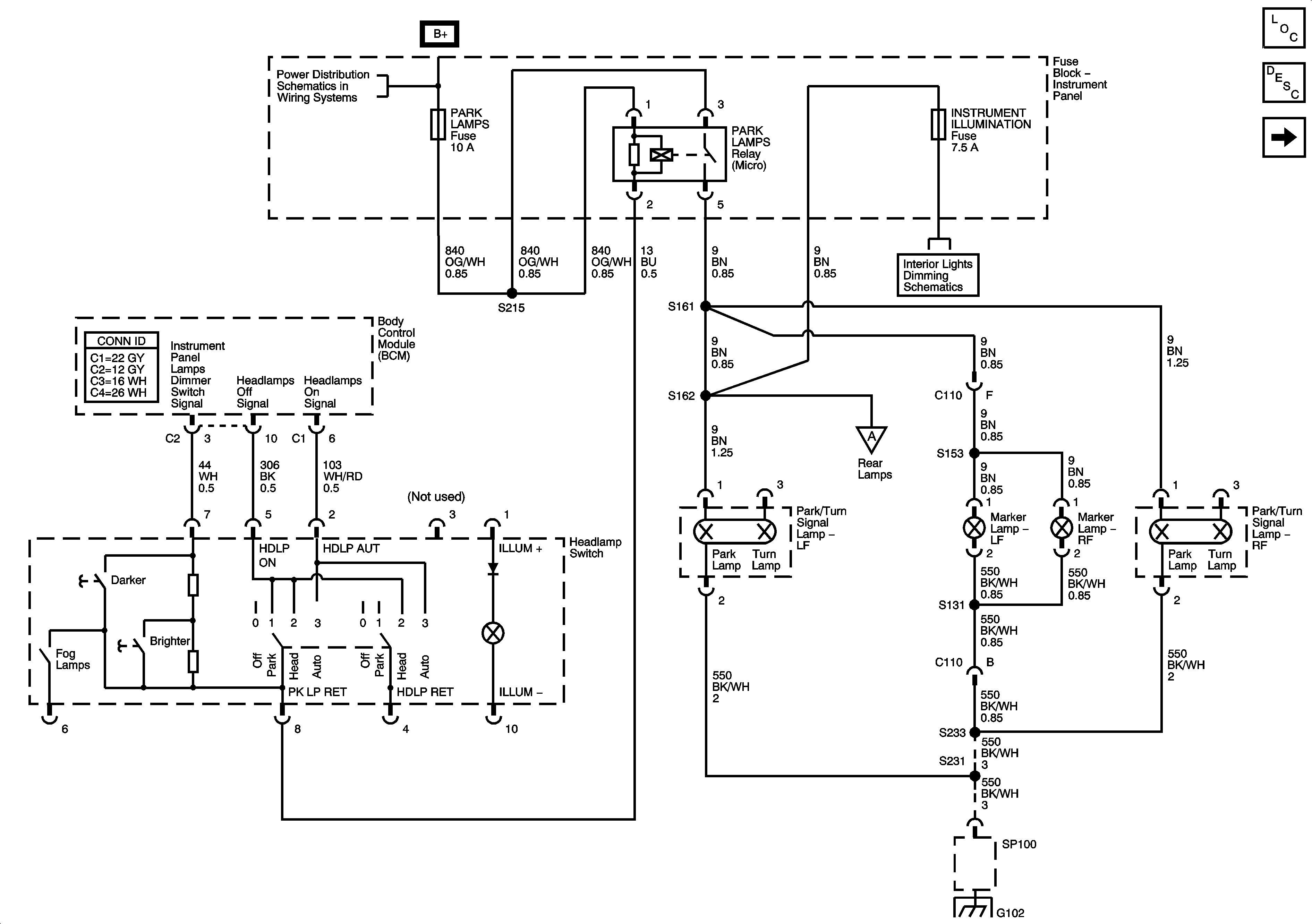
🢒 Front Marker Lamps
Front Marker Lamps
Front Marker Lamps
Master Electrical Component List
Exterior Lighting Systems Description and Operation
Rear Marker Lamps
Park Lamps, Stoplamps, Interior Illumination, Hazard Lamps, Throttle Fuses
SP100 and G102
Interior Lamps Dimming Schematic