GM Service Manual Online
For 1990-2009 cars only
Figure 1:

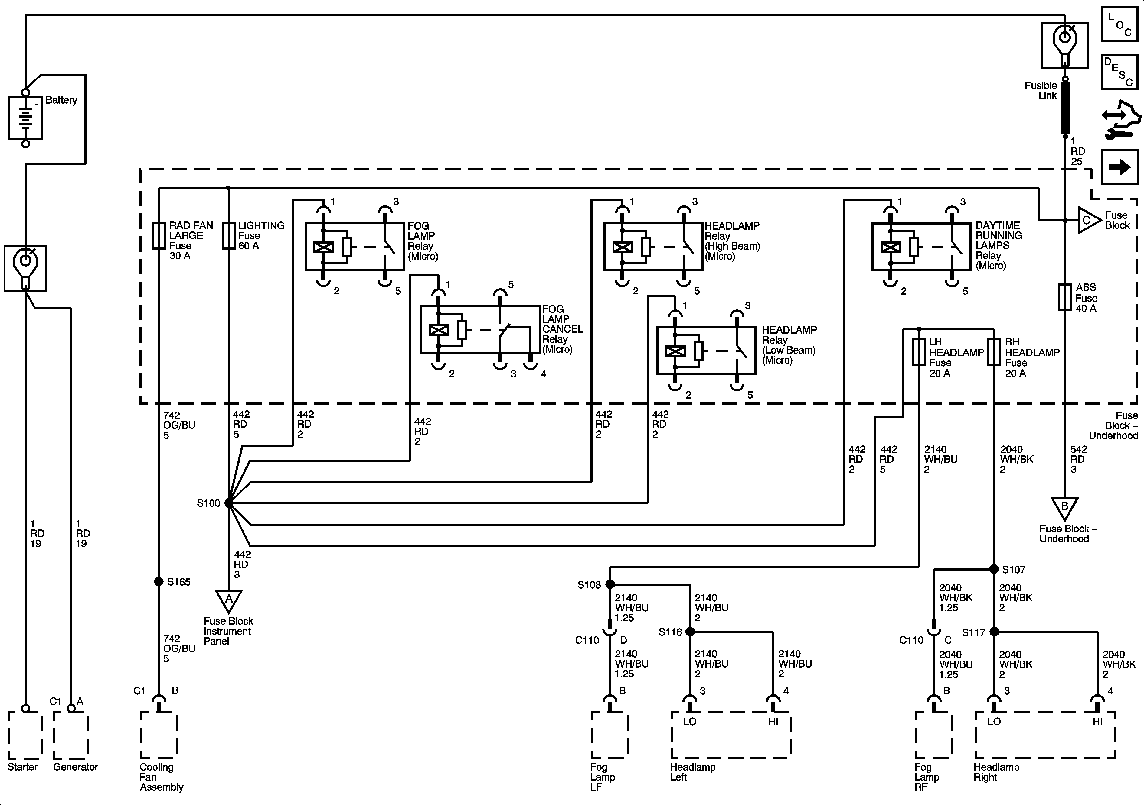
Battery, RAD FAN LARGE, LIGHTING, ABS Fuses


Object Number: 1519220  Size: FS
Master Electrical Component List
Control Module References
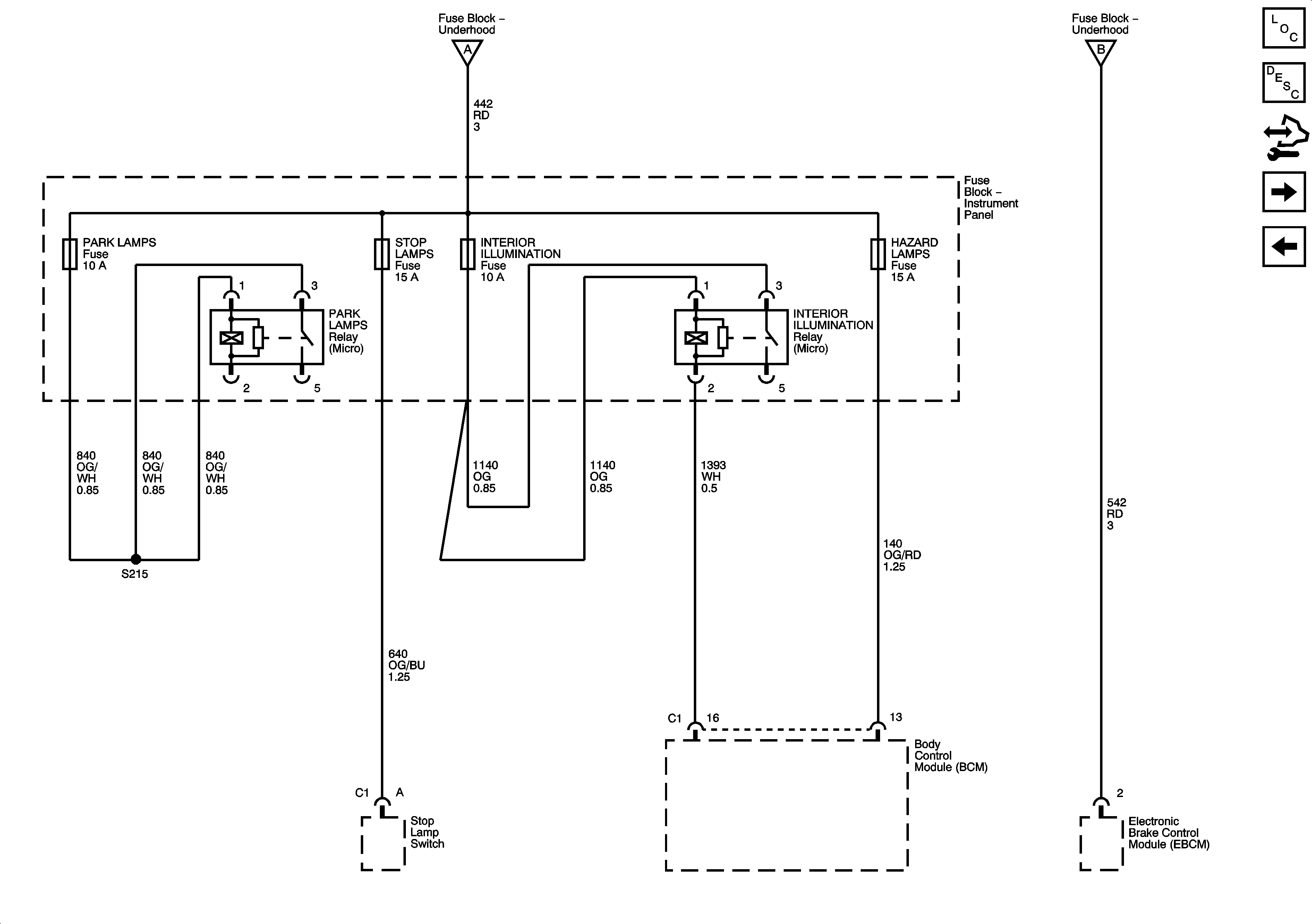
PARK LAMPS, STOP LAMPS, INTERIOR ILLUMINATION, HAZARD LAMPS Fuses
Figure 2:

PARK LAMPS, STOP LAMPS, INTERIOR ILLUMINATION, HAZARD LAMPS Fuses


Object Number: 1519222  Size: FS
Master Electrical Component List
Control Module References
ENGINE, FUEL PUMP, and BCM/ENGINE CONTROL Fuses
Battery, RAD FAN LARGE, LIGHTING, and ABS Fuses
Figure 3:

ENGINE, FUEL PUMP, BCM/ENGINE CONTROL Fuses


Object Number: 1519223  Size: FS
Master Electrical Component List
Control Module References
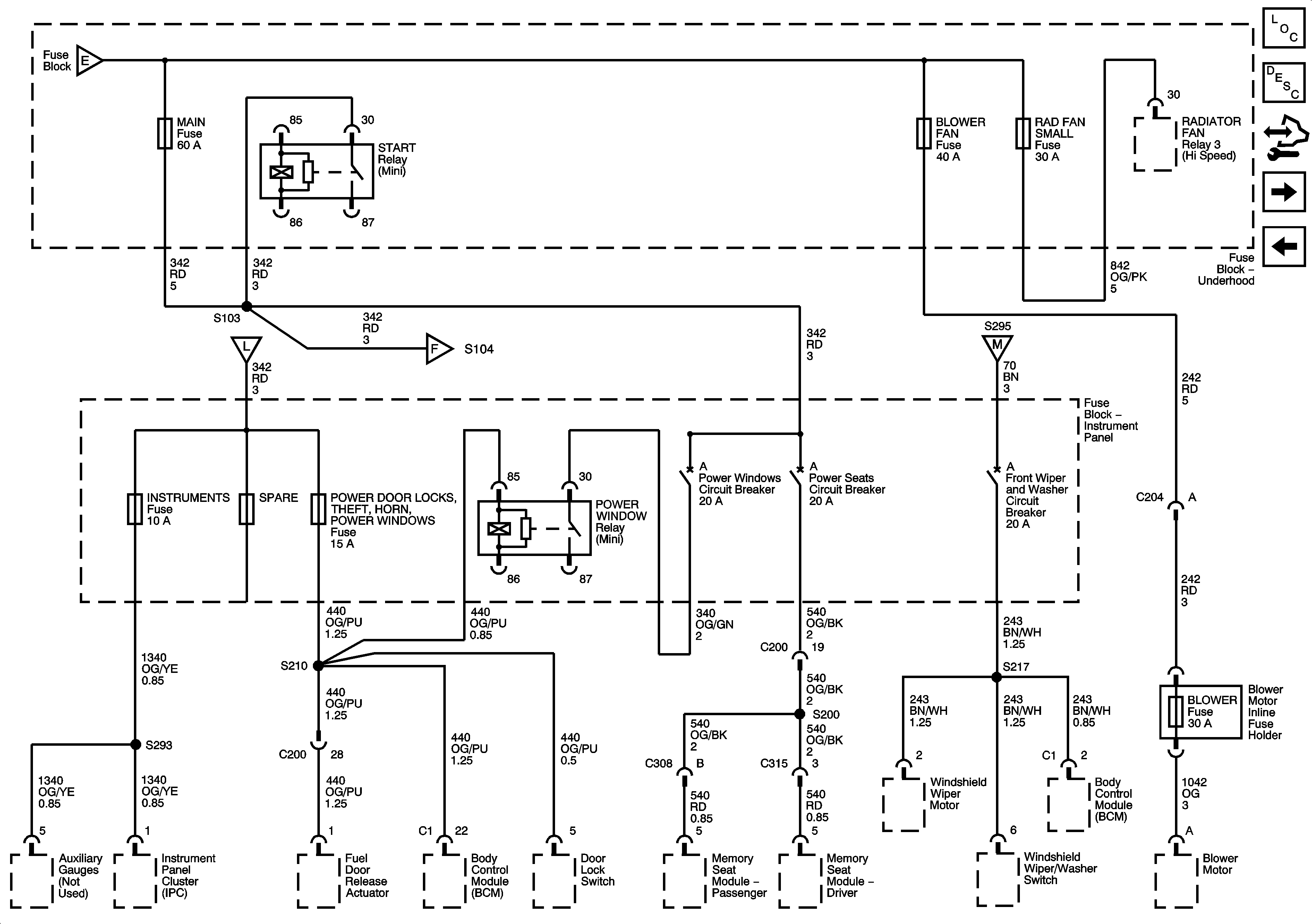
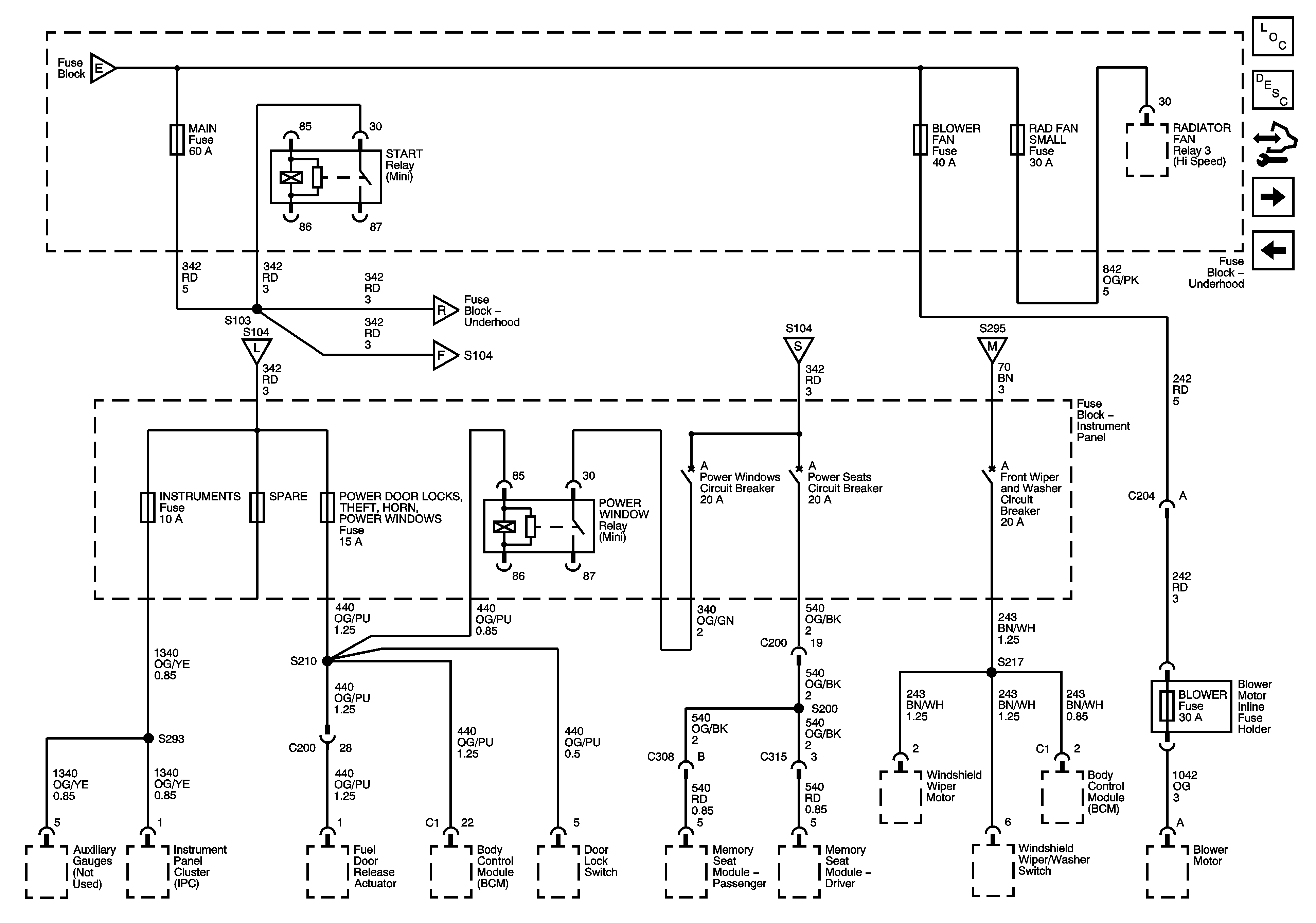
MAIN, BLOWER FAN, RAD FAN SMALL, INSTRUMENTS, POWER DOOR LOCKS, THEFT, HORN and POWER WINDOW Fuses
PARK LAMPS, STOP LAMPS, INTERIOR ILLUMINATION, HAZARD LAMPS Fuses
Figure 4:

MAIN, BLOWER FAN, RAD FAN SMALL, INSTRUMENTS, POWER DOOR LOCKS, THEFT, HORN, and POWER WINDOWS Fuses


Object Number: 1519224  Size: FS
Master Electrical Component List
Control Module References
MAIN, BLOWER FAN, RAD FAN SMALL, INSTRUMENTS, POWER DOOR LOCKS, THEFT, HORN and POWER WINDOW Fuses (Late Build)
ENGINE, FUEL PUMP, and BCM/ENGINE CONTROL Fuses
Figure 5:

MAIN, BLOWER FAN, RAD FAN SMALL, INSTRUMENTS, POWER DOOR LOCKS, THEFT, HORN and POWER WINDOW Fuses (Late Build)


Object Number: 1519996  Size: FS
Master Electrical Component List
Control Module References
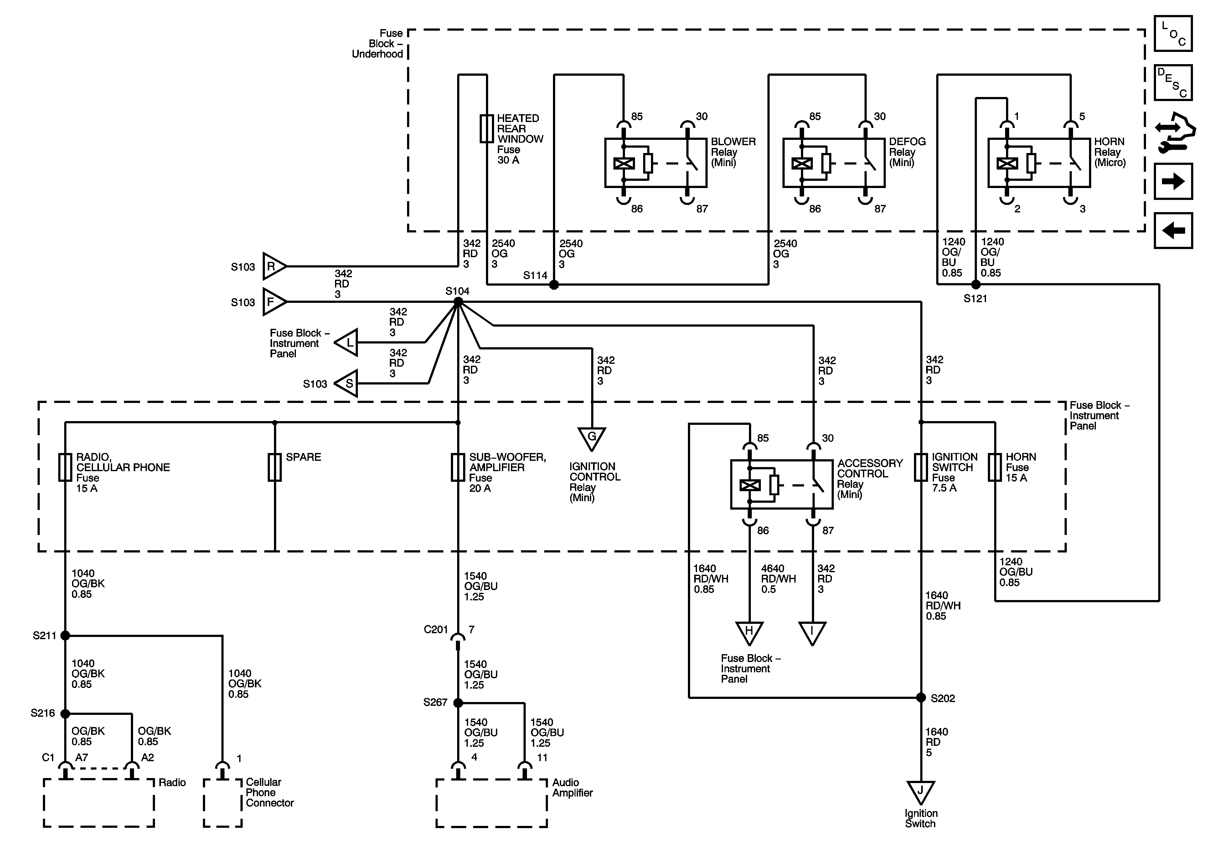
HEATED REAR WINDOW, RADIO, CELLULAR PHONE, SUB-WOOFER, AMPLIFIER, IGNITION SWITCH and HORN Fuses
MAIN, BLOWER FAN, RAD FAN SMALL, INSTRUMENTS, POWER DOOR LOCKS, THEFT, HORN and POWER WINDOW Fuses
Figure 6:

HEATED REAR WINDOW, RADIO, CELLULAR PHONE, SUB-WOOFER, AMPLIFIER, IGNITION SWITCH and HORN Fuses


Object Number: 1519225  Size: FS
Master Electrical Component List
Control Module References
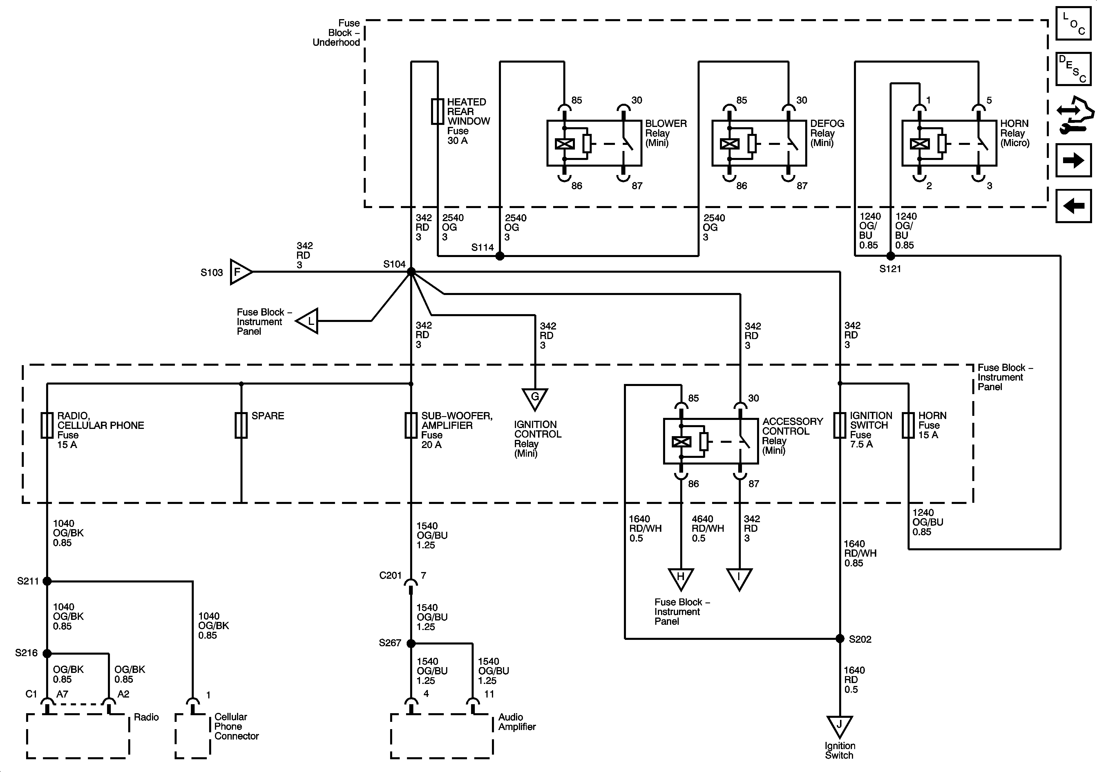
HEATED REAR WINDOW, RADIO, CELLULAR PHONE, SUB-WOOFER, AMPLIFIER, IGNITION SWITCH and HORN Fuses (Late Build)
MAIN, BLOWER FAN, RAD FAN SMALL, INSTRUMENTS, POWER DOOR LOCKS, THEFT, HORN and POWER WINDOW Fuses (Late Build)
Figure 7:

HEATED REAR WINDOW, RADIO, CELLULAR PHONE, SUB-WOOFER, AMPLIFIER, IGNITION SWITCH and HORN Fuses (Late Build)


Object Number: 1520028  Size: FS
Master Electrical Component List
Control Module References
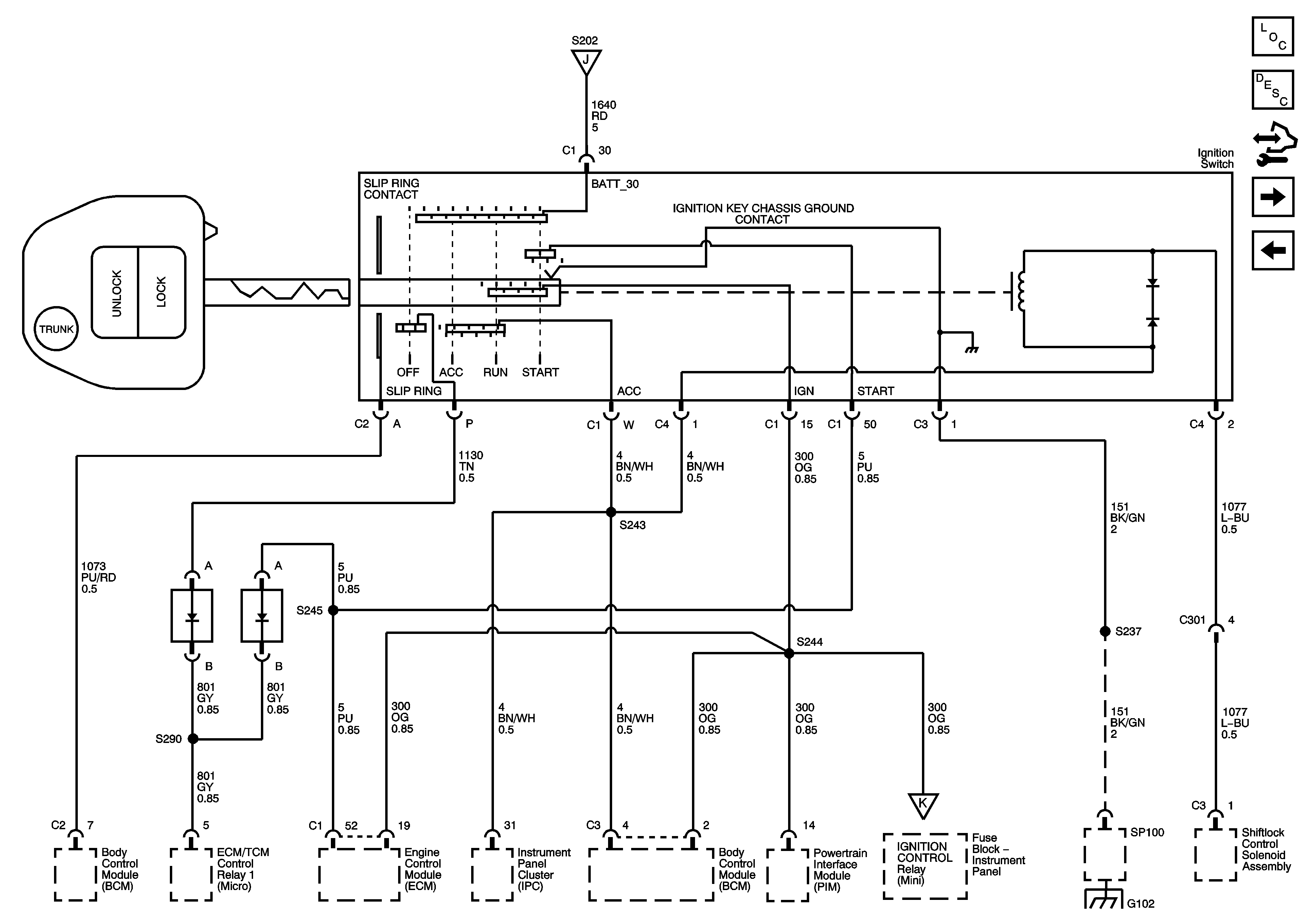
Ignition Switch
HEATED REAR WINDOW, RADIO, CELLULAR PHONE, SUB-WOOFER, AMPLIFIER, IGNITION SWITCH and HORN Fuses
Figure 8:

Ignition Switch


Object Number: 1519226  Size: FS
Master Electrical Component List
Control Module References
Accessory Control Relay, RADIO CELLULAR PHONE, ACC SOCKET, ECM SIGNAL Fuses
HEATED REAR WINDOW, RADIO, CELLULAR PHONE, SUB-WOOFER, AMPLIFIER, IGNITION SWITCH and HORN Fuses
Figure 9:

Accessory Control Relay, RADIO, CELLULAR PHONE, ACC SOCKET, ECM SIGNAL Fuses


Object Number: 1519227  Size: FS
Master Electrical Component List
Control Module References
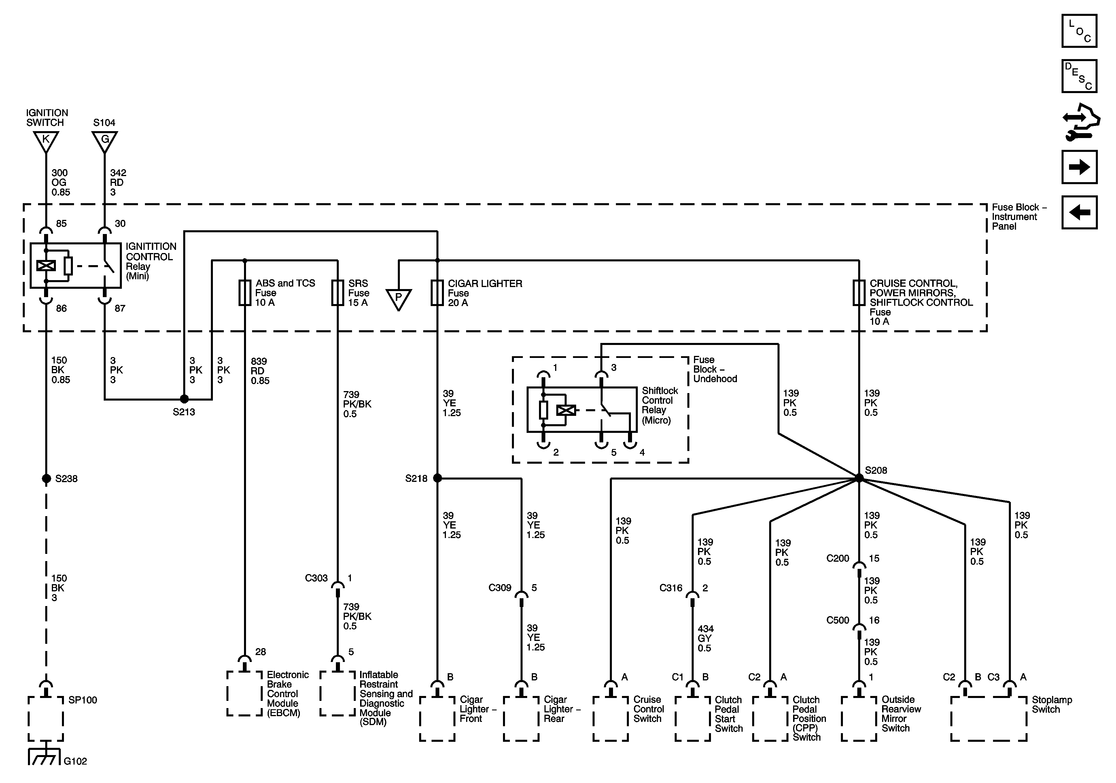
Ignition Control Relay, ABS and TCS, SRS, CIGAR LIGHTER, CRUISE CONTROL, POWER MIRROR and SHIFTLOCK CONTROL Fuses
Ignition Switch
Figure 10:

Ignition Control Relay, ABS and TCS, SRS, CIGAR LIGHTER, CRUISE CONTROL, POWER MIRROR and SHIFTLOCK CONTROL CFuses


Object Number: 1519230  Size: FS
Master Electrical Component List
Control Module References
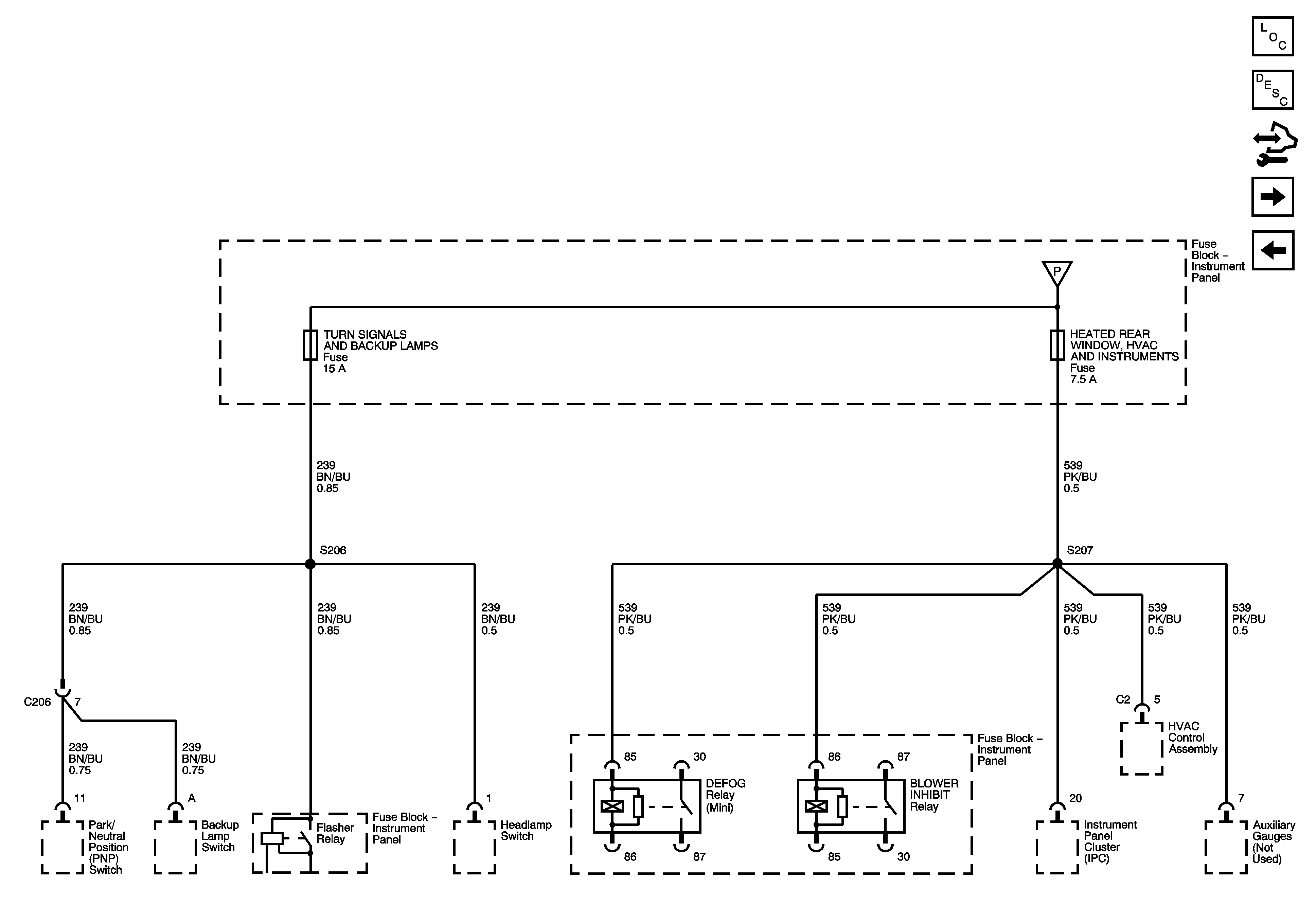
TURN SIGNALS and BACKUP LAMPS, HEATED REAR WINDOW, HVAC, and INSTRUMENT Fuses
Accessory Control Relay, RADIO CELLULAR PHONE, ACC SOCKET, ECM SIGNAL Fuses
Figure 11:

TURN SIGNALS and BACKUP LAMPS, HEATED REAR WINDOW, HVAC, and INSTRUMENTS Fuses


Object Number: 1519231  Size: FS
Master Electrical Component List
Control Module References
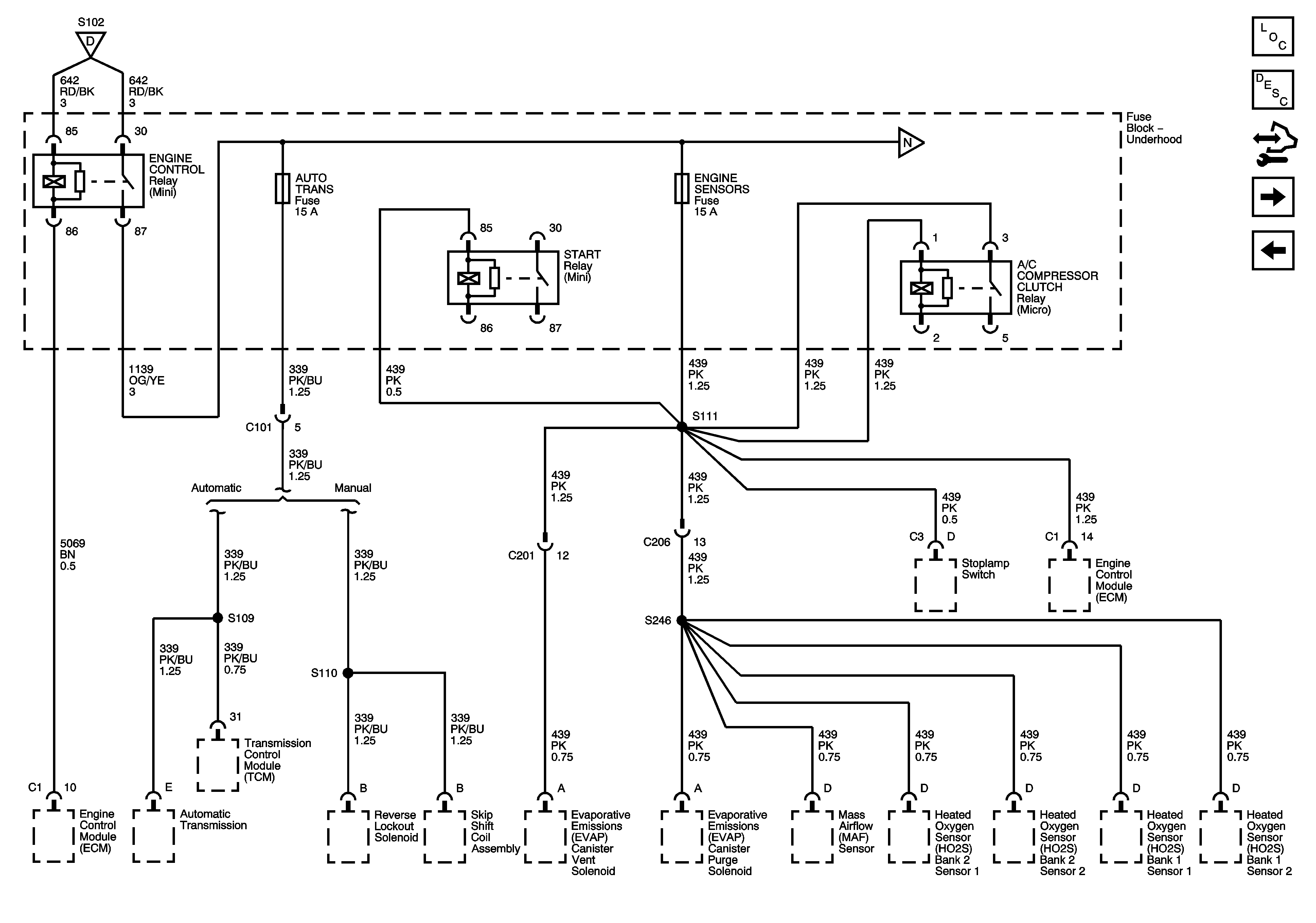
EFI Relay, AUTO TRANS and ENGINE SENSORS Fuses
Ignition Control Relay, ABS and TCS, SRS, CIGAR LIGHTER, CRUISE CONTROL, POWER MIRROR and SHIFTLOCK CONTROL Fuses
Figure 12:

EFI Relay, AUTO TRANS and ENGINE SENSORS Fuses


Object Number: 1519235  Size: FS
Master Electrical Component List
Control Module References
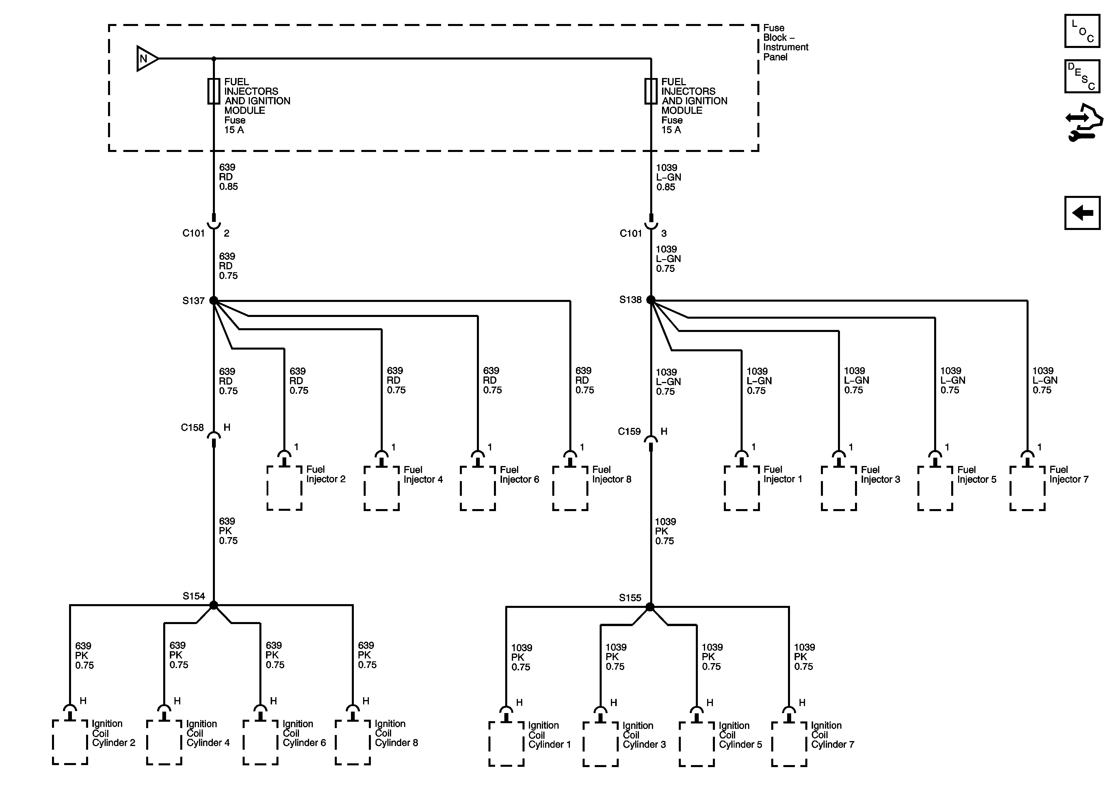
Fuel Injectors and Ignition Module Fuses
TURN SIGNALS and BACKUP LAMPS, HEATED REAR WINDOW, HVAC, and INSTRUMENT Fuses
Figure 13:

Fuel Injectors and Ignition Module Fuses


Object Number: 1519237  Size: FS
Master Electrical Component List
Control Module References
EFI Relay, AUTO TRANS and ENGINE SENSORS Fuses