GM Service Manual Online
For 1990-2009 cars only

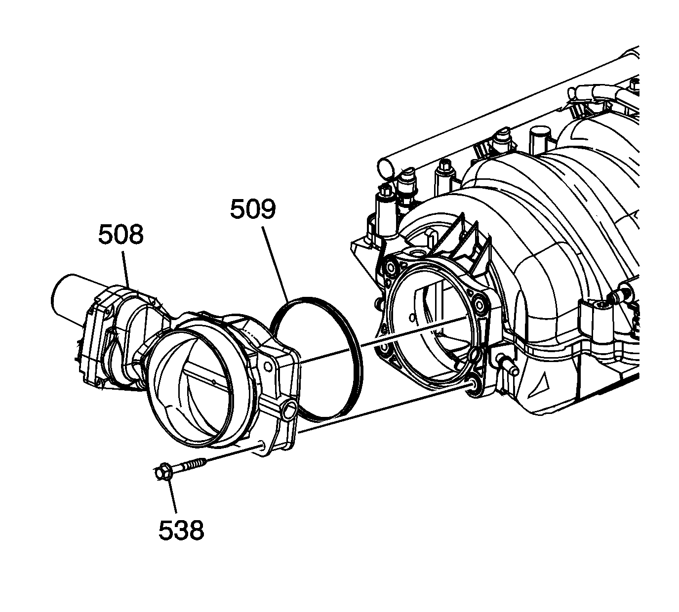
    Object Number: 1552478  Size: SH

    Notice: Handle the electronic throttle control components carefully. Use cleanliness in order to prevent damage. Do not drop the electronic throttle control components. Do not roughly handle the electronic throttle control components. Do not immerse the electronic throttle control components in cleaning solvents of any type.

    Important: The intake manifold, throttle body, fuel injection rail, and fuel injectors may be removed as an assembly. If not servicing the individual components, remove the manifold as a complete assembly.

  1. Remove the throttle body bolts (538).
  2. Remove the throttle body (508).
  3. Remove the throttle body gasket (509).
  4. Discard the gasket.