GM Service Manual Online
For 1990-2009 cars only
Makes
🢒
Pontiac
🢒
2006
🢒
GTO
🢒
Accessories
🢒
Cellular Communication
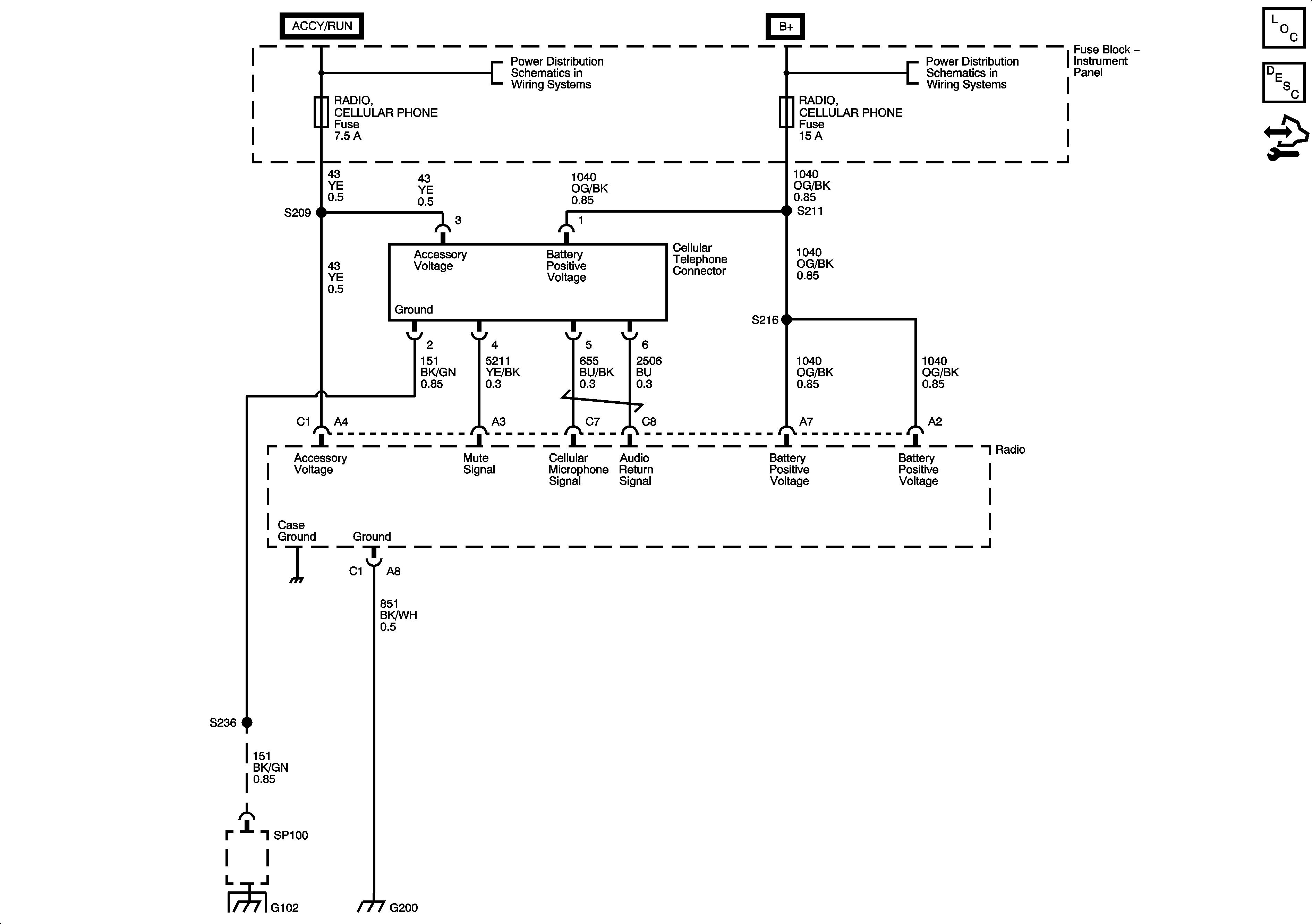
🢒 Cellular Telephone Schematics
Master Electrical Component List
Cellular Telephone Description and Operation
Control Module References
Accessory Control Relay, RADIO CELLULAR PHONE, ACC SOCKET, ECM SIGNAL Fuses
HEATED REAR WINDOW, RADIO, CELLULAR PHONE, SUB-WOOFER, AMPLIFIER, IGNITION SWITCH and HORN Fuses
SP100 and G102 4 of 5