GM Service Manual Online
For 1990-2009 cars only
Makes
🢒
Pontiac
🢒
2002
🢒
Grand Am
🢒
Engine
🢒
Engine Cooling
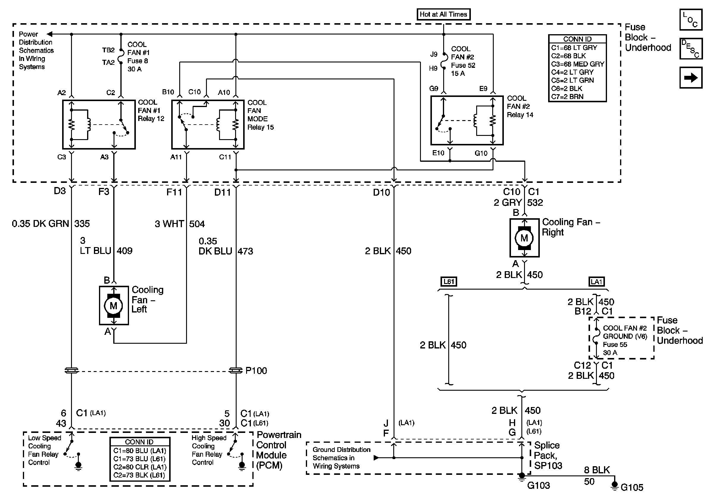
🢒 Engine Cooling Schematics
Figure
1:
Cooling Fans
Master Electrical Component List
Cooling System Description and Operation
Coolant Indicators
B+ Bus Bar
G103 and G105
Figure
2:
Coolant Indicators
Master Electrical Component List
Cooling System Description and Operation
Cooling Fans
G101