GM Service Manual Online
For 1990-2009 cars only
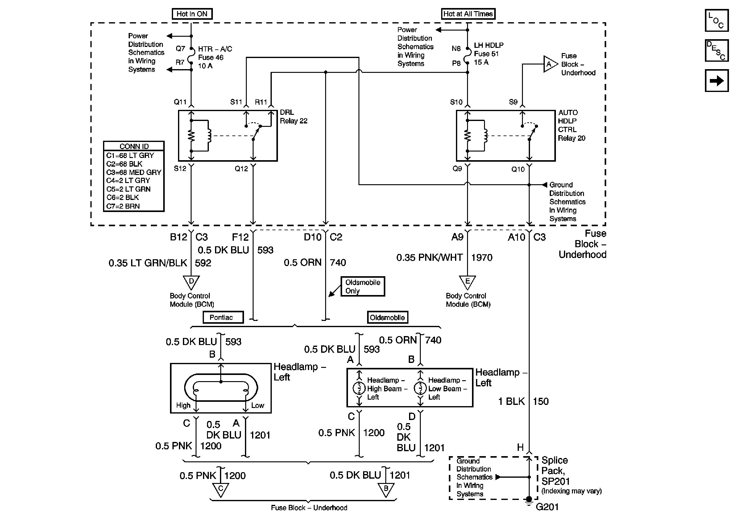
Figure 1:

Left Headlamps


Object Number: 792551  Size: FS
Master Electrical Component List
Exterior Lighting Systems Description and Operation
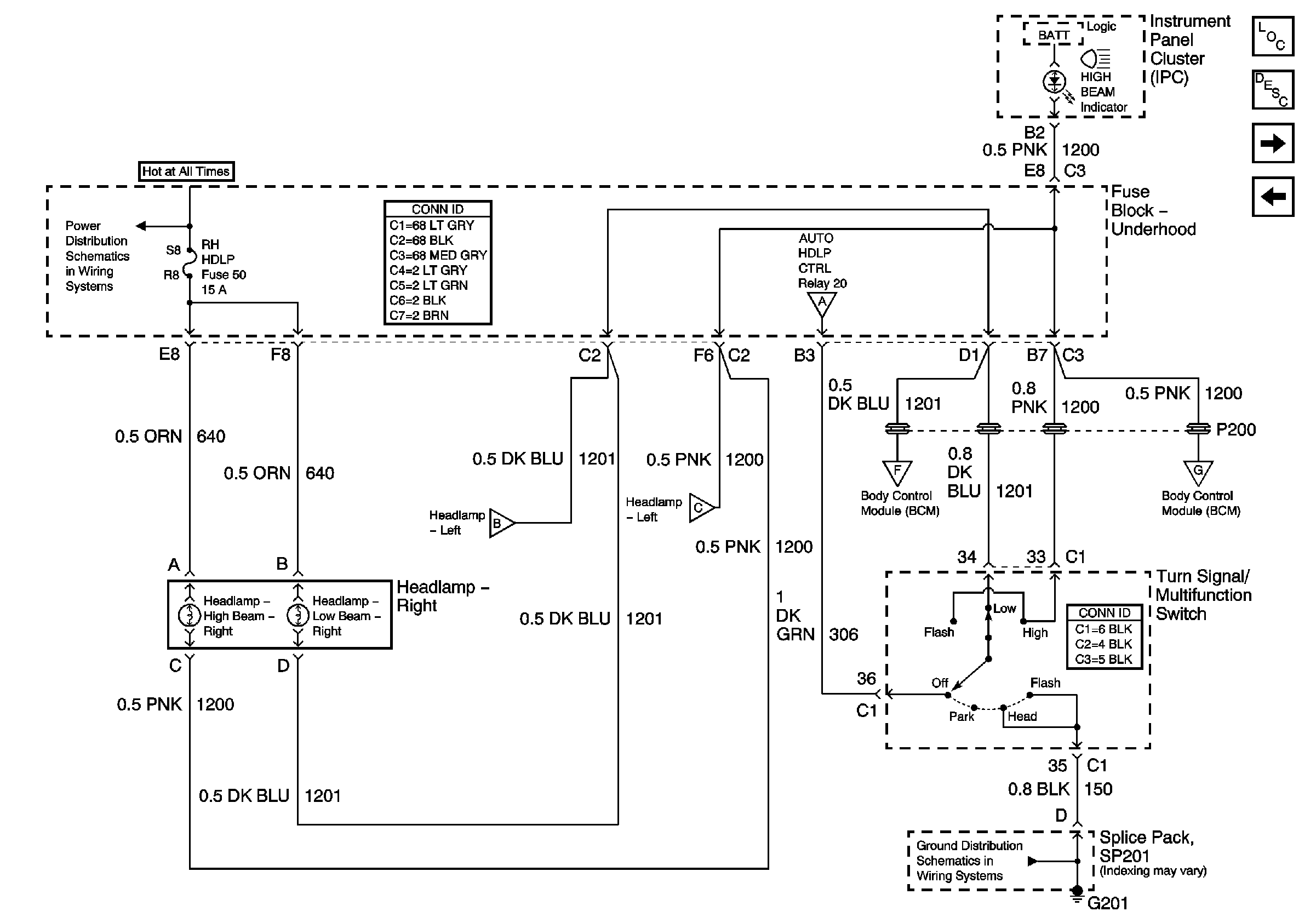
Right Headlamps
IGN SW-BATT1, HTR-A/C, ERLS, CRANK, PCM ACC, IPC/BFC/ACC Fuses
B+ Bus Bar
Right Headlamps
G201
Indicator and BCM Signals
Indicator and BCM Signals
G201
Right Headlamps
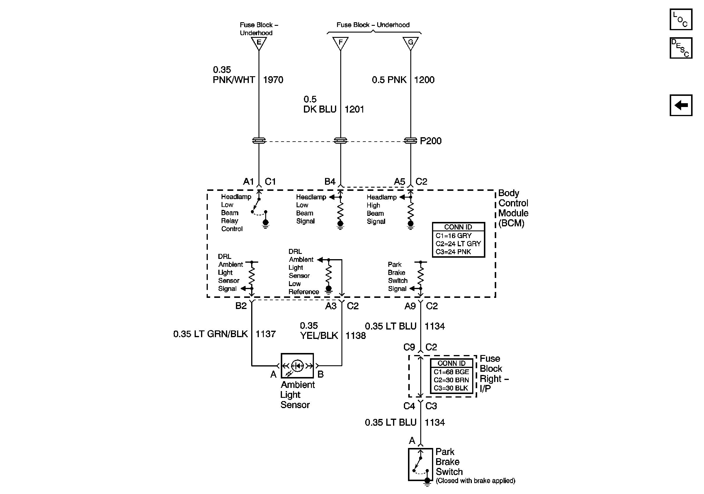
Figure 2:

Right Headlamps


Object Number: 792552  Size: FS
Master Electrical Component List
Exterior Lighting Systems Description and Operation
Indicator and BCM Signals
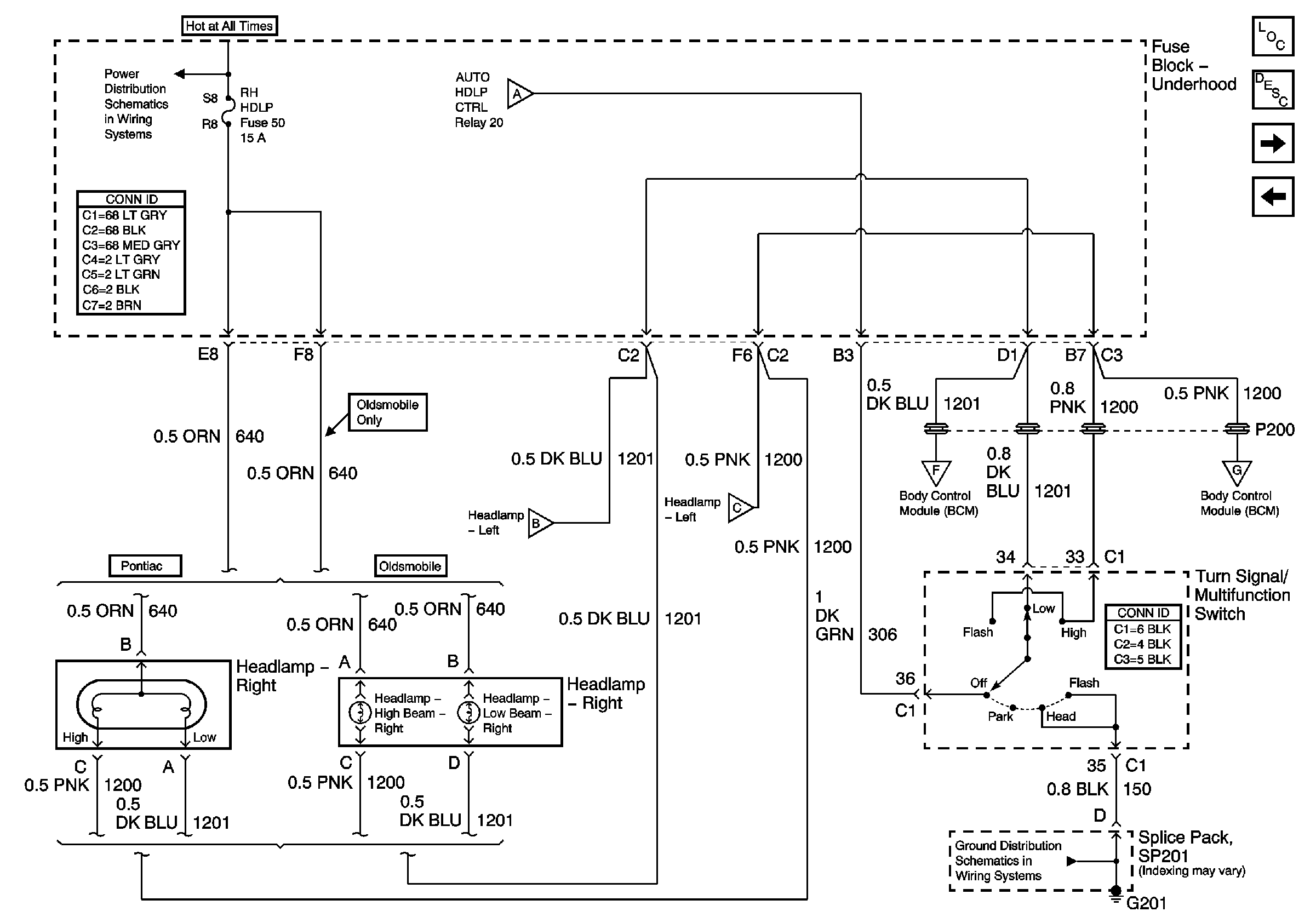
Left Headlamps
B+ Bus Bar
Left Headlamps
Left Headlamps
Left Headlamps
Indicator and BCM Signals
Indicator and BCM Signals
G201
Figure 3:

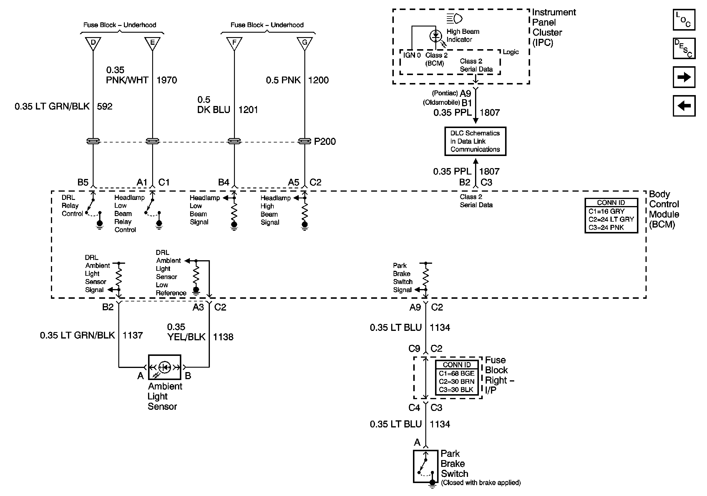
Indicator and BCM Signals


Object Number: 792553  Size: FS
Master Electrical Component List
Exterior Lighting Systems Description and Operation
Headlights/DRL Schematics - Left Headlamps - Export
Right Headlamps
Left Headlamps
Right Headlamps
Data Link Connector (DLC) Schematics
Figure 4:

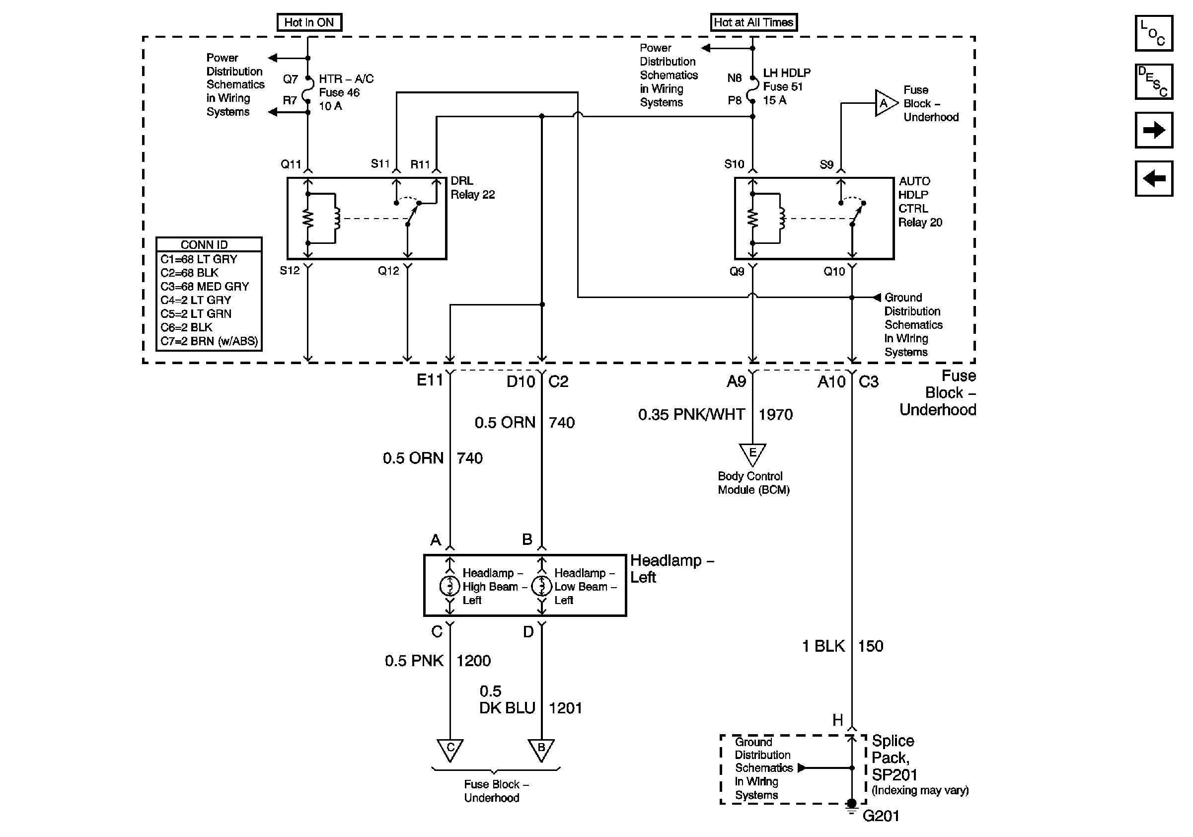
Left Headlamps - Export


Object Number: 814320  Size: FS
Master Electrical Component List
Exterior Lighting Systems Description and Operation
Headlights/DRL Schematics-Right Headlamps and Indicator-Export
Indicator and BCM Signals
IGN SW-BATT1, HTR-A/C, ERLS, CRANK, PCM ACC, IPC/BFC/ACC Fuses
RH HDLP, LH HDLP, GEN BATT, LH BEC BATT2, STOP LPS, HAZARD LPS, IPC/HVAC BATT, BFC BATT Fuses
Headlights/DRL Schematics-Right Headlamps and Indicator-Export
G201
Headlights/DRL Schematics - BCM Signals - Export
Headlights/DRL Schematics-Right Headlamps and Indicator-Export
Headlights/DRL Schematics-Right Headlamps and Indicator-Export
G201
Figure 5:

Right Headlamps and Indicator - Export


Object Number: 814322  Size: FS
Master Electrical Component List
Exterior Lighting Systems Description and Operation
Headlights/DRL Schematics - BCM Signals - Export
Headlights/DRL Schematics - Left Headlamps - Export
RH HDLP, LH HDLP, GEN BATT, LH BEC BATT2, STOP LPS, HAZARD LPS, IPC/HVAC BATT, BFC BATT Fuses
Headlights/DRL Schematics - Left Headlamps - Export
Headlights/DRL Schematics - Left Headlamps - Export
Headlights/DRL Schematics - Left Headlamps - Export
Headlights/DRL Schematics - BCM Signals - Export
Headlights/DRL Schematics - BCM Signals - Export
G201
Figure 6:

BCM Signals - Export


Object Number: 814324  Size: FS
Master Electrical Component List
Exterior Lighting Systems Description and Operation
Headlights/DRL Schematics-Right Headlamps and Indicator-Export
Headlights/DRL Schematics - Left Headlamps - Export
Headlights/DRL Schematics-Right Headlamps and Indicator-Export
Headlights/DRL Schematics-Right Headlamps and Indicator-Export