GM Service Manual Online
For 1990-2009 cars only

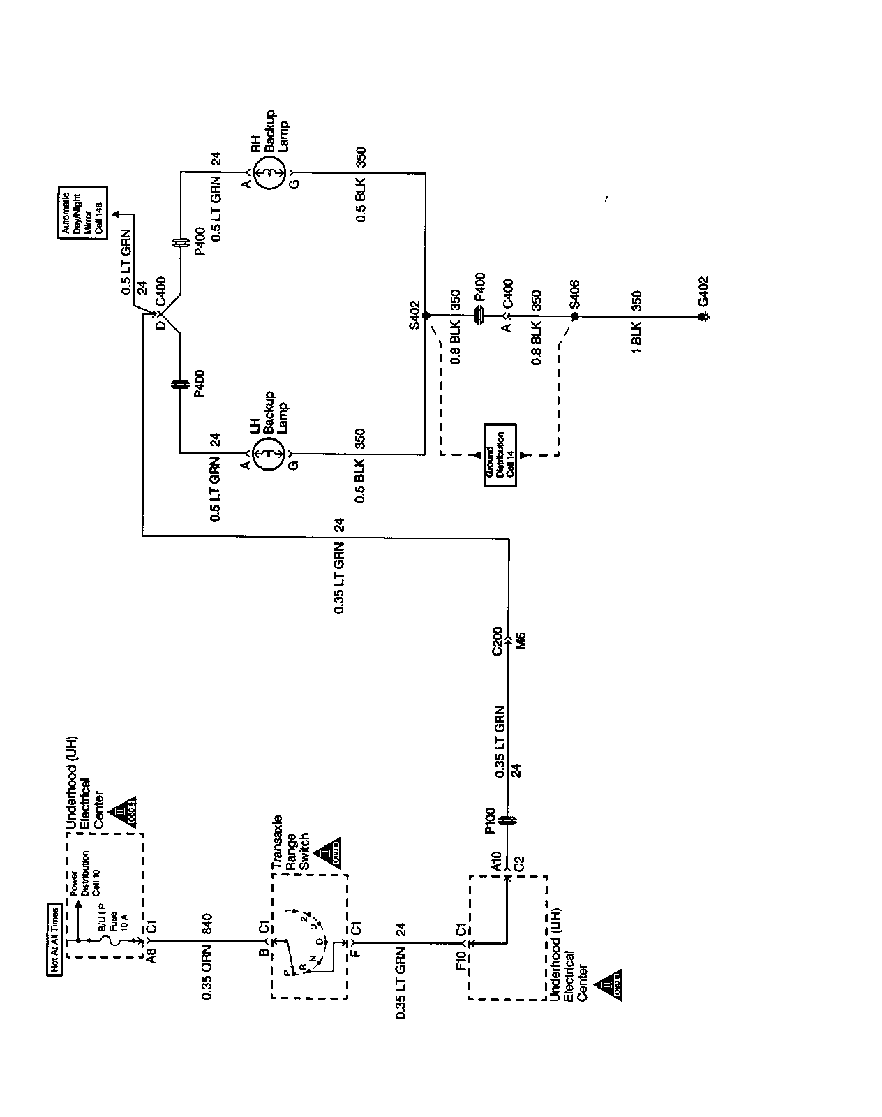
SMU - SECTION 8A-112 - REVISED SCHEMATIC

SUBJECT: SERVICE MANUAL UPDATE - SECTION 8A-112 - REVISED SCHEMATIC

MODELS: 1997 PONTIAC GRAND PRIX

THIS BULLETIN IS BEING ISSUED TO REVISE THE SCHEMATIC FOUND ON PAGE 8A-112-0 OF THE SERVICE MANUAL.

PLEASE USE THE ATTACHED TO REPLACE THE EXISTING SCHEMATIC.

FIGURES: 00 ATTACHMENTS: 01


Object Number: 169202  Size: FS

GENERAL MOTORS BULLETINS ARE INTENDED FOR USE BY PROFESSIONAL TECHNICIANS, NOT A "DO-IT-YOURSELFER". THEY ARE WRITTEN TO INFORM THOSE TECHNICIANS OF CONDITIONS THAT MAY OCCUR ON SOME VEHICLES, OR TO PROVIDE INFORMATION THAT COULD ASSIST IN THE PROPER SERVICE OF A VEHICLE. PROPERLY TRAINED TECHNICIANS HAVE THE EQUIPMENT, TOOLS, SAFETY INSTRUCTIONS AND KNOW-HOW TO DO A JOB PROPERLY AND SAFELY. IF A CONDITION IS DESCRIBED, DO NOT ASSUME THAT THE BULLETIN APPLIES TO YOUR VEHICLE, OR THAT YOUR VEHICLE WILL HAVE THAT CONDITION. SEE A GENERAL MOTORS DEALER SERVICING YOUR BRAND OF GENERAL MOTORS VEHICLE FOR INFORMATION ON WHETHER YOUR VEHICLE MAY BENEFIT FROM THE INFORMATION.

COPYRIGHT 1997 GENERAL MOTORS CORPORATION. ALL RIGHTS RESERVED.