GM Service Manual Online
For 1990-2009 cars only

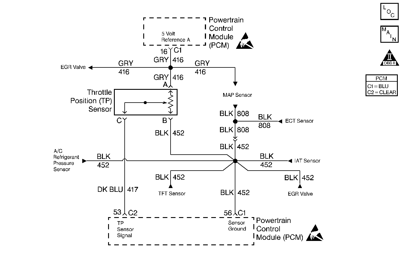
Object Number: 106830  Size: MF
Engine Controls Components
Engine Data Sensors-A/C Refrigerant Pressure, TP, MAP, ECT, IAT
OBD II Symbol Description Notice
Handling ESD Sensitive Parts Notice
Handling ESD Sensitive Parts Notice

Circuit Description

The Throttle Position (TP) sensor circuit provides a voltage signal that changes relative to throttle blade angle. The signal voltage will vary from 1.0 volts at closed throttle to 4.0 volts at Wide Open Throttle (WOT).

The TP signal is one of the most important inputs used by the PCM for fuel control and most of the PCM-controlled outputs. If the PCM detects a TP signal that is intermittently below the range of the TP sensor, DTC P1122 will be set.

Conditions for Setting the DTC

    • The ignition is ON.
    • TP sensor indicates a throttle position signal intermittently less than 0.16 volt.
    • Above conditions are present for longer than 10 seconds.

Action Taken When the DTC Sets

    • The PCM will not illuminate the malfunction indicator lamp (MIL).
    • The PCM will store conditions which were present when the DTC set as Failure Records data only. This information will not be stored as Freeze Frame data.

Conditions for Clearing the MIL/DTC

    • A History DTC will clear after 40 consecutive warm-up cycles have occurred without a malfunction.
    • The DTC can be cleared by using the scan tool Clear Info function.

Diagnostic Aids

Check for the following conditions:

    • Poor connection at PCM. Inspect harness connectors for backed out terminals, improper mating, broken locks, improperly formed or damaged terminals, and poor terminal to wire connection.
    • Damaged harness. Inspect the wiring harness for damage. If the harness appears to be OK, observe the throttle position display on the scan tool while moving connectors and wiring harnesses related to the TP sensor. A change in the display will indicate the location of the fault.

Reviewing the Fail Records vehicle mileage since the diagnostic test last failed may help determine how often the condition that caused the DTC to be set occurs. This may assist in diagnosing the condition.

Step

Action

Value(s)

Yes

No

1

Was the Powertrain On-Board Diagnostic System Check performed?

--

Go to Step 2

Go to Powertrain On Board Diagnostic (OBD) System Check

2

Select DTC info, Last Tst Fail and note any other DTCs set.

Is DTC P0122 also set?

--

Go to other DTC chart first

Go to Step 3

3

Is DTC P1107 also set?

--

Go to Step 6

Go to Step 4

4

Check for a poor 5 volt reference A circuit or TP signal circuit terminal connection at the TP sensor. Refer to Engine Electrical.

Was a problem found?

--

Go to Step 9

Go to Step 5

5

Check the TP signal circuit between the TP sensor connector and the PCM for an intermittent open or short to ground. Refer to Engine Electrical.

Was a problem found?

--

Go to Step 10

Go to Step 8

6

Check for an intermittent short to ground on the 5 volt reference A circuit between the PCM and the following components. Refer to Troubleshooting Procedures in Electrical Diagnosis.

    • MAP sensor.
    • EGR valve.
    • TP sensor.

Was a problem found?

--

Go to Step 10

Go to Step 7

7

Check for a poor 5 volt reference A circuit terminal connection at the PCM. Refer to Engine Electrical.

Was a problem found?

--

Go to Step 9

Go to Step 8

8

Check for an intermittent open or a faulty splice in the 5 volt reference A circuit. Refer to Engine Electrical.

Was a problem found?

--

Go to Step 10

Refer to Diagnostic Aids

9

Replace the faulty harness connector terminal(s) for the 5 volt reference A circuit and/or the TP signal circuit as necessary. Refer to Engine Electrical. Refer to Repair Procedures in Electrical Diagnosis.

Is action complete?

--

Go to Step 11

--

10

Repair intermittent open/short circuit in wiring harness as necessary. Refer to Engine Electrical. Refer to Repair Procedures in Electrical Diagnosis.

Is action complete?

--

Go to Step 11

--

11

  1. Review and record scan tool Fail Records data.
  2. Clear DTCs.
  3. Operate vehicle within Fail Records conditions as noted.
  4. Using a scan tool, monitor SPECIFIC DTC info for DTC P1122.

Does scan tool indicate DTC P1122 failed?

--

Go to Step 2

Repair complete