GM Service Manual Online
For 1990-2009 cars only
Makes
🢒
Pontiac
🢒
1999
🢒
Grand Prix
🢒
Body and Accessories
🢒
Lighting Systems
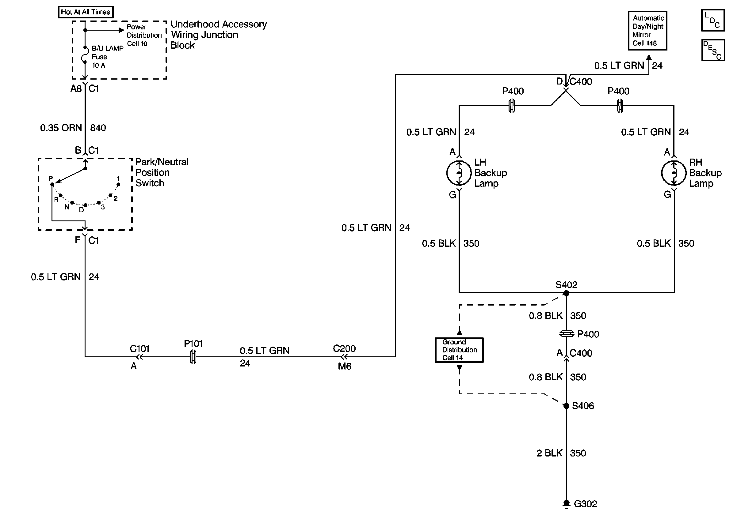
🢒 Backup Lamp Schematics
Cell 112
Backup Lamp Circuit Description
Cell 10: Underhood Accessory Wiring Junction Block
Cell 14: Left Rear Compartment Ground G302 (1 of 2)
Cell 148
Lighting Systems Components