GM Service Manual Online
For 1990-2009 cars only
Makes
🢒
Pontiac
🢒
2000
🢒
Grand Prix
🢒
Brakes
🢒
Hydraulic Brakes
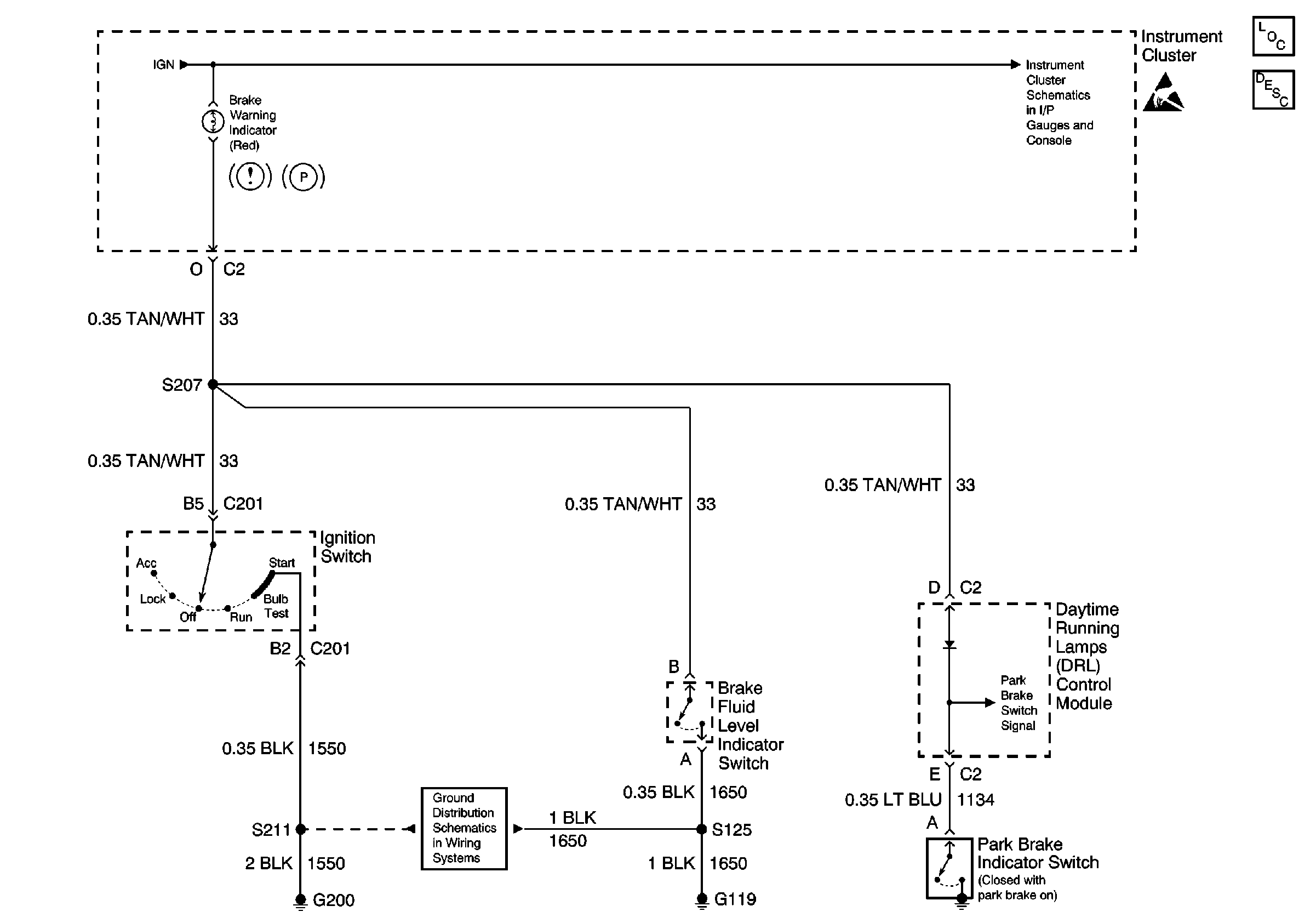
🢒 Brake Warning System Schematics
G200 (3 of 4)
PCM, Engine Coolant Level Indicator Module, Windshield Washer Solvent Level Switch
Handling ESD Sensitive Parts Notice
Wiper/Washer Component Views
Wiper/Washer System Circuit Description