GM Service Manual Online
For 1990-2009 cars only

Important Preliminary Checks

Before using this section, perform the Powertrain On-Board Diagnostic (OBD) System Check, refer to Powertrain On Board Diagnostic (OBD) System Check , and verify all of the following items:

    • The PCM and MIL are operating correctly.
    • There are no DTC(s) stored.
    • Ensure that the engine coolant temperature is not above 128°C (262°F). This condition will cause the PCM to operate in Coolant Hot Mode. While in Coolant Hot Mode, the PCM will turn fuel OFF to three cylinders to keep engine temperatures from reaching damaging levels. Coolant Hot Mode will be perceived as a lack of power, miss, or rough idle.
    • Scan tool data is within normal operating range. Refer to Scan Tool Data List .
    • Verify the customer complaint and locate the applicable symptoms. Perform the procedure included in the symptom diagnostic table.

Visual Physical Checks

Several of the symptom procedures call for a visual/physical inspection. A careful visual/physical inspection can aid in correcting a problem without further checks and can save valuable time. A visual/physical inspection should include the following items:

    •  PCM grounds for being loose, corroded, or in an improper location.
    •  Vacuum hoses for splits, kinks, and improper connections. The proper connections are shown on the Vehicle Emission Control Information label. Check the vacuum hoses for any type of leak or restriction.
    •  Air intake ducts for collapsed or damaged areas.
    •  Air leaks at throttle body mounting area, Mass Air Flow (MAF) sensor and intake manifold sealing surfaces.
    •  Ignition wires for cracking, hardness, proper routing and carbon tracking.
    •  Wiring for improper connections, pinches and cuts.

Intermittent Condition

An intermittent condition may or may not store a DTC or illuminate the Malfunction Indicator Lamp (MIL) . DO NOT use the Diagnostic Trouble Code (DTC) charts for intermittent problems. The fault must be present to locate the problem.

Most intermittent problems are caused by loose electrical connections or malfuctioning wiring. Perform a careful visual/physical check for the following conditions:

    •  Poor mating of the connector halves or a terminal not fully seated in the connector (backed out).
    •  Improperly formed or damaged terminal.
    •  All connector terminals in the problem circuit should be carefully checked for proper contact tension.
    •  Poor terminal to wire connection. This requires removing the terminal from the connector body to check.

Road test the vehicle with a J 39200

Use a scan tool to help detect intermittent conditions. The scan tool has several features that can be used to locate an intermittent condition. Use the following features to find intermittent faults:

    •  The Snapshot feature can be triggered to capture and store engine parameters within the scan tool when the malfunction occurs. The stored information then can be reviewed by the service technician to determine what caused the malfunction.
    •  Viewing the Freeze Frame data or Failure Records data can also aid in locating an intermittent condition. Review and record the information in the freeze frame or failure record associated with the intermittent DTC being diagnosed. The vehicle can then be driven within the conditions that were present when the DTC originally set.

Loss of diagnostic code memory. To check, disconnect the MAF sensor and idle engine until a DTC sets . DTC P0102 should be stored and kept in memory when ignition is turned OFF. If DTC P0102 does not remain in memory, the PCM is malfunctioning. When this test is completed, make sure that you clear the DTC P0102 from memory.

An intermittent MIL with no stored DTC may be caused by the following conditions:

    •  Ignition system secondary components arcing to wiring harnesses.
    •  MIL control circuit wiring intermittently shorted to ground.
    •  Poor PCM grounds.

Check for improper installation of electrical options such as lights, cellular phones etc. Ensure that engine harness routing is correct. Check all wiring between the PCM and the ignition control module for poor connections.

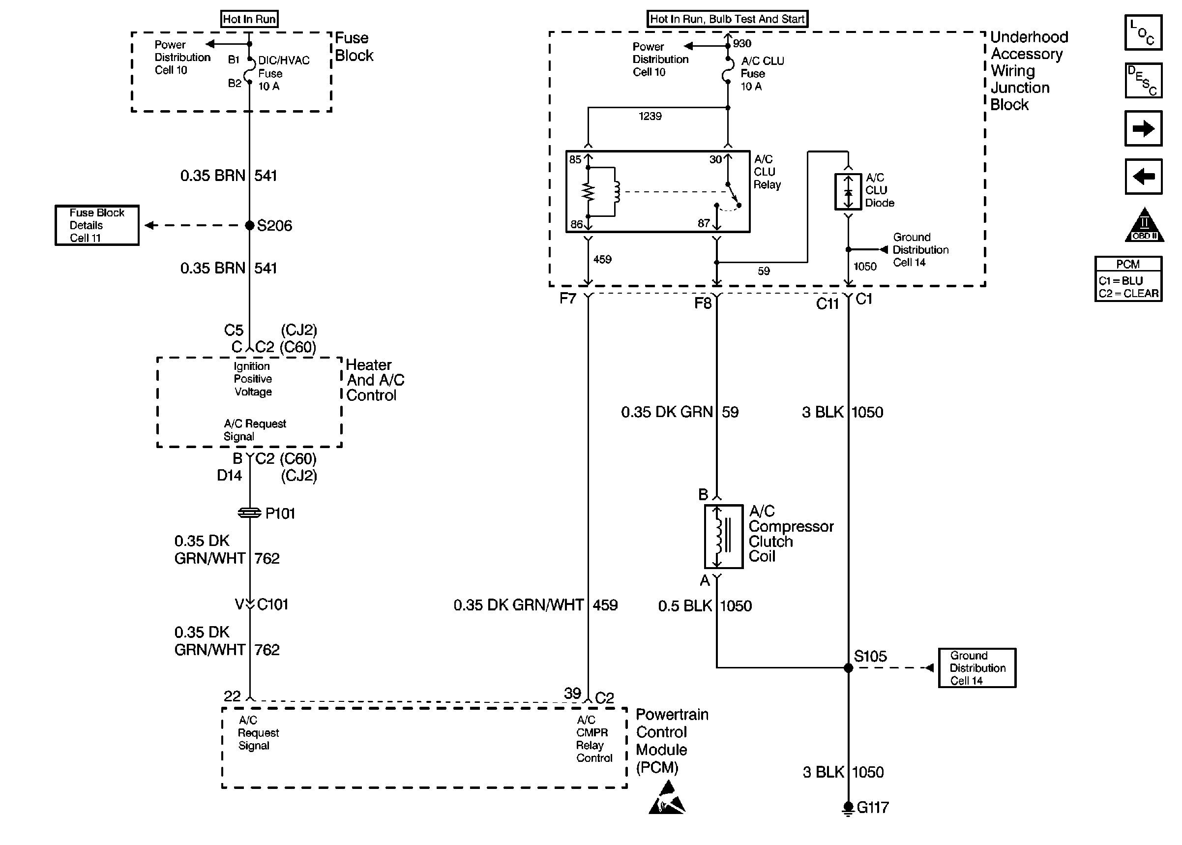
Check for open diode across A/C compressor clutch and check for other open diodes. Refer to

A/C Controls


Object Number: 214285  Size: FS
.

The following Symptom tables are located in this section:

    •  Hard Start
    •  Surges/Chuggles
    •  Lack of Power, Sluggishness, or Sponginess
    •  Detonation/Spark Knock
    •  Hesitation, Sag, Stumble
    •  Cuts Out, Misses
    •  Poor Fuel Economy
    •  Rough, Unstable, or Incorrect Idle and Stalling
    •  Dieseling, Run-On
    •  Backfire
    •  Restricted Exhaust System Check