GM Service Manual Online
For 1990-2009 cars only
Makes
🢒
Pontiac
🢒
2000
🢒
Grand Prix
🢒
Body and Accessories
🢒
Lighting Systems
🢒 Interior Lights Dimming Schematics
Figure
1:
Headlamp Switch, Instrument Cluster, Steering Wheel Radio Controls and Fog Lamp Switch
Underhood Accessory Wiring Junction Block, Headlamp Switch, Heater A/C Control, RCDLR, Theft Deterrent Indicator Lamp, Theft Deterrent Shock Sensor and Trip Calculator
Lighting Systems Components
Interior Lights Dimming Circuit Description
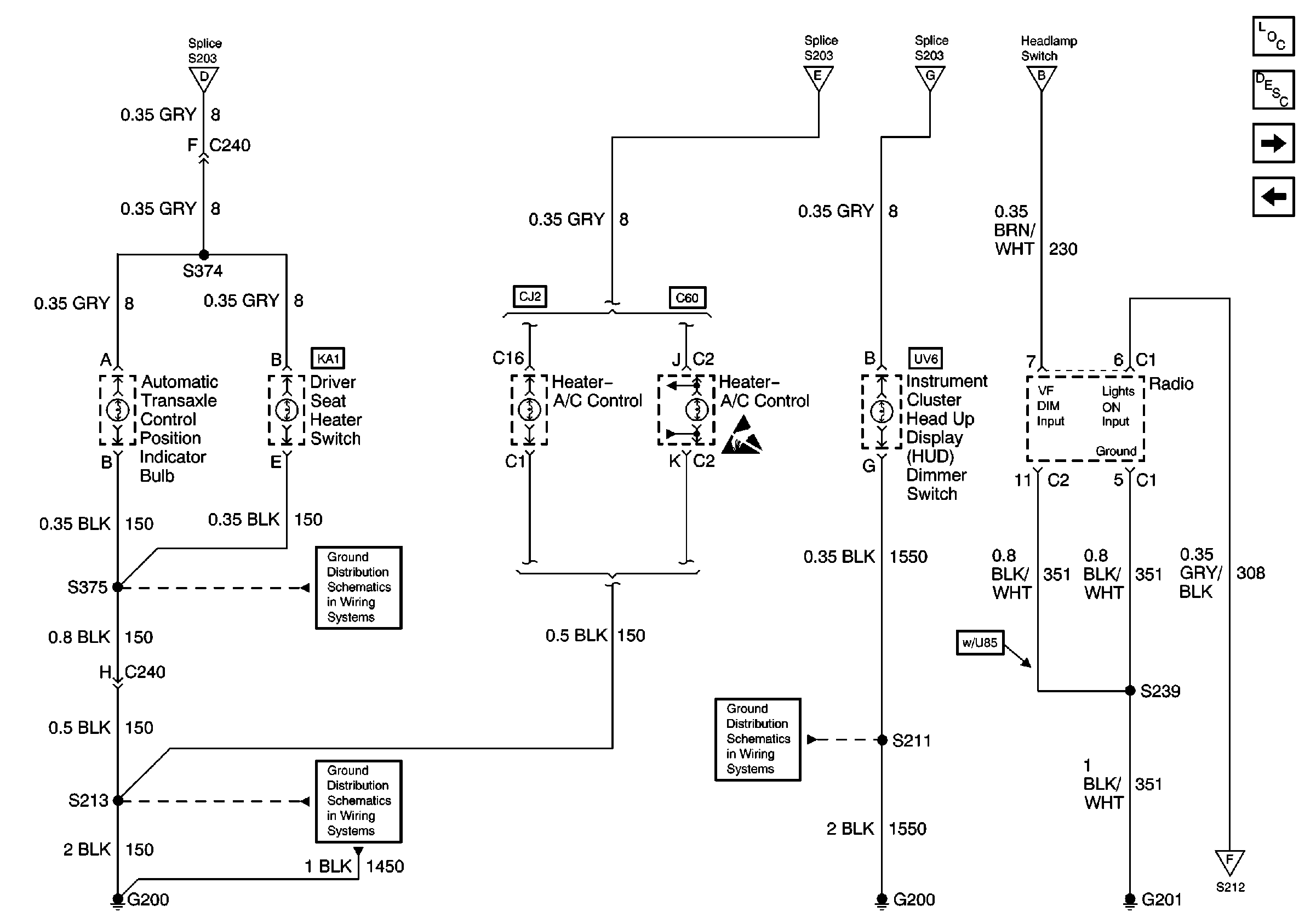
Heater A/C Control, Radio and HUD
Door and Window Switches, HVAC Control and Instrument Cluster
Heater A/C Control, Radio and HUD
Door and Window Switches, HVAC Control and Instrument Cluster
Heater A/C Control, Radio and HUD
Heater A/C Control, Radio and HUD
G200 (1 of 4)
G200 (1 of 4)
Handling ESD Sensitive Parts Notice
Heater A/C Control, Radio and HUD
SIR Caution
SIR Caution
SIR Caution
Figure
2:
Heater A/C Control, Radio and HUD
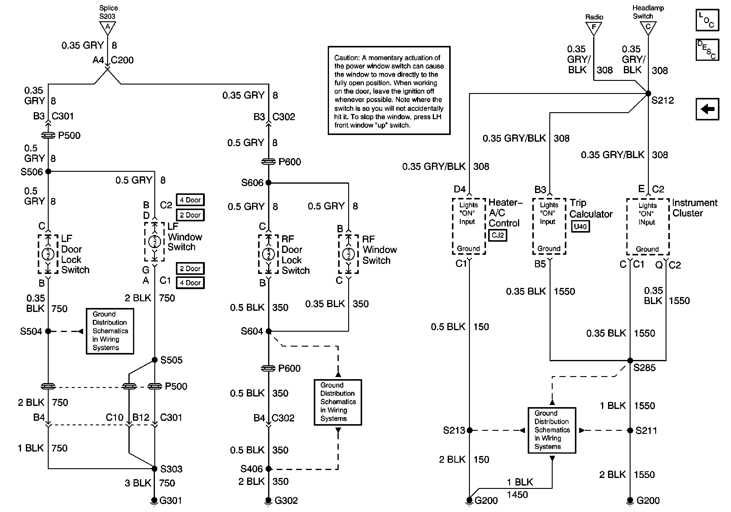
Headlamp Switch, Instrument Cluster, Steering Wheel Radio Controls and Fog Lamp Switch
Headlamp Switch, Instrument Cluster, Steering Wheel Radio Controls and Fog Lamp Switch
Headlamp Switch, Instrument Cluster, Steering Wheel Radio Controls and Fog Lamp Switch
Headlamp Switch, Instrument Cluster, Steering Wheel Radio Controls and Fog Lamp Switch
Lighting Systems Components
Interior Lights Dimming Circuit Description
Door and Window Switches, HVAC Control and Instrument Cluster
Headlamp Switch, Instrument Cluster, Steering Wheel Radio Controls and Fog Lamp Switch
Handling ESD Sensitive Parts Notice
Door and Window Switches, HVAC Control and Instrument Cluster
G200 (1 of 4)
G200 (1 of 4)
G200 (1 of 4)
Figure
3:
Door and Window Switchs, HVAC Control and Instrument Cluster
Headlamp Switch, Instrument Cluster, Steering Wheel Radio Controls and Fog Lamp Switch
Heater A/C Control, Radio and HUD
Headlamp Switch, Instrument Cluster, Steering Wheel Radio Controls and Fog Lamp Switch
Lighting Systems Components
Interior Lights Dimming Circuit Description
Heater A/C Control, Radio and HUD
G200 (1 of 4)
G302 (1 of 2)
G301