GM Service Manual Online
For 1990-2009 cars only

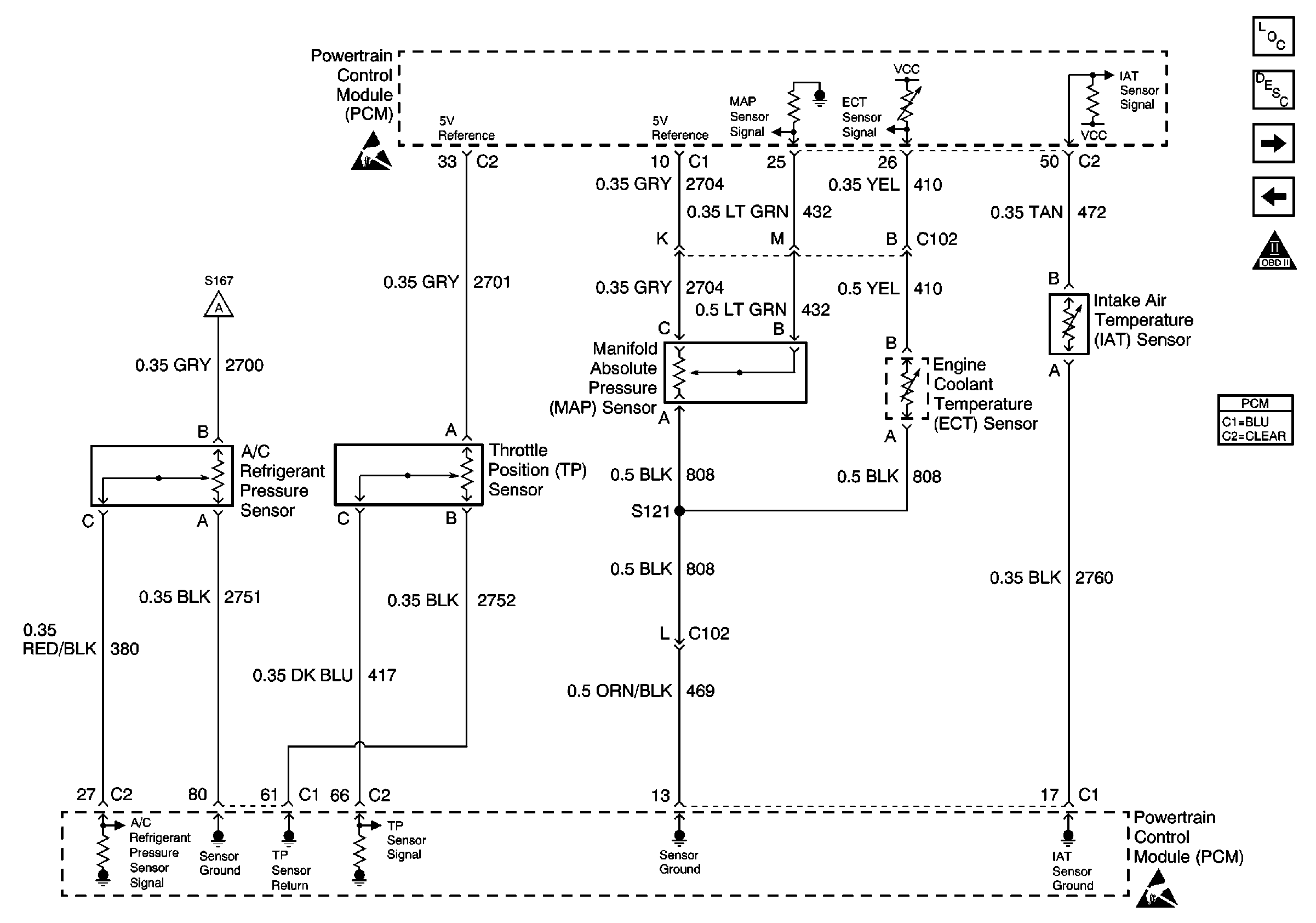
Refer to Engine Controls Schematics

A/C Refrigerant Pressure Sensor, TP, MAP, ECT and IAT Sensor


Object Number: 588217  Size: FS
Handling ESD Sensitive Parts Notice
Fuel Tank
Handling ESD Sensitive Parts Notice
Engine Controls Components
Powertrain Control Module Description
HO2S #1 and HO2S #2
Fuel Injectors
OBD II Symbol Description Notice
.

Circuit Description

The intake air temperature (IAT) sensor is a thermistor which measures the temperature of the air entering the engine. The PCM applies 5.0V through a pull up resistor. When the intake air is cold, the sensor resistance is high and the PCM will monitor a high signal voltage on the IAT sensor signal circuit. As the intake air warm, the sensor resistance becomes lower causing the PCM to monitor a lower voltage. If the PCM detects an excessively high IAT sensor signal voltage, low temperature indicated, DTC P0113 will set.

Conditions for Running The DTC

    •  No active ECT, MAF sensor or VSS DTC present.
    •  Vehicle speed is less than 35 mph.
    •  Mass air flow is less than 12 gm/s.
    •  Engine coolant temperature is more than 60°C (140°F).
    • Engine run time more than 3 minutes.

Conditions for Setting the DTC

    •  IAT signal voltage indicates an intake air temperature less than -37°C (-35°F).
    •  The above conditions are present for at least 20 seconds.

Action Taken When the DTC Sets

    • The PCM will illuminate the malfunction indicator lamp (MIL) during the second consecutive trip in which the diagnostic test has been run and failed.
    • The PCM will store conditions which were present when the DTC set as Freeze Frame/Failure Records data.

Conditions for Clearing the MIL/DTC

    • The PCM will turn OFF the malfunction indicator lamp (MIL) during the third consecutive trip in which the diagnostic has run and passed.
    • The history DTC will clear after 40 consecutive warm-up cycles have occurred without a malfunction.
    • The DTC can be cleared by using a scan tool.

Diagnostic Aids

Inspect for the following conditions:

Many situations may lead to an intermittent condition. Perform each inspection or test as directed.

Important: :  Remove any debris from the connector surfaces before servicing a component. Inspect the connector gaskets when diagnosing or replacing a component. Ensure that the gaskets are installed correctly. The gaskets prevent contaminate intrusion.

    • Loose terminal connection
       -  Use a corresponding mating terminal to test for proper tension. Refer to Testing for Intermittent Conditions and Poor Connections , and to Connector Repairs in Wiring Systems for diagnosis and repair.
       -  Inspect the harness connectors for backed out terminals, improper mating, broken locks, improperly formed or damaged terminals, and faulty terminal to wire connection. Refer to Testing for Intermittent Conditions and Poor Connections , and to Connector Repairs in Wiring Systems for diagnosis and repair.
    • Damaged harness--Inspect the wiring harness for damage. If the harness inspection does not reveal a problem, observe the display on the scan tool while moving connectors and wiring harnesses related to the sensor. A change in the scan tool display may indicate the location of the fault. Refer to Wiring Repairs in Wiring Systems for diagnosis and repair.
    •  Inspect the powertrain control module (PCM) and the engine grounds for clean and secure connections. Refer to Wiring Repairs in Wiring Systems for diagnosis and repair.

If the condition is determined to be intermittent, reviewing the Snapshot or Freeze Frame/Failure Records may be useful in determining when the DTC or condition was identified.

Test Description

The numbers below refer to the step numbers on the diagnostic table:

  1. Verifies that the fault is present.

  2. If DTC P0113 can be repeated only by duplicating the Fail Records conditions. The Temperature vs Resistance table may be used to test the IAT sensor at various temperatures to evaluate the possibility of a shifted sensor that may be open above or below a certain temperature. If this is the case, replace the IAT sensor. Refer to IAT Sensor Replacement. If the IAT sensor appears to be OK, the fault is intermittent. Refer to Diagnostic Aids.

  3. Use a fused jumper during this test. If the IAT signal circuit is shorted to battery or ignition positive voltage the fuse in the jumper will open, indicating a short in the signal circuit.

  4. This vehicle is equipped with a PCM which utilizes an electrically erasable programmable read only memory (EEPROM). When the PCM is being replaced, the new PCM must be programmed. Refer to PCM Replacement/Programming.

DTC P0113 - IAT Sensor Circuit High Voltage

Step

Action

Value(s)

Yes

No

1

Did you perform the Powertrain On-Board Diagnostic (OBD) System Check?

--

Go to Step 2

Go to Powertrain On Board Diagnostic (OBD) System Check

2

  1. Turn ON the ignition, with the engine OFF.
  2. With a scan tool, observe the IAT parameter.

Does the scan tool indicate the IAT parameter is less than the specified value?

-37°C (-34°F)

Go to Step 4

Go to Step 3

3

  1. With a scan tool, review and record Fail Records data.
  2. Operate vehicle within Fail Records conditions as noted.

Does scan tool indicate DTC P0113 failed this ignition?

--

Go to Step 4

Go to Diagnostic Aids

4

  1. Turn OFF the ignition.
  2. Disconnect the IAT sensor.
  3. Connect a 3 amp fused jumper between the signal circuit of the IAT sensor and the ground circuit of the IAT sensor.
  4. With a scan tool, observe the IAT parameter.

Does the scan tool indicate the IAT parameter is more than the specified value?

135°C (275°F)

Go to Step 6

Go to Step 5

5

  1. Jumper the IAT signal circuit to a good ground.
  2. With a scan tool, observe the IAT parameter.

Does the scan tool indicate the IAT parameter is more than the specified value?

135°C (275°F)

Go to Step 7

Go to Step 8

6

Important: If the IAT circuits are shorted to battery/ignition positive voltage, it may dammage the IAT sensor. Be sure to test the IAT sensor.

Test the signal circuit of the IAT sensor for a short to voltage. Refer to Wiring Repairs in Wiring Systems.

Did you find and correct the condition?

--

Go to Step 13

Go to Step 10

7

Test the ground circuit of the IAT sensor for a high resistance or an open. Refer to Wiring Repairs in Wiring Systems.

Did you find and correct the condition?

--

Go to Step 13

Go to Step 9

8

Test the signal circuit of the IAT sensor for an open. Refer to Wiring Repairs in Wiring Systems.

Did you find and correct the condition?

--

Go to Step 13

Go to Step 9

9

Inspect for faulty IAT sensor ground or signal circuit connections at the PCM. Refer to Testing for Intermittent Conditions and Poor Connections and Connector Repairs in Wiring Systems.

Did you find and correct the condition?

--

Go to Step 13

Go to Step 12

10

Inspect for a faulty connections at the IAT sensor. Refer to Testing for Intermittent Conditions and Poor Connections and Connector Repairs in Wiring Systems.

Did you find and correct the condition?

--

Go to Step 13

Go to Step 11

11

Replace the IAT sensor. Refer to Intake Air Temperature Sensor Replacement .

Did you complete the replacement?

--

Go to Step 13

--

12

Important: :  The replacement PCM must be programmed.

Replace the PCM. Refer to Powertrain Control Module Replacement/Programming .

Did you complete the replacement?

--

Go to Step 13

--

13

  1. Use the scan tool in order to clear the DTCs.
  2. Operate the vehicle within the Fail Record conditions as noted.

Does the DTC reset?

--

Go to Step 2

System OK