GM Service Manual Online
For 1990-2009 cars only
Makes
🢒
Pontiac
🢒
2004
🢒
Grand Prix
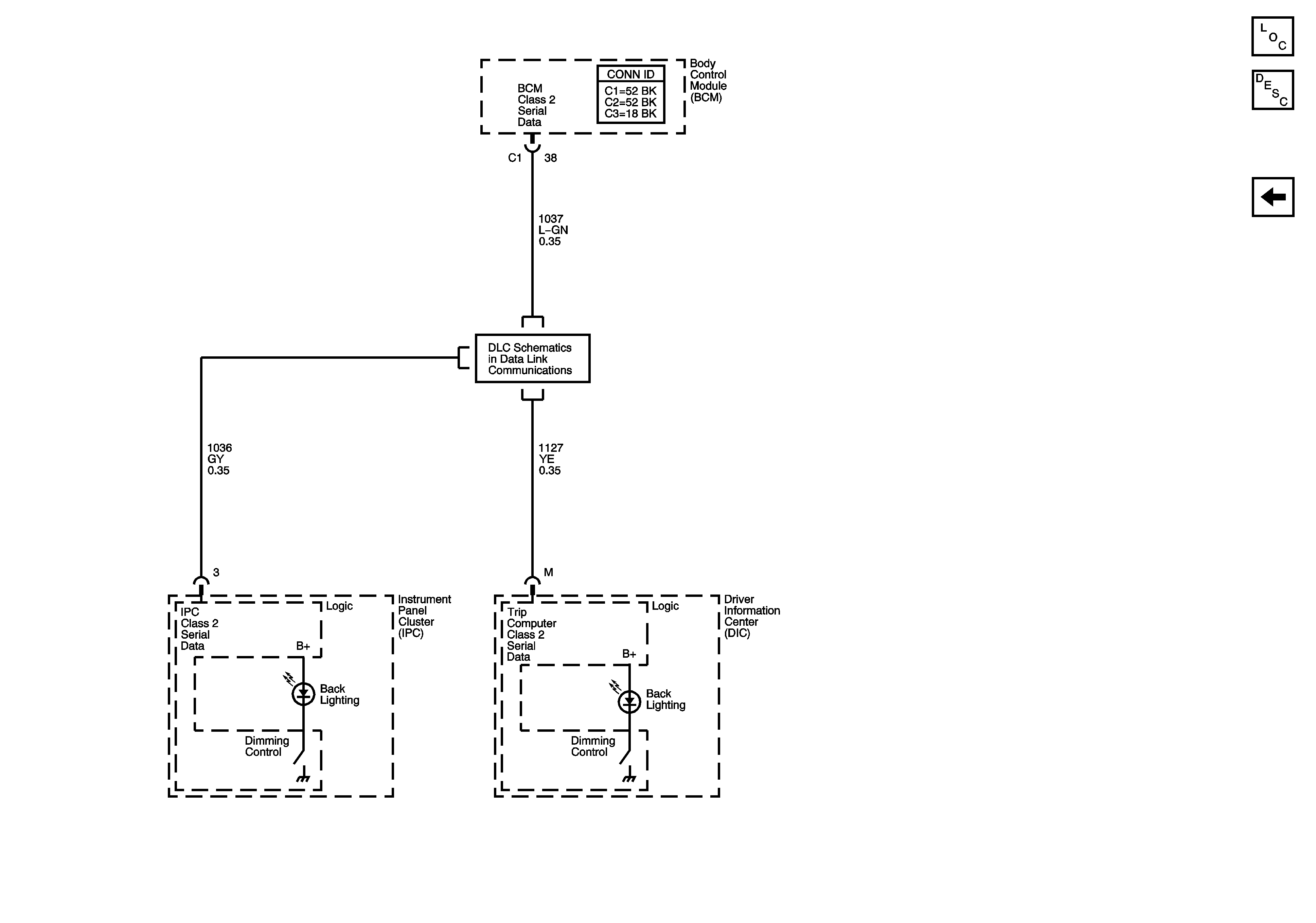
🢒 Class 2 Dimming
Class 2 Dimming
Class 2 Dimming
Master Electrical Component List
Interior Lighting Systems Description and Operation
Steering Wheel and Front Passenger Door Lighting
Data Link Connector (DLC) Schematics