GM Service Manual Online
For 1990-2009 cars only

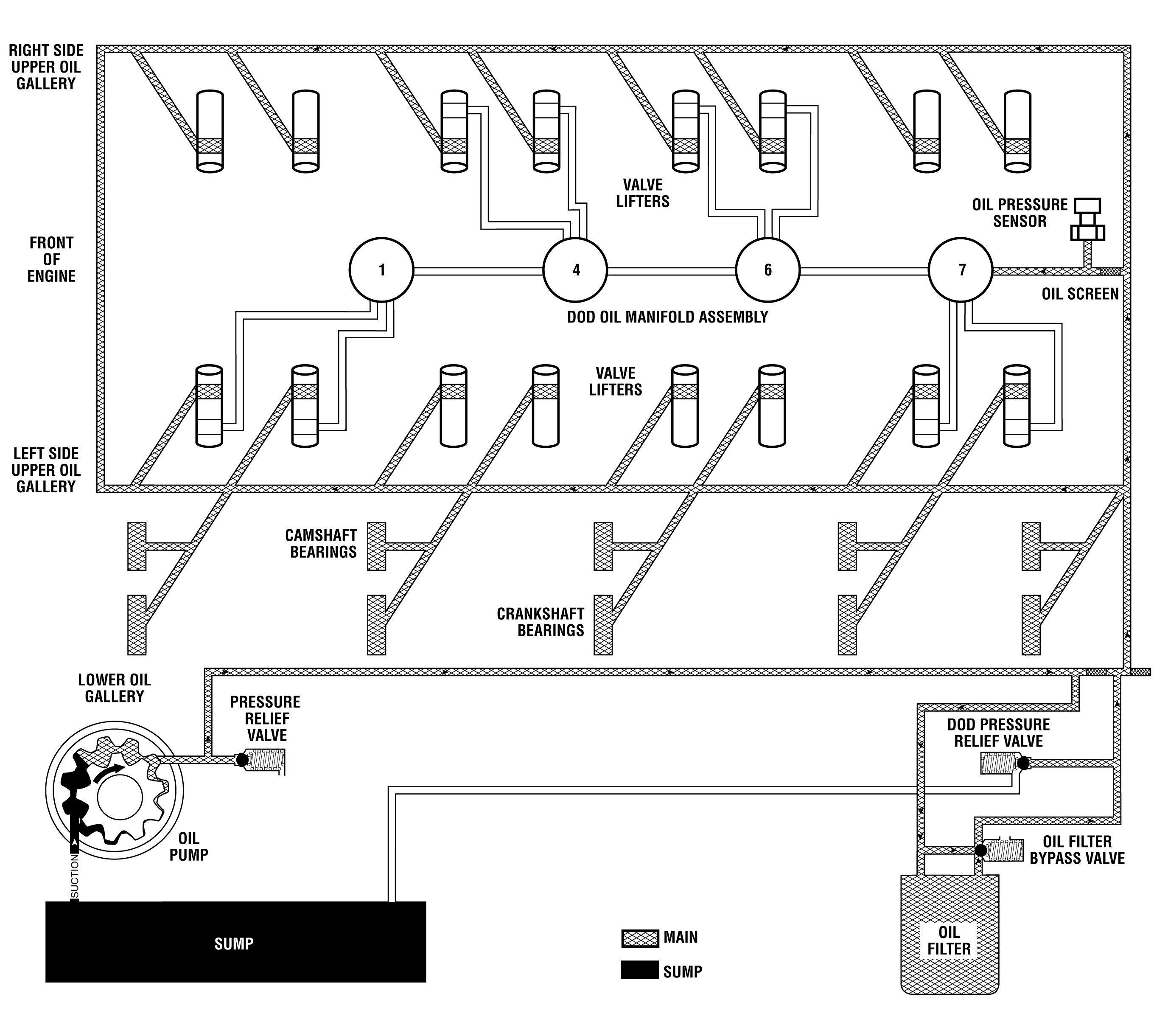
Lubrication Description Main Pressure Below 65 psi - DoD Off


Object Number: 1458444  Size: LF

Engine lubrication is supplied by a gerotor type oil pump assembly. The pump is mounted on the front of the engine block and driven directly by the crankshaft sprocket. The pump gears rotate and draw oil from the oil pan sump through a pick-up screen and pipe. The oil is pressurized as it passes through the pump and is sent through the engine block lower oil gallery. Contained within the oil pump assembly is a pressure relief valve that maintains oil pressure within a specified range.

Pressurized oil is directed through the engine block lower oil gallery to the full flow oil filter where harmful contaminants are removed. A bypass valve is incorporated into the oil pan at the oil filter boss, which permits oil flow in the event the filter becomes restricted. A second valve, the displacement on demand (DoD) oil pressure relief valve is incorporated into the left rear side of the oil pan. The DoD oil pressure relief valve limits oil pressure directed to the upper oil galleries and oil manifold assembly to 448 kPa (65 psi) at 3,000 RPM and 21°C (70°F).

Oil is then directed from the filter to the upper main oil galleries and the DoD manifold assembly. Oil from the left upper oil gallery is directed to the crankshaft and camshaft bearings. Oil that has entered both the upper main oil galleries also pressurizes the valve lifter assemblies and is then pumped through the pushrods to lubricate the valve rocker arms and valve stems. Oil returning to the pan is directed by the crankshaft oil deflector. The oil pressure sensor is located at the top rear of the engine. Refer to Displacement on Demand (DoD) System Description .

Lubrication Description Main Pressure Above 65 psi - DoD Off


Object Number: 1458451  Size: LF

Engine lubrication is supplied by a gerotor type oil pump assembly. The pump is mounted on the front of the engine block and driven directly by the crankshaft sprocket. The pump gears rotate and draw oil from the oil pan sump through a pick-up screen and pipe. The oil is pressurized as it passes through the pump and is sent through the engine block lower oil gallery. Contained within the oil pump assembly is a pressure relief valve that maintains oil pressure within a specified range.

Pressurized oil is directed through the engine block lower oil gallery to the full flow oil filter where harmful contaminants are removed. A bypass valve is incorporated into the oil pan at the oil filter boss, which permits oil flow in the event the filter becomes restricted. A second valve, the displacement on demand (DoD) oil pressure relief valve is incorporated into the left rear side of the oil pan. The DoD oil pressure relief valve limits oil pressure directed to the upper oil galleries and oil manifold assembly to 448 kPa (65 psi) at 3,000 RPM and 21°C (70°F). When main oil pressure exceeds 448 kPa (65 psi), the DoD oil pressure relief valve exhausts excess oil to the sump.

Oil is then directed from the filter to the upper main oil galleries and the DoD manifold assembly. Oil from the left upper oil gallery is directed to the crankshaft and camshaft bearings. Oil that has entered both the upper main oil galleries also pressurizes the valve lifter assemblies and is then pumped through the pushrods to lubricate the valve rocker arms and valve stems. Oil returning to the pan is directed by the crankshaft oil deflector. The oil pressure sensor is located at the top rear of the engine. Refer to Displacement on Demand (DoD) System Description .

Lubrication Description Main Pressure Below 65 psi - DoD On


Object Number: 1458456  Size: LF

Engine lubrication is supplied by a gerotor type oil pump assembly. The pump is mounted on the front of the engine block and driven directly by the crankshaft sprocket. The pump gears rotate and draw oil from the oil pan sump through a pick-up screen and pipe. The oil is pressurized as it passes through the pump and is sent through the engine block lower oil gallery. Contained within the oil pump assembly is a pressure relief valve that maintains oil pressure within a specified range.

Pressurized oil is directed through the engine block lower oil gallery to the full flow oil filter where harmful contaminants are removed. A bypass valve is incorporated into the oil pan at the oil filter boss, which permits oil flow in the event the filter becomes restricted. A second valve, the displacement on demand (DoD) oil pressure relief valve is incorporated into the left rear side of the oil pan. The DoD oil pressure relief valve limits oil pressure directed to the upper oil galleries and oil manifold assembly to 448 kPa (65 psi) at 3,000 RPM and 21°C (70°F).

Oil is then directed from the filter to the upper main oil galleries and the DoD manifold assembly. Oil from the left upper oil gallery is directed to the crankshaft and camshaft bearings. Oil that has entered both the upper main oil galleries also pressurizes the valve lifter assemblies and is then pumped through the pushrods to lubricate the valve rocker arms and valve stems. Oil returning to the pan is directed by the crankshaft oil deflector. The oil pressure sensor is located at the top rear of the engine.

With DoD activated, the ECM commands the 4 solenoids to open, directing oil through the engine block oil galleries to the intake and exhaust valve lifters for cylinders 1, 4, 6, and 7. Refer to Displacement on Demand (DoD) System Description .

Lubrication Description Main Pressure Above 65 psi - DoD On


Object Number: 1458463  Size: LF

Engine lubrication is supplied by a gerotor type oil pump assembly. The pump is mounted on the front of the engine block and driven directly by the crankshaft sprocket. The pump gears rotate and draw oil from the oil pan sump through a pick-up screen and pipe. The oil is pressurized as it passes through the pump and is sent through the engine block lower oil gallery. Contained within the oil pump assembly is a pressure relief valve that maintains oil pressure within a specified range.

Pressurized oil is directed through the engine block lower oil gallery to the full flow oil filter where harmful contaminants are removed. A bypass valve is incorporated into the oil pan at the oil filter boss, which permits oil flow in the event the filter becomes restricted. A second valve, the displacement on demand (DoD) oil pressure relief valve is incorporated into the left rear side of the oil pan. The DoD oil pressure relief valve limits oil pressure directed to the upper oil galleries and oil manifold assembly to 448 kPa (65 psi) at 3,000 RPM and 21°C (70°F). When main oil pressure exceeds 448 kPa (65 psi), the DoD oil pressure relief valve exhausts excess oil to the sump.

Oil is then directed from the filter to the upper main oil galleries and the DoD manifold assembly. Oil from the left upper oil gallery is directed to the crankshaft and camshaft bearings. Oil that has entered both the upper main oil galleries also pressurizes the valve lifter assemblies and is then pumped through the pushrods to lubricate the valve rocker arms and valve stems. Oil returning to the pan is directed by the crankshaft oil deflector. The oil pressure sensor is located at the top rear of the engine.

With DoD activated, the ECM commands the 4 solenoids to open, directing oil through the engine block oil galleries to the intake and exhaust valve lifters for cylinders 1, 4, 6, and 7. Refer to Displacement on Demand (DoD) System Description .