GM Service Manual Online
For 1990-2009 cars only
Makes
🢒
Pontiac
🢒
2008
🢒
Grand Prix
🢒
Engine
🢒
Engine Mechanical - 3.8L
🢒 Engine Mechanical Schematics
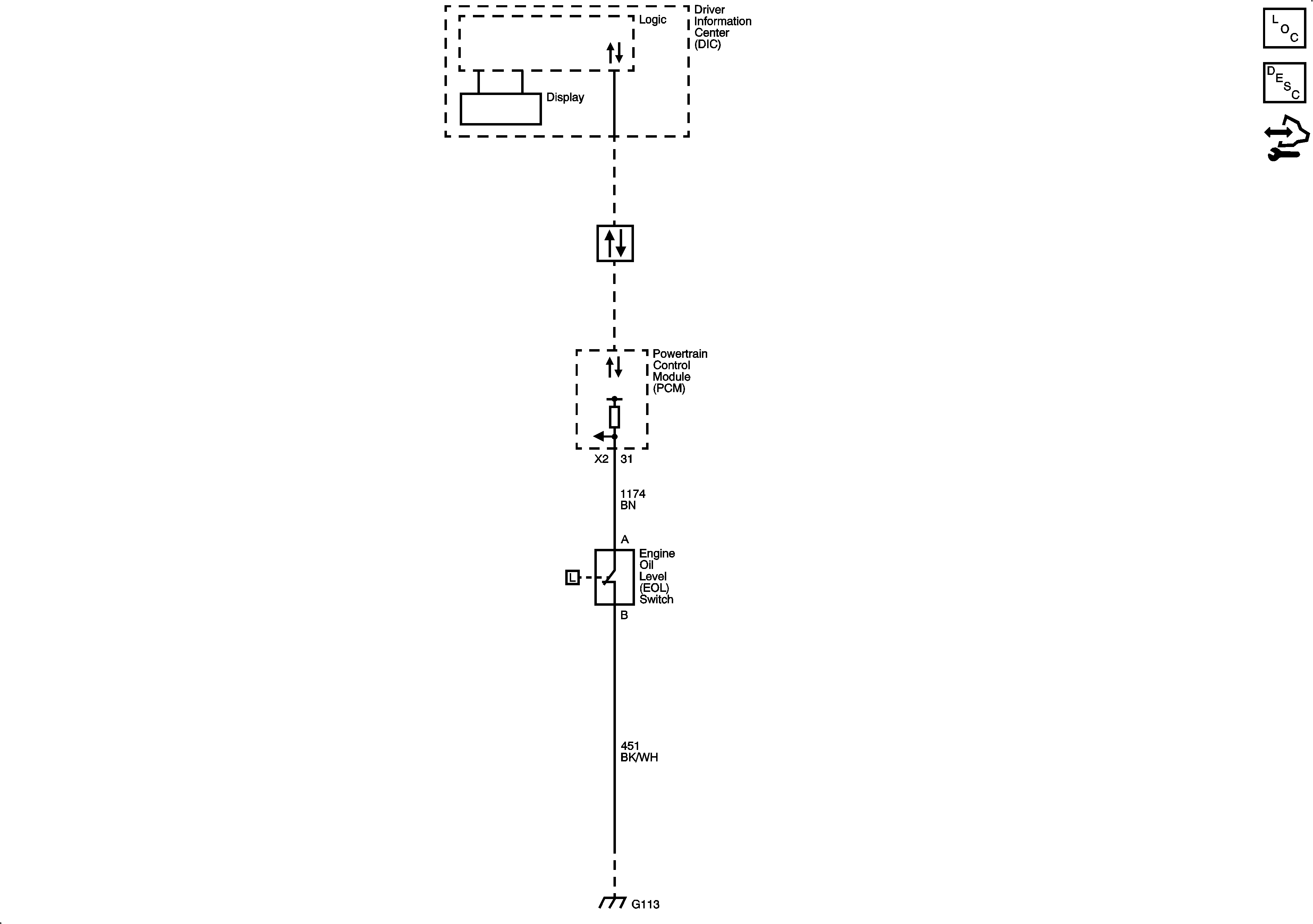
Engine Oil Level (EOL) Switch