GM Service Manual Online
For 1990-2009 cars only
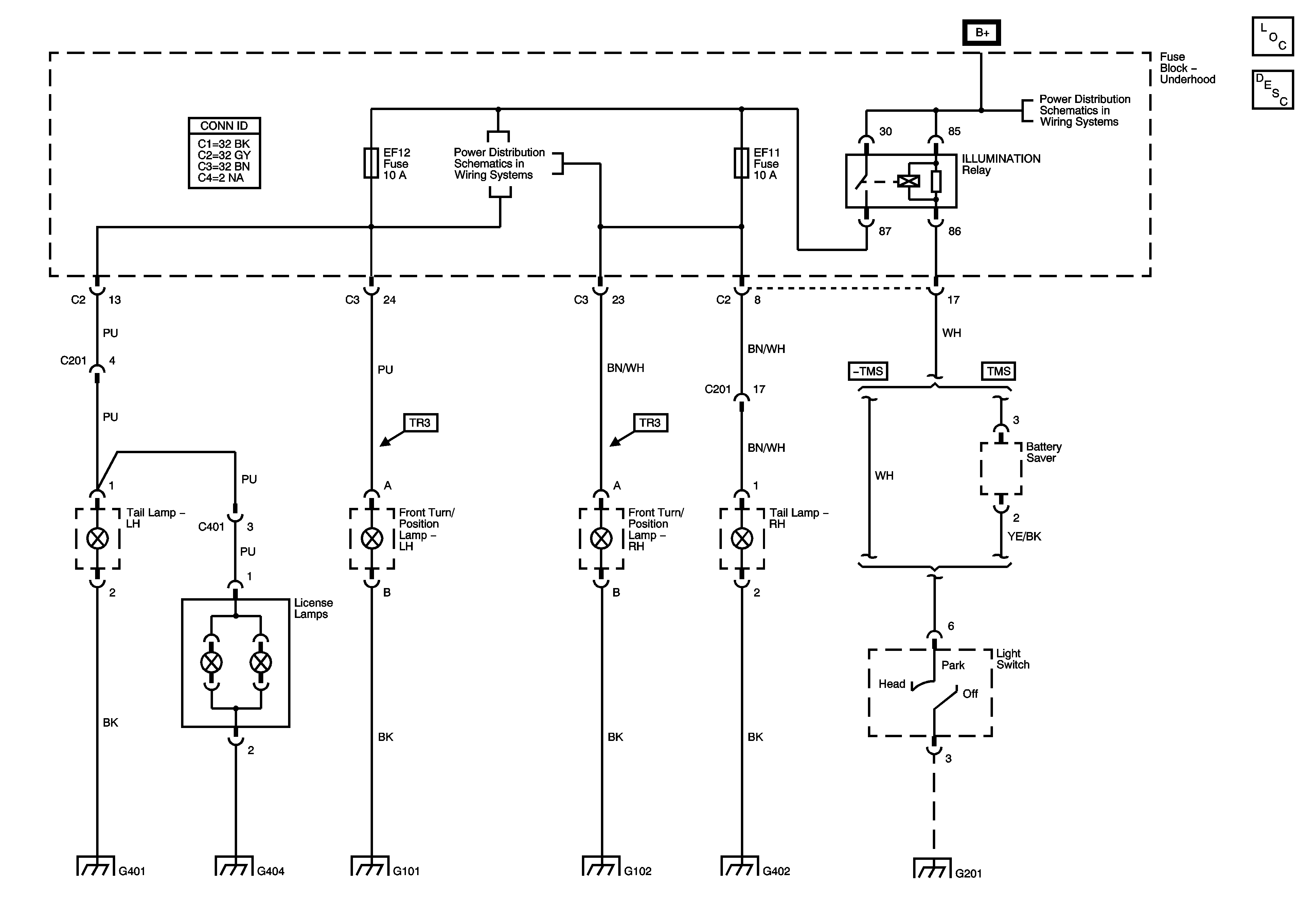
Figure 1:

Exterior Lights Schematic


Object Number: 1649867  Size: FS
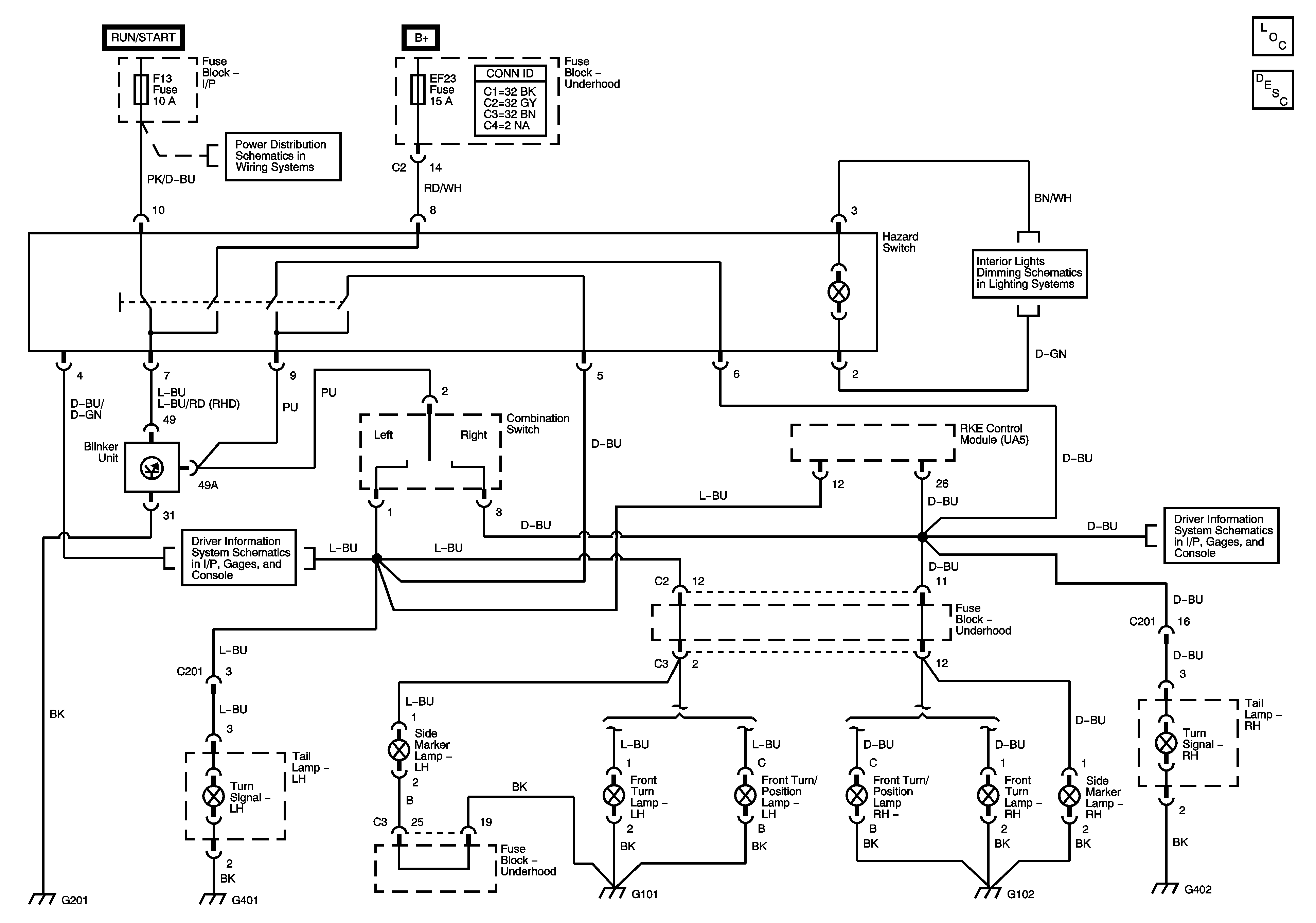
Figure 2:

Turn Signal/Hazard


Object Number: 1649871  Size: FS
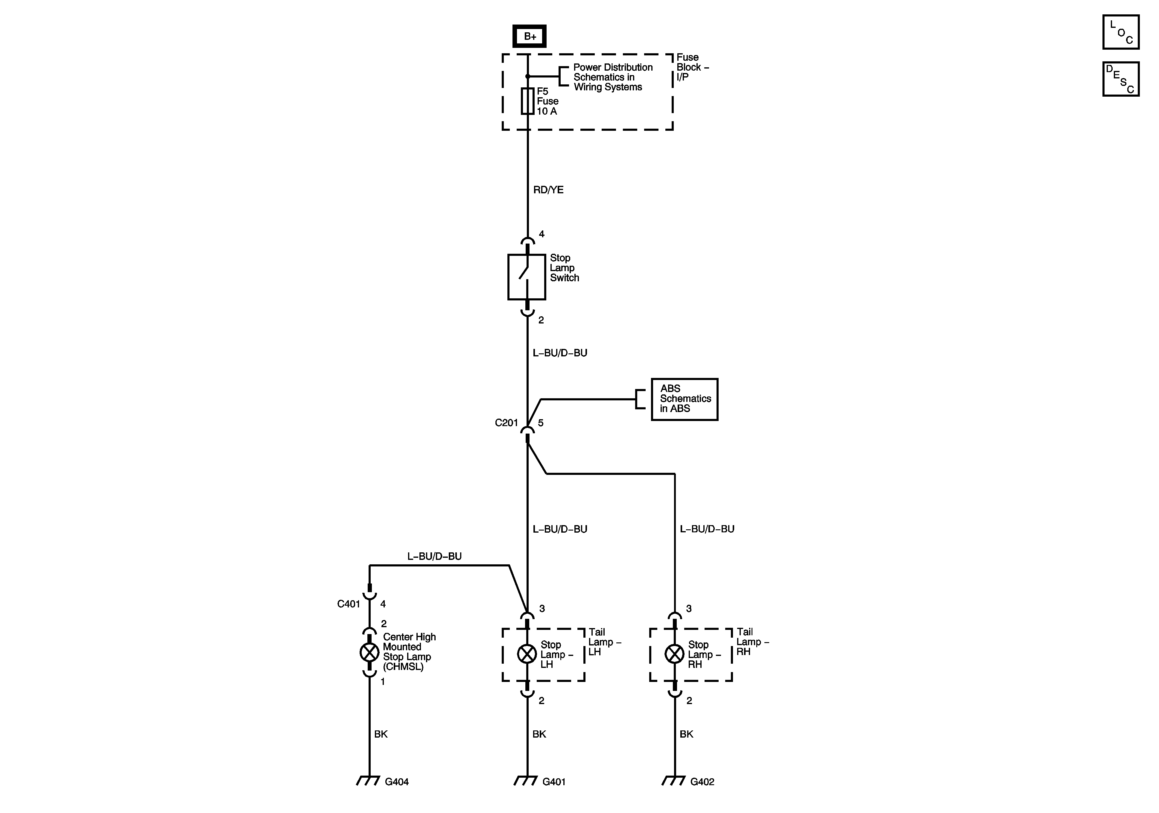
Figure 3:

Stop Lamps


Object Number: 1649879  Size: FS
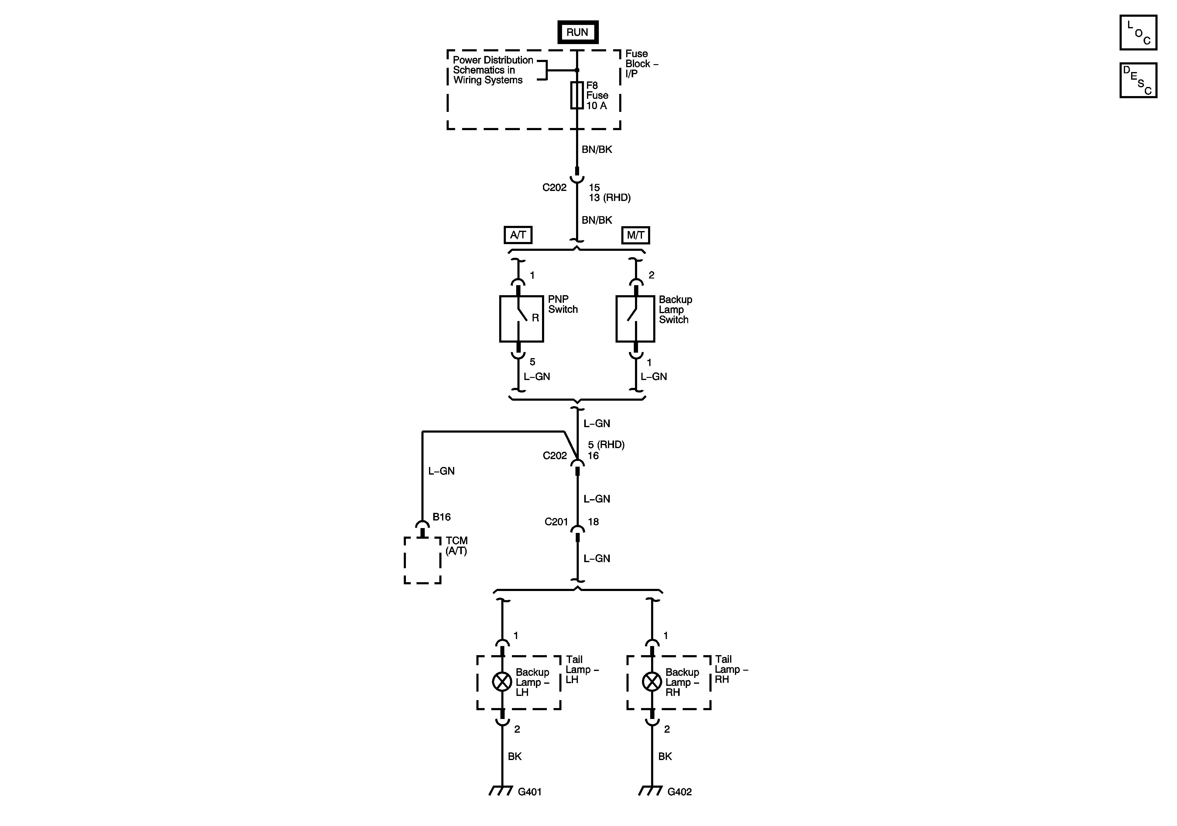
Figure 4:

Back-Up Lamps


Object Number: 1649880  Size: FS