GM Service Manual Online
For 1990-2009 cars only
Makes
🢒
Pontiac
🢒
2006
🢒
Matiz
🢒
Accessories
🢒
Entertainment
🢒 Radio/Audio System Schematics
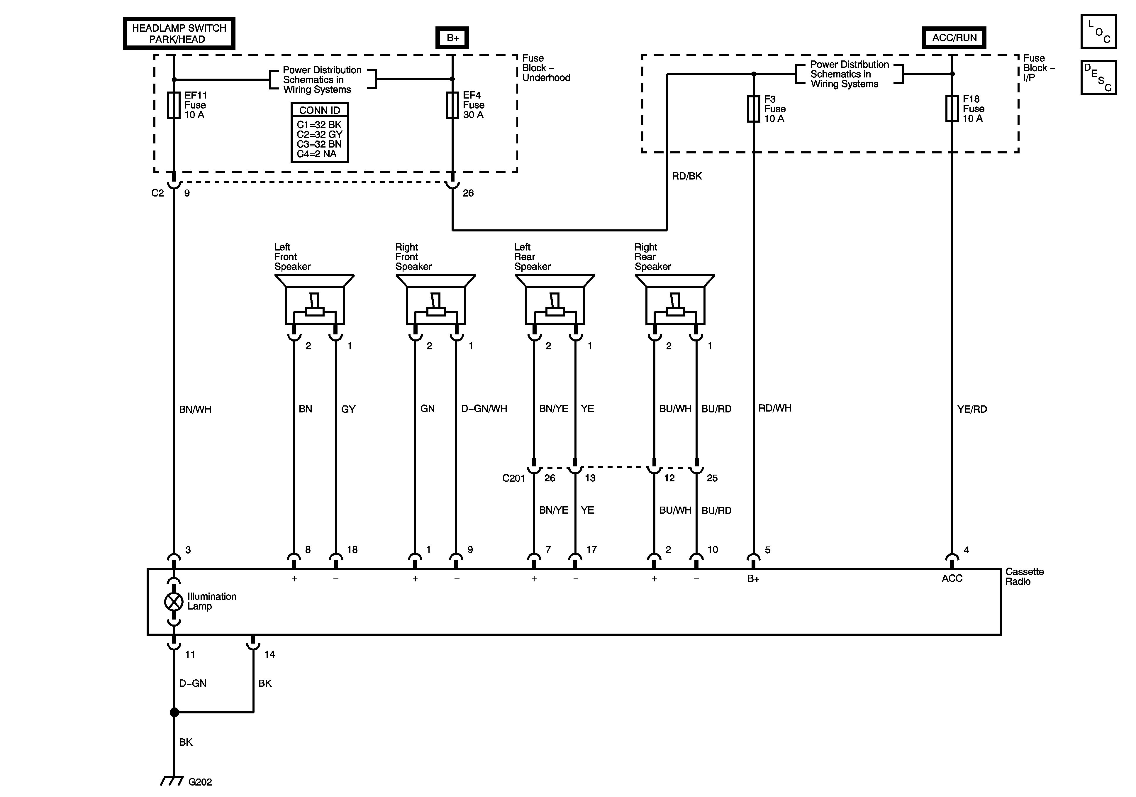
Figure
1:
Audio System UAL
Figure
2:
Audio System UAL