GM Service Manual Online
For 1990-2009 cars only
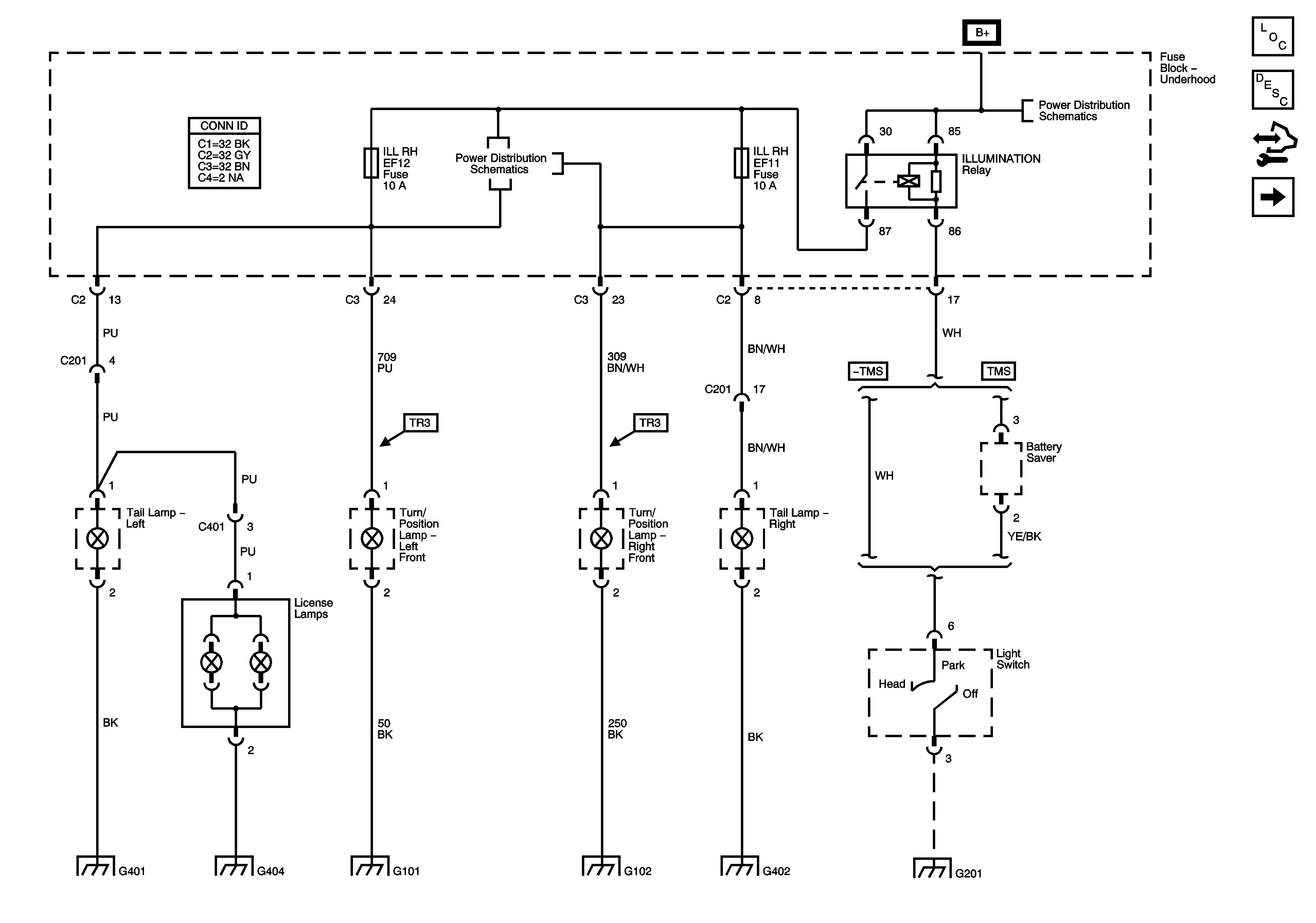
Figure 1:

Park/Position and License Lamps


Object Number: 1922920  Size: FS
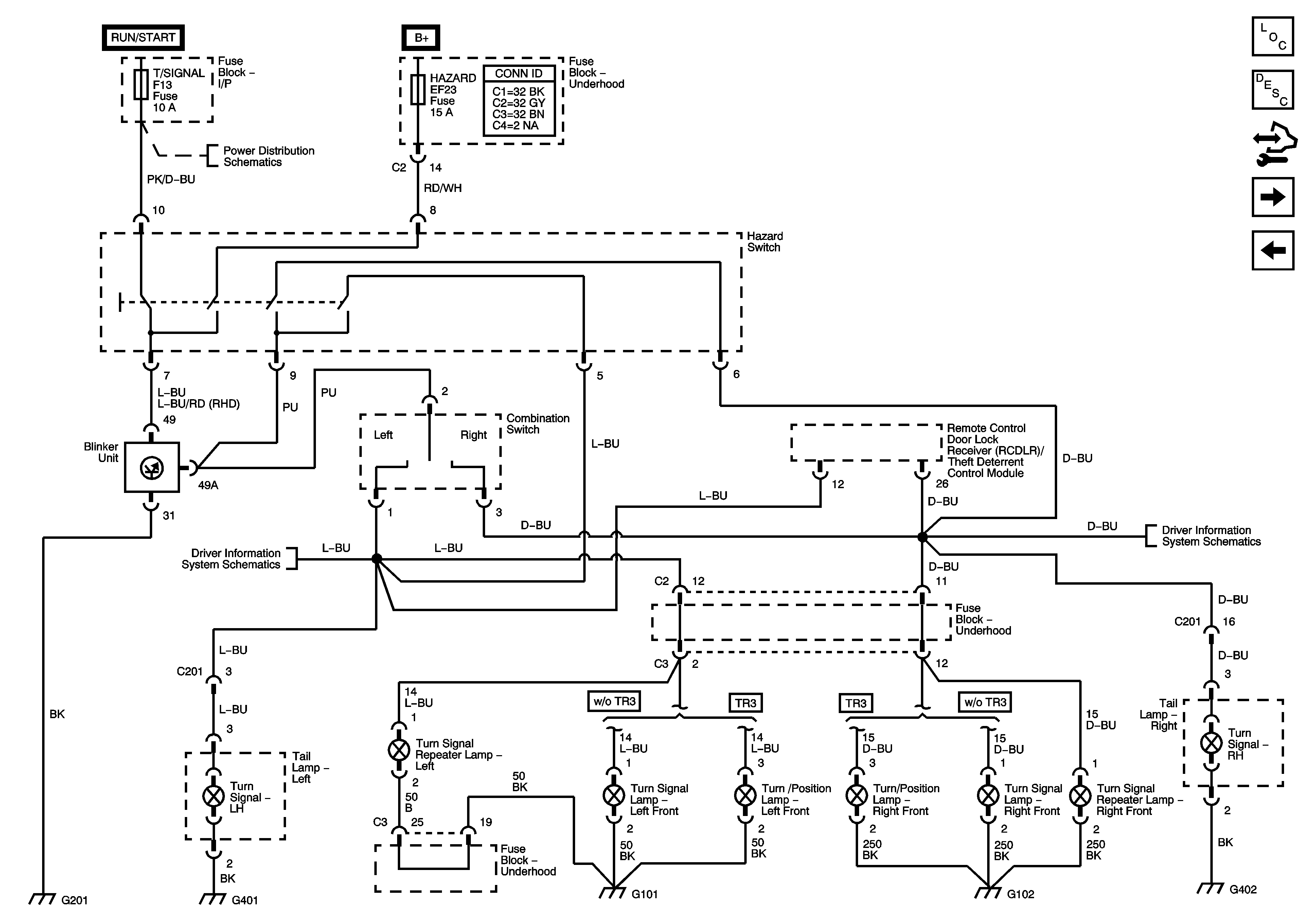
Figure 2:

Turn Signal and Hazard Lamps


Object Number: 1922924  Size: FS
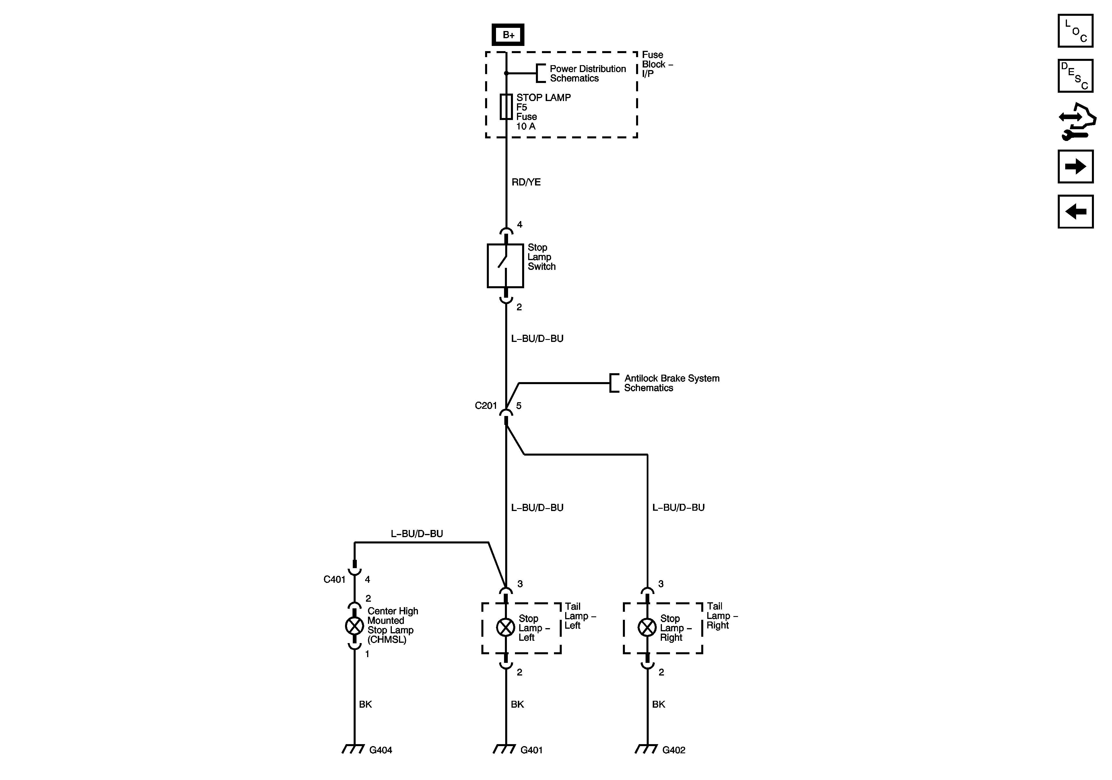
Figure 3:

Stop Lamps


Object Number: 1922926  Size: FS
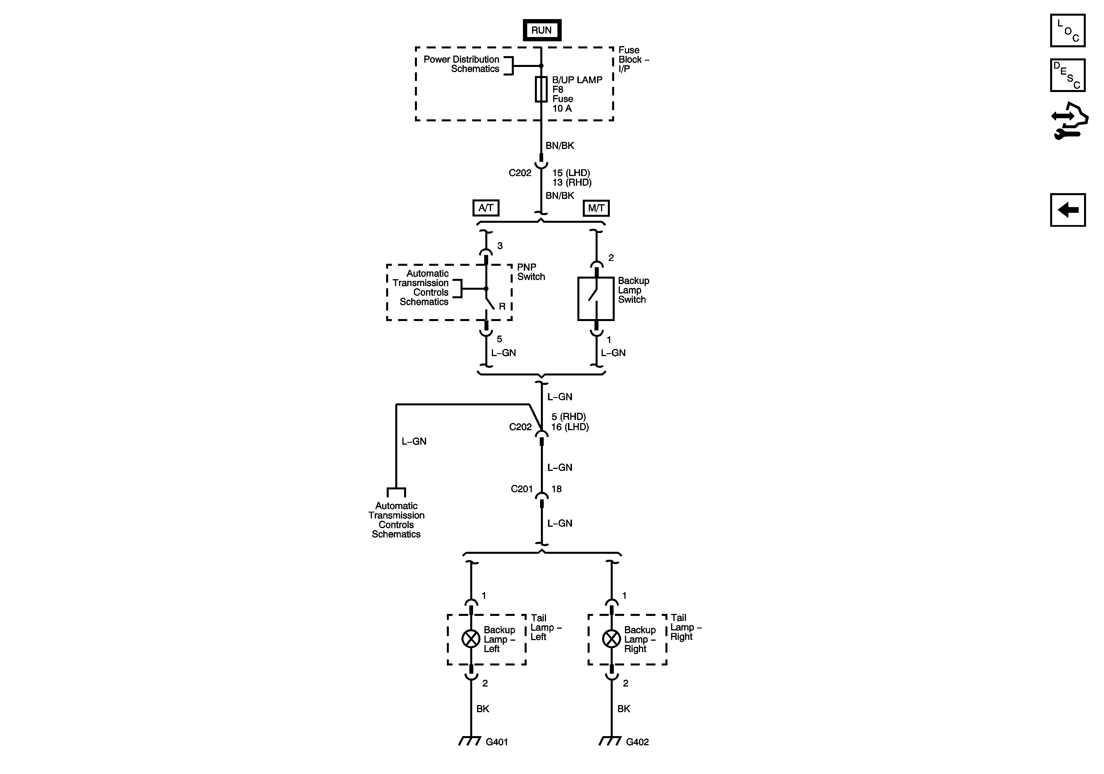
Figure 4:

Back-Up Lamps


Object Number: 1922928  Size: FS