GM Service Manual Online
For 1990-2009 cars only
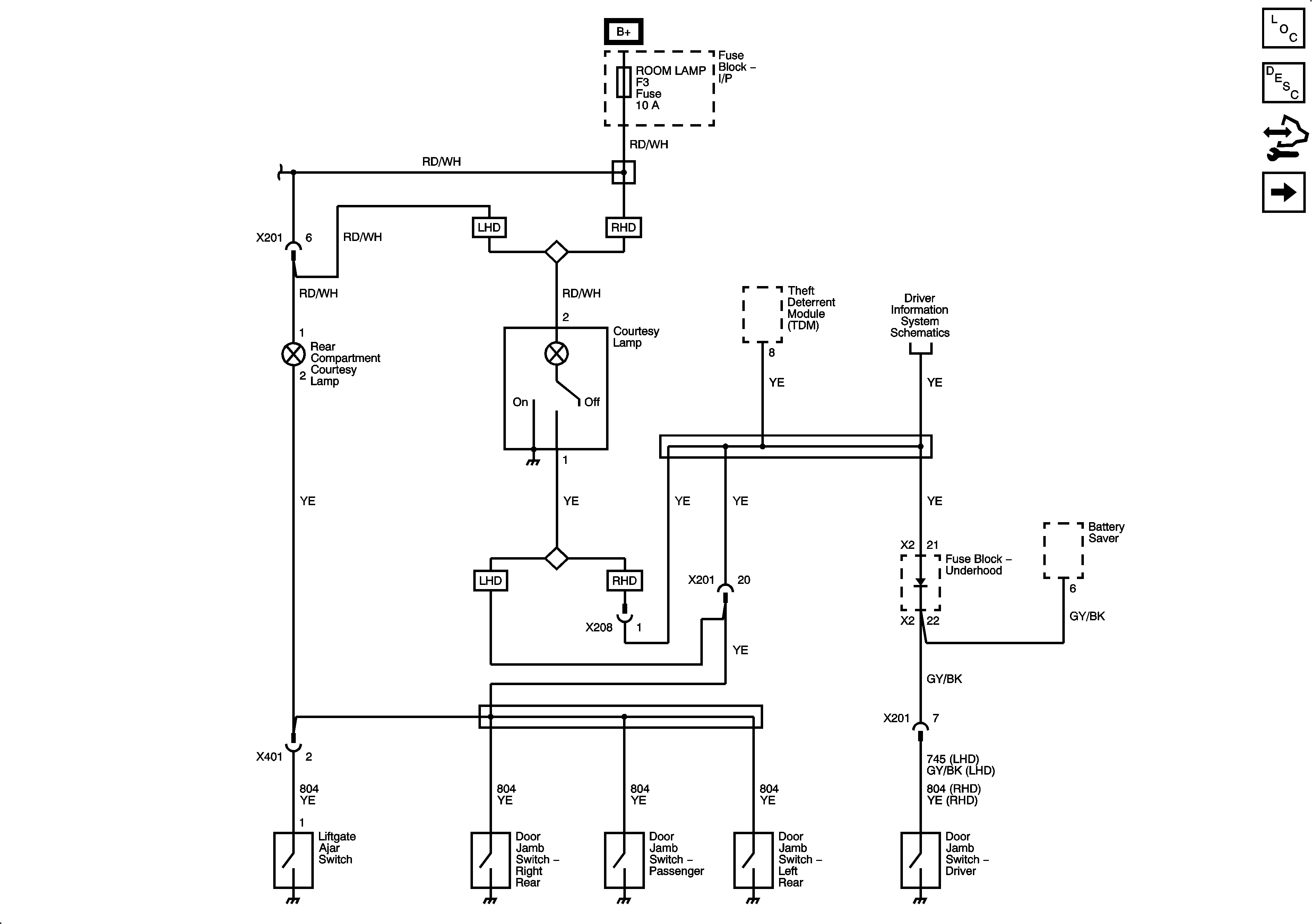
Figure 1:

Courtesy Lamps


Object Number: 2108617  Size: FS
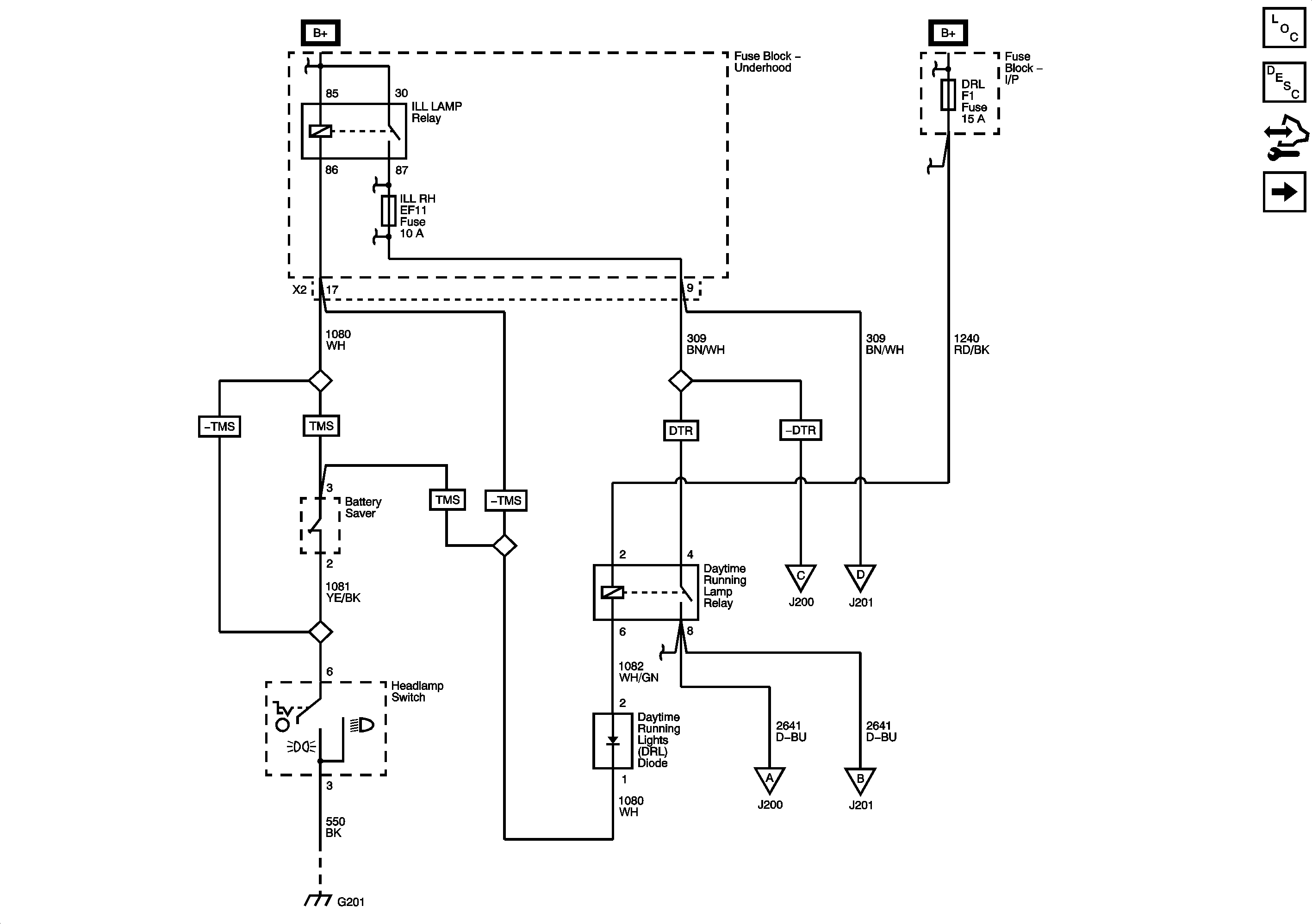
Figure 2:

Illumination Power (except UF6)


Object Number: 2108632  Size: FS
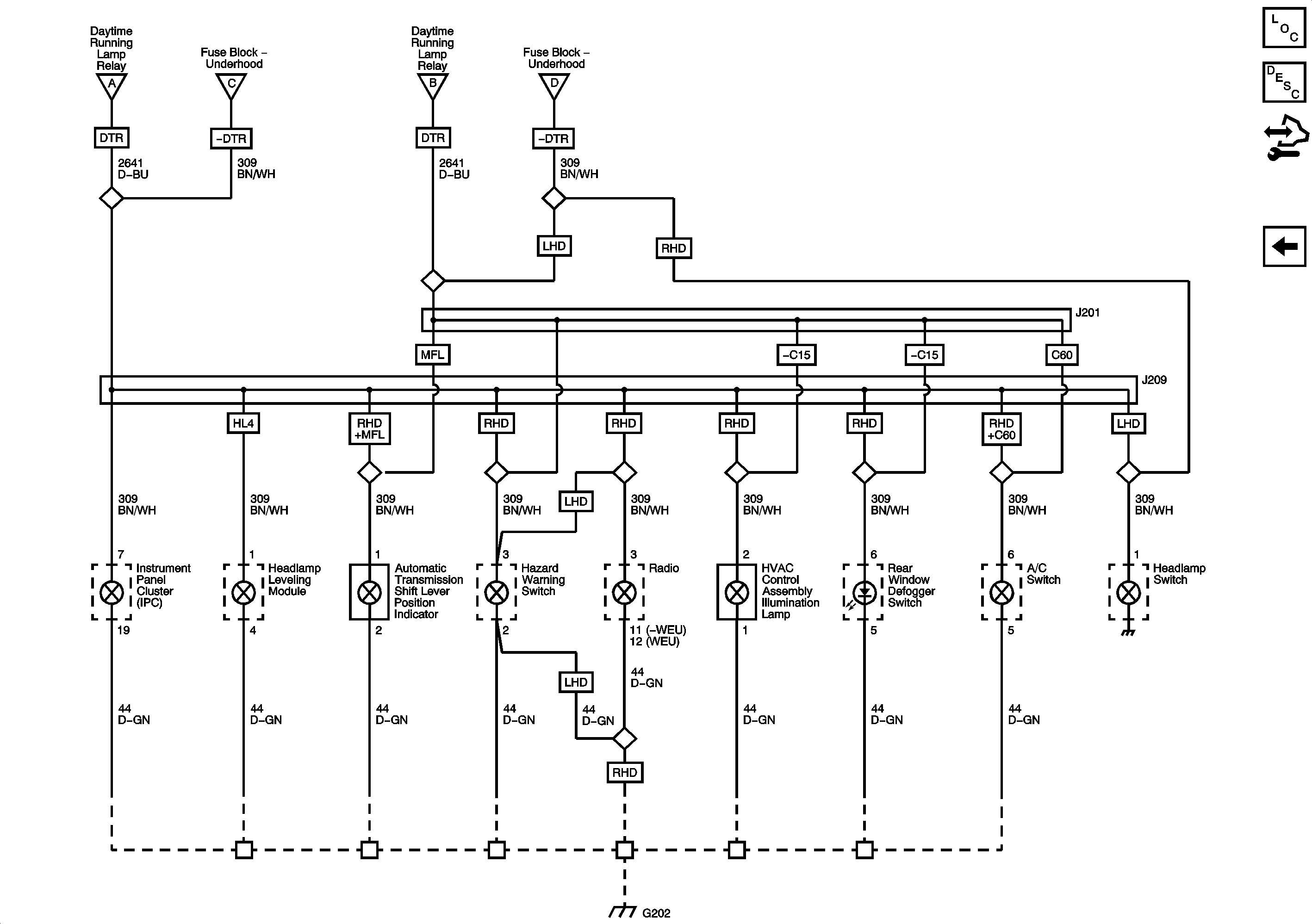
Figure 3:

Illumination Ground (except UF6)


Object Number: 2108637  Size: FS