GM Service Manual Online
For 1990-2009 cars only
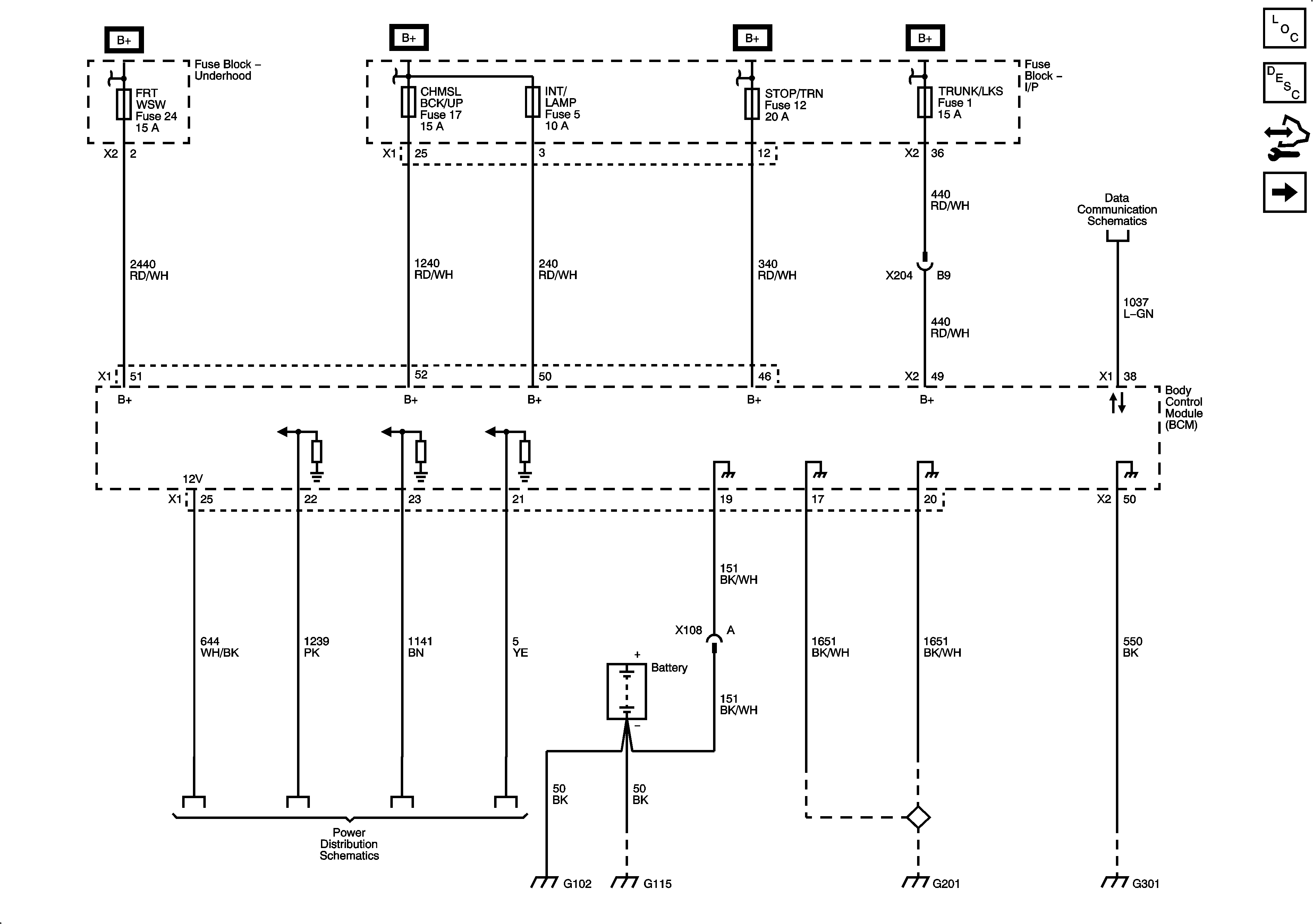
Figure 1:

Ground, Power, and References to Data Communication and Power Distribution


Object Number: 1921910  Size: FS
Master Electrical Component List
Body Control System Description and Operation
Control Module References
References to Brakes, Cruise Control, Defogger, Exterior Lights, Horn, Object Detection, Power Moding, Shift Lock Control and Wiper/Washer
Figure 2:

References to Brakes, Cruise Control, Defogger, Exterior Lights, Horn, Object Detection, Power Moding, Shift Lock Control, and Wiper/Washer


Object Number: 1921912  Size: FS
Master Electrical Component List
Body Control System Description and Operation
Control Module References
References to Antilock Brakes System, Cruise Control, HVAC and Lighting
Ground, Power and References to Data Communication and Power Distribution
Figure 3:

References to Antilock Brake System, Cruise Control, HVAC, and Lighting


Object Number: 1921914  Size: FS
Master Electrical Component List
Body Control System Description and Operation
Control Module References
References to Door Locks, Lighting, Sliding Door and Theft Deterrent
References to Brakes, Cruise Control, Defogger, Exterior Lights, Horn, Object Detection, Power Moding, Shift Lock Control and Wiper/Washer
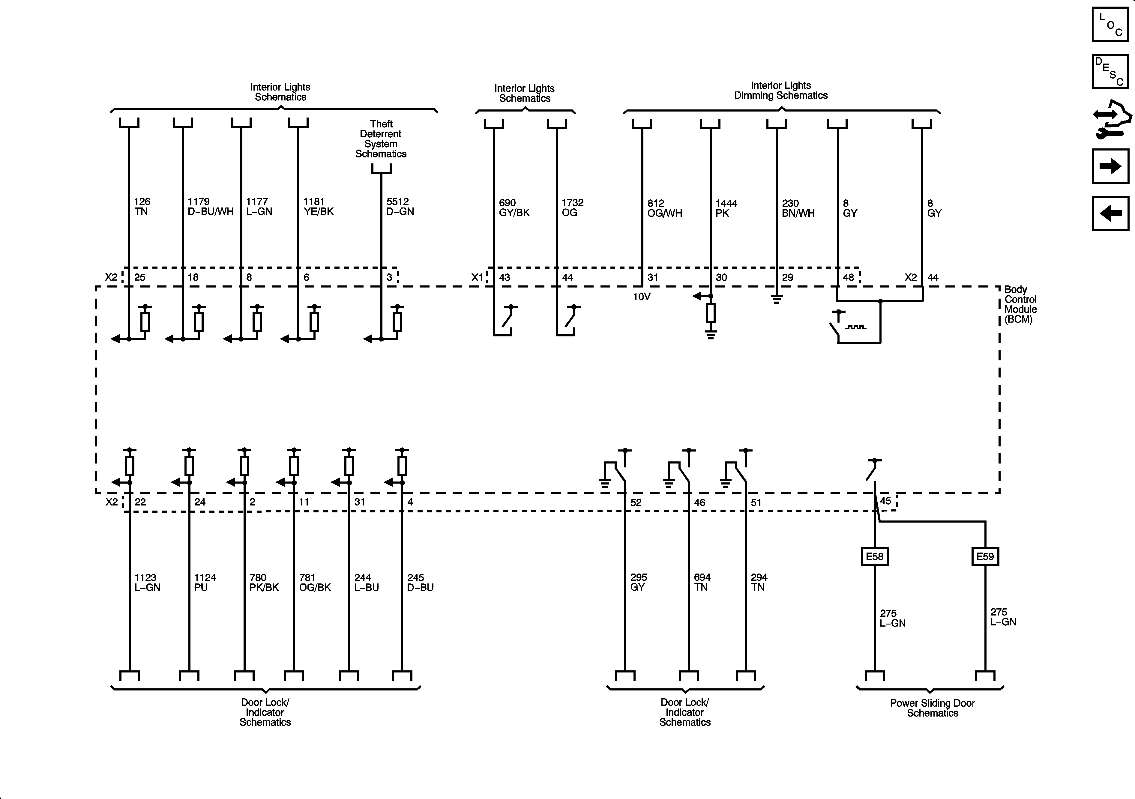
Figure 4:

References to Door Locks, Lighting, Sliding Door and Theft Deterrent


Object Number: 1921916  Size: FS
Master Electrical Component List
Body Control System Description and Operation
Control Module References
References to Audible Warnings, HVAC, Immobilizer, Remote Function, Seat Heating and Cooling, Starting and Charging, and Theft Deterrent
References to Antilock Brakes System, Cruise Control, HVAC and Lighting
Figure 5:

References to Audible Warnings, HVAC, Immobilizer, Remote Function, Seat Heating and Cooling, Starting and Charging, and Theft Deterrent


Object Number: 1921919  Size: FS
Master Electrical Component List
Body Control System Description and Operation
Control Module References
References to Door Locks, Lighting, Sliding Door and Theft Deterrent