GM Service Manual Online
For 1990-2009 cars only
Makes
🢒
Pontiac
🢒
2008
🢒
Montana SV6 Ext.
🢒
Diagnostic Navigation
🢒
Vehicle Diagnostic Information
🢒 Antilock Brake System Schematics
Figure
1:
Ground, Power, Pump, Indicators, and Traction Control (NW9)
Master Electrical Component List
ABS Description and Operation
Control Module References
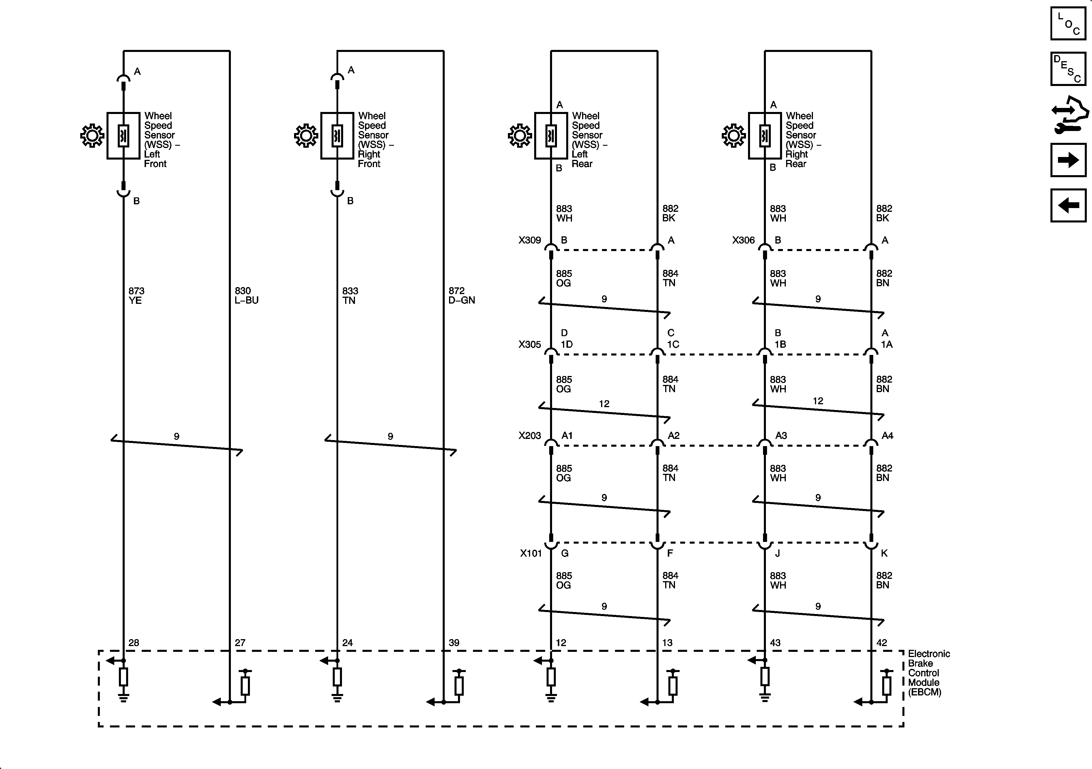
Wheel Speed Sensors
Figure
2:
Wheel Speed Sensors
Master Electrical Component List
ABS Description and Operation
Control Module References
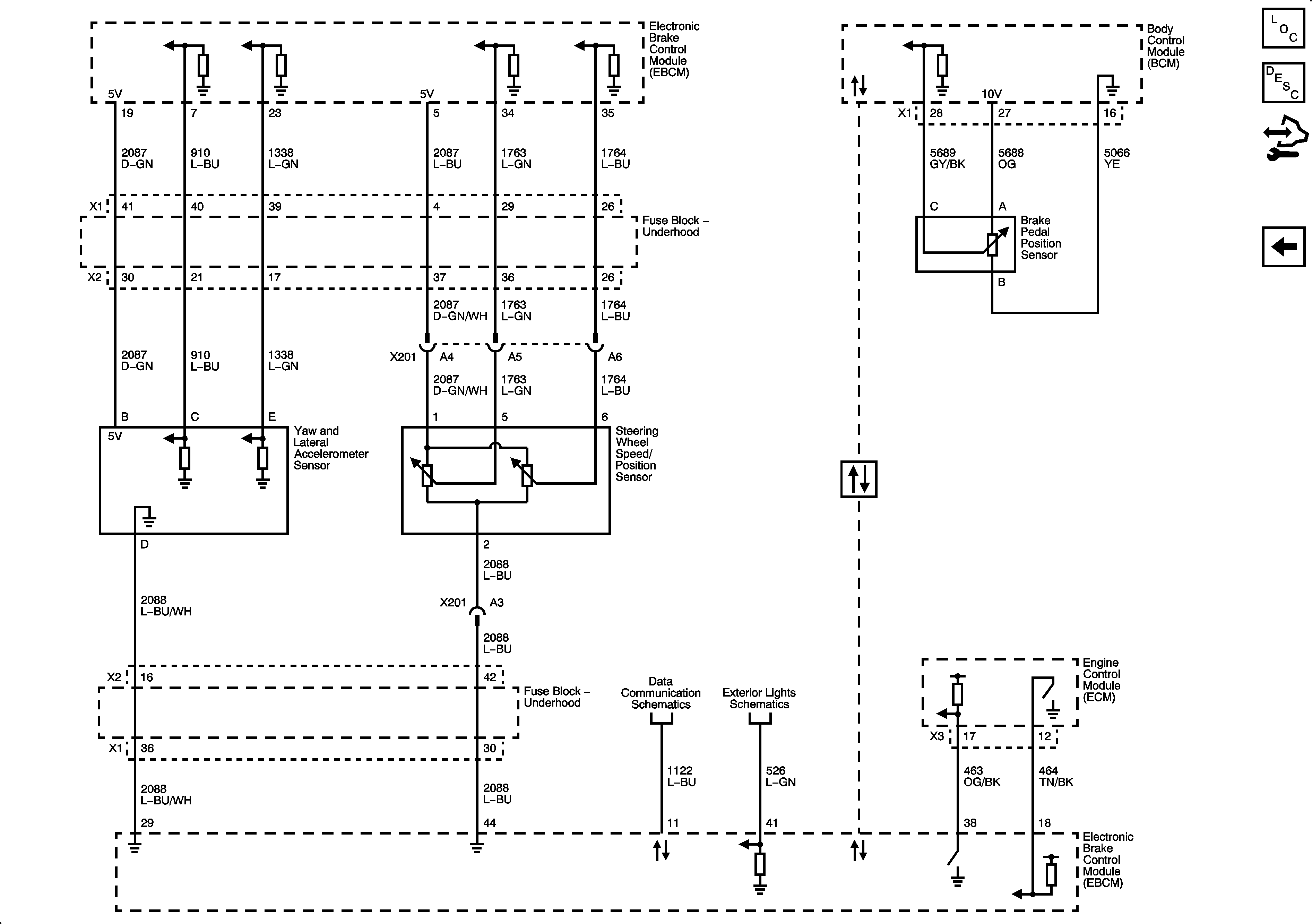
Driver Inputs and Stability Control Sensors - JL4
Ground, Power, Pump, Indicators, and Traction Control - NW9
Figure
3:
Driver Inputs and Stability Control Sensors (JL4)
Master Electrical Component List
ABS Description and Operation
Control Module References
Wheel Speed Sensors