GM Service Manual Online
For 1990-2009 cars only
Makes
🢒
Pontiac
🢒
2006
🢒
Pursuit
🢒
Body
🢒
Doors
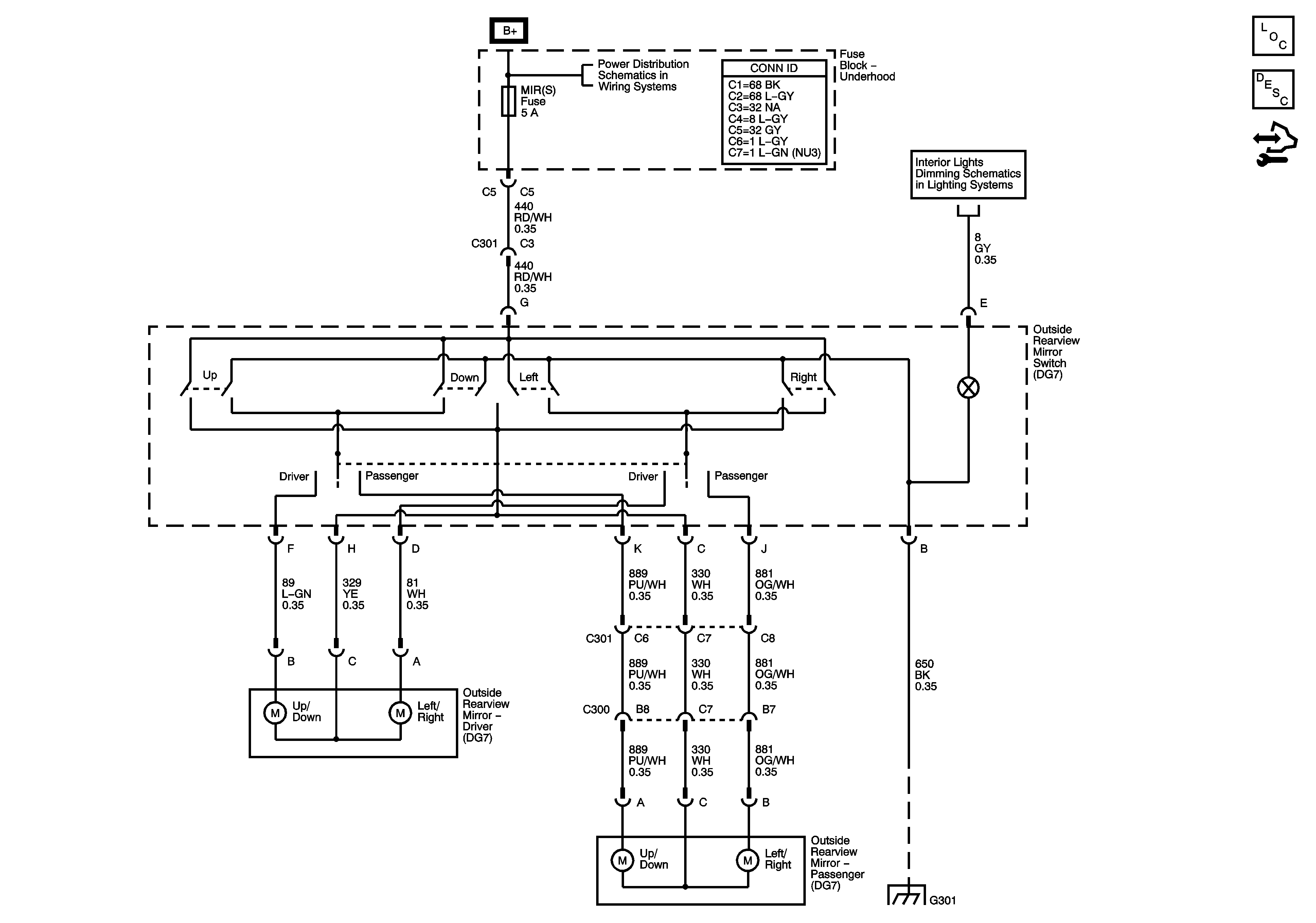
🢒 Outside Rearview Mirror Schematics
Outside Rearview Mirror
Master Electrical Component List
Outside Mirror Description and Operation
Control Module References
RUN/CRANK Relay, I/P IGN, BACKUP, ABS, ECM, TRANS, LIGHTING, S-BAND, MIRROR, ABS, EPS, BCM2, BCM3, HEATED SEATS Fuses
A/T Shift Lock Control Assembly Mirror and Doors
G301 (2 of 2)