GM Service Manual Online
For 1990-2009 cars only
Makes
🢒
Pontiac
🢒
2006
🢒
Solstice
🢒 Antenna, DLC, Ground, Power, and User Inputs
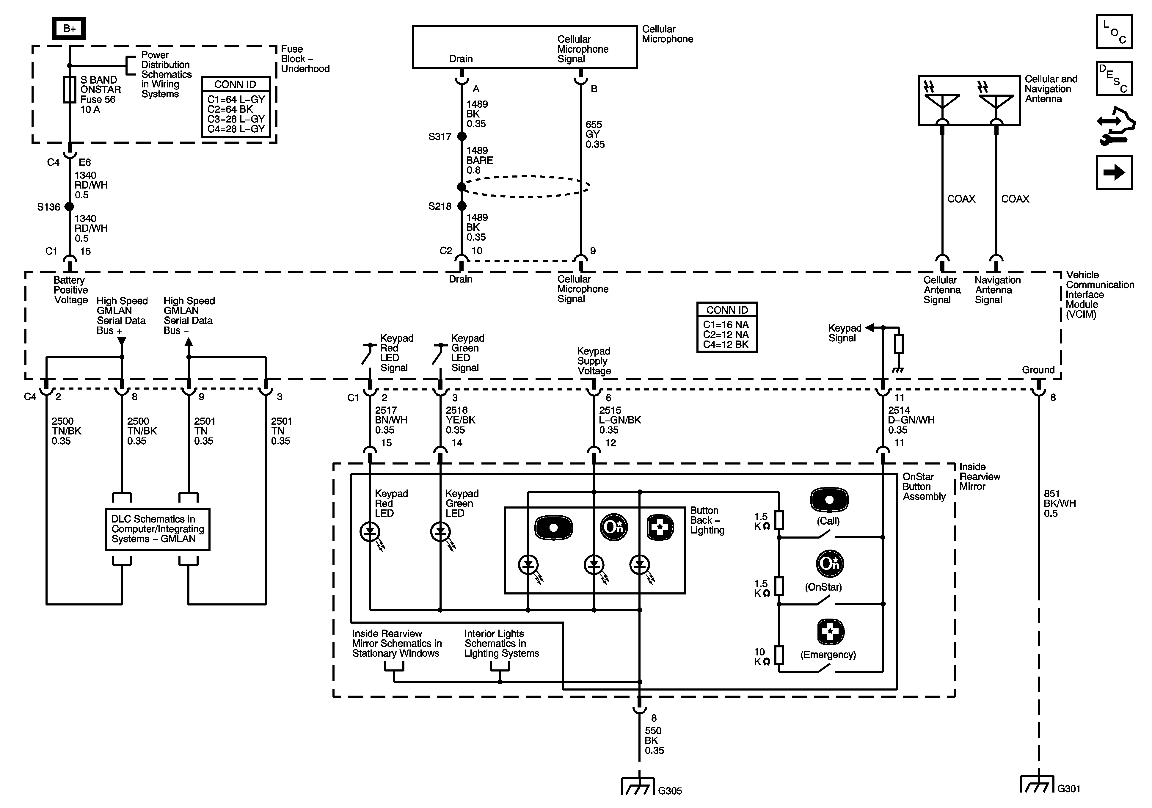
Antenna, DLC, Ground, Power, and User Inputs
Antenna, DLC, Ground, Power, and User Inputs
Master Electrical Component List
OnStar Description and Operation
Control Module References
Audio Output
B+ Bus Bar - 2 of 2
High Speed GMLAN
G305 (1 of 2)
G301, G102, G303, and G402