GM Service Manual Online
For 1990-2009 cars only
Makes
🢒
Pontiac
🢒
2007
🢒
Solstice
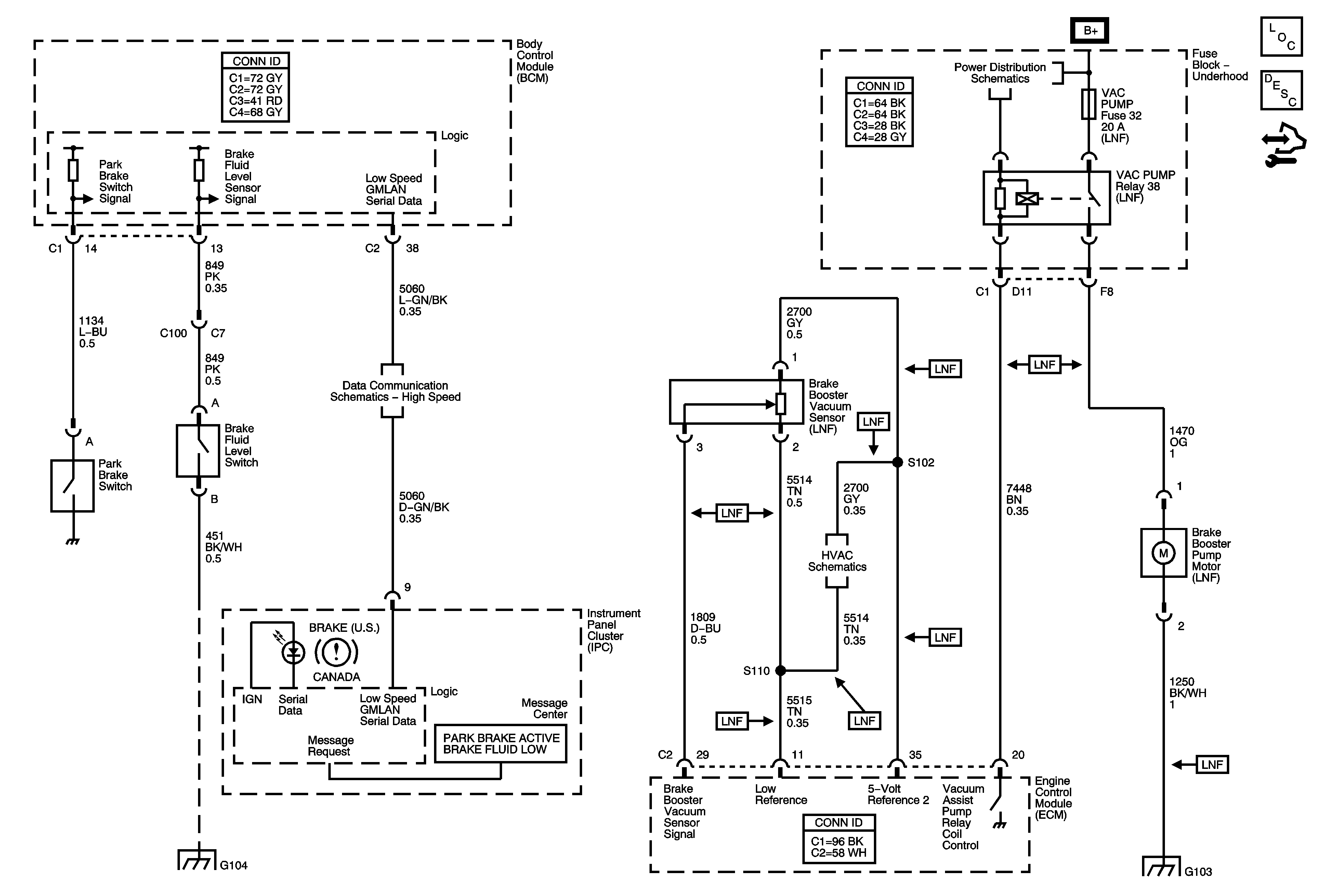
🢒 Hydraulic Brakes System Schematics
Hydraulic Brakes System Schematics
Master Electrical Component List
Brake Booster Vacuum Assist Description and Operation
Control Module References
B+ Bus Bar - 2 of 2
High Speed LAN
G103, G304, G105, G104, and G106
G103, G304, G105, G104, and G106