GM Service Manual Online
For 1990-2009 cars only
Makes
🢒
Pontiac
🢒
1997
🢒
Sun Runner - 4WD (Canada)
🢒
Transmission/Transaxle
🢒
Automatic Transmission - 3L30
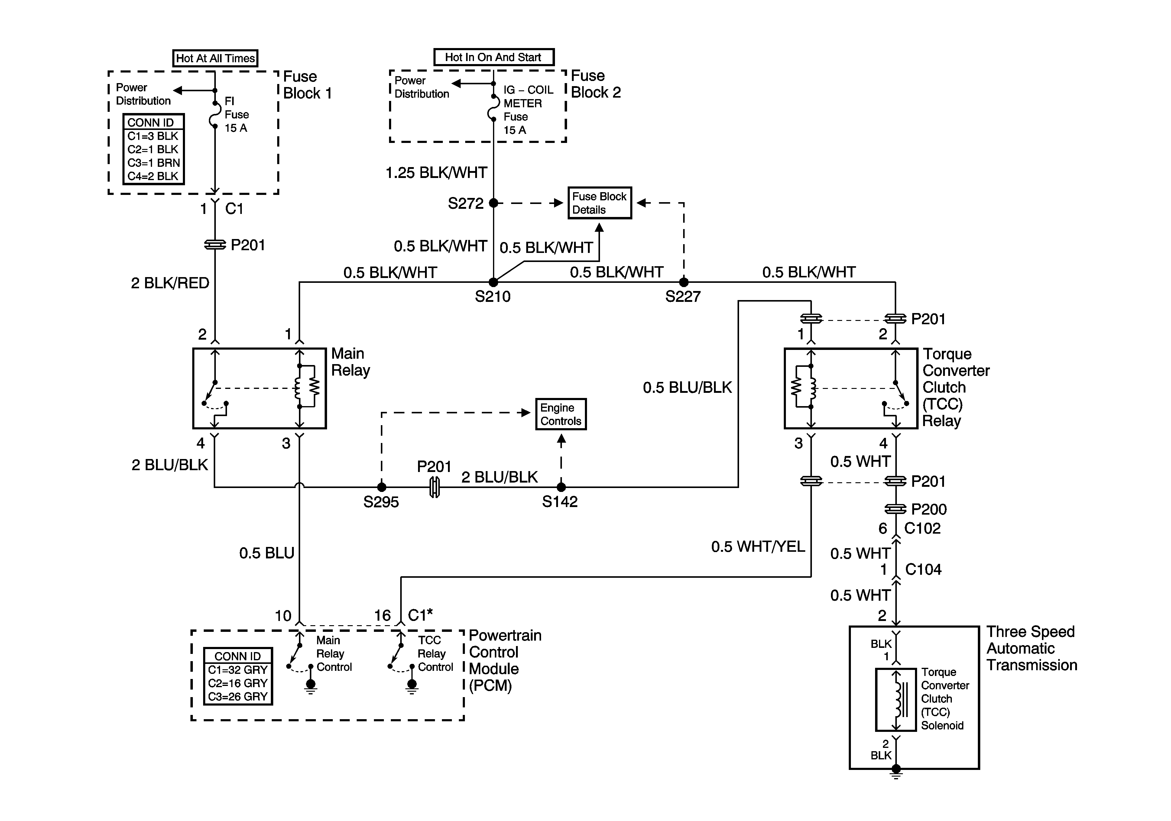
🢒 Automatic Transmission Controls Schematics
PCM, TCC Solenoid, TCC Relay, Main Relay, Fuse Block 1 and Fuse Block 2