GM Service Manual Online
For 1990-2009 cars only
Makes
🢒
Pontiac
🢒
1996
🢒
Sunfire
🢒
Transmission/Transaxle
🢒
Manual Transmission - M5 and MK7
🢒 Transmission Component Location
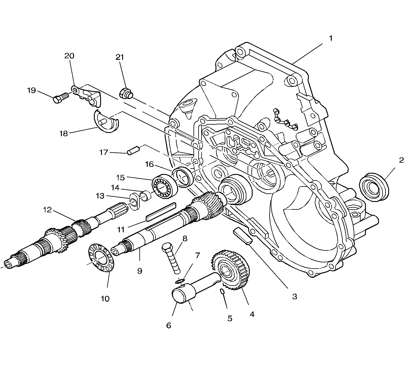
Figure
1:
(1)
Reverse Shift Lever Bracket Bolt
(2)
Reverse Shift Lever Pin
(3)
10 mm Lock Pin
(4)
Reverse Detent Ball
(5)
Reverse Detent Spring
(6)
Reverse Detent Spring Retaining Bolt
(7)
Vehicle Speed Sensor Retainer
(8)
Vehicle Speed Sensor Retaining Bolt
(9)
Vehicle Speed Sensor
(10)
Reverse Shift Lever Bracket
(11)
Reverse Shift Lever
(12)
1ST/2ND Shift Shaft
(13)
3RD/4TH Shift Shaft
(14)
1ST/2ND Shift Fork
(15)
Roll Pin
(16)
1ST/2ND Shift Block
(17)
Roll Pin
(18)
3RD/4TH Shift Fork
(19)
5TH Shift Fork
(20)
Roll Pin
(21)
10 mm Interlock Pin
(22)
Reverse/5TH Shift Block
(23)
Reverse Shift Lever Block
(24)
Roll Pin
(25)
Roll Pin
(26)
C-Clip
(27)
C-Clip
(28)
Reverse Shift Shaft
(29)
5TH Shift Shaft
(30)
12 mm Lock Pin
(31)
13 mm Lock Pin
(32)
Clevis Pin
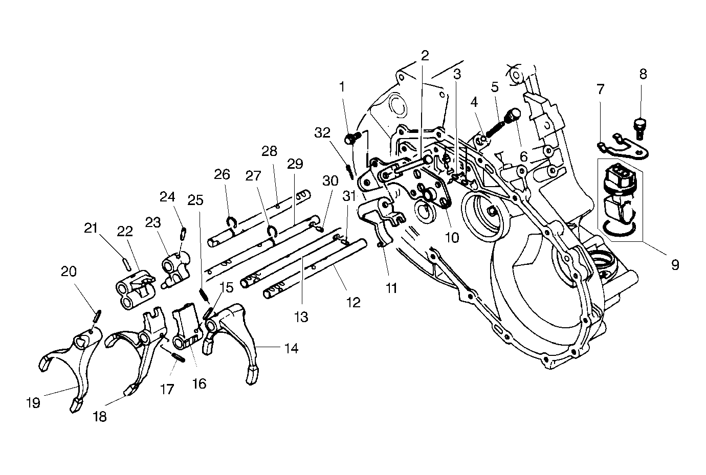
Figure
2:
(1)
Select Lever
(2)
Stud
(3)
Nut
(4)
Roll Pin
(5)
Stud
(6)
Nut
(7)
Shift Lever
(8)
Internal Shift Lever
(9)
Upper Spring Seat
(10)
Select Lever Spring
(11)
Lower Spring Seat
(12)
C-Clip
(13)
Washer
(14)
Transaxle Case Bolt
(15)
Transaxle Case
(16)
Reverse Detent Ball
(17)
1ST/2ND, 3RD/4TH and 5TH Detent Springs
(18)
1ST/2ND, 3RD/4TH and 5TH Retaining Bolts
(19)
Select Lever Pin
(20)
Knock Pins
(21)
Quadrant Box Reverse Inhibitor Bolt
(22)
Reverse Inhibitor Cam Spring
(23)
Reverse Inhibitor Cam
(24)
Quadrant Box Retaining Bolt
(25)
Stud
(26)
Breather
(27)
Quadrant Box Assembly
(28)
Stopper Cam Bolt
(29)
Quadrant Box Oil Seal
(30)
C-Clip
(31)
Select Lever Bushing
(32)
Select Lever Bushing
(33)
Breather
Figure
3:
(1)
Differential Case
(2)
Vehicle Speed Sensor (VSS) Ring
(3)
Side Gear Thrust Washer
(4)
Side Gear
(5)
Pinion Gear Thrust Washer
(6)
Pinion Gear
(7)
Differential Side Bearing
(8)
Pinion Shaft
(9)
Pinion Shaft Roll Pin
(10)
Differential Ring Gear
(11)
Differential Side Bearing Selective Shim
(12)
Differential Ring Gear Bolt
Figure
4:
(1)
Clutch and Differential Housing
(2)
Drive Axle Shaft Oil Seal
(3)
Magnet
(4)
Reverse Idler Gear
(5)
Roll Pin (8 mm)
(6)
Reverse Idler Shaft
(7)
Copper Gasket
(8)
Reverse Idler Shaft Bolt
(9)
Output Shaft
(10)
Output Shaft Needle Thrust Bearing
(11)
Output Shaft Third/Fourth Gear Key
(12)
Input Shaft
(13)
Stopper Plate
(14)
Collar
(15)
Input Shaft Front Bearing
(16)
Input Shaft Oil Seal
(17)
Pin (20 mm)
(18)
Front Oil Output Nozzle
(19)
Clutch and Differential Housing Plate Bolt
(20)
Clutch and Differential Housing Plate
(21)
Torque Strut Plug
Figure
5:
(1)
Transaxle Cast Stud
(2)
Transaxle Case
(3)
Gasket
(4)
Drain Plug
(5)
Oil Level Filler Plug
(6)
Output Shaft Fifth Gear Thrust Washer
(7)
Bearing Retainer Screw
(8)
Bearing Retainer
(9)
Snap Ring
(10)
Transaxle Case Gutter Bolt
(11)
Transaxle Case Gutter
(12)
Transaxle Case Bolt
Figure
6:
(1)
Output Shaft Front Bearing
(2)
First Gear Blocker Ring
(3)
First/Second Gear Synchronizer Assembly
(4)
Spring
(5)
Insert
(6)
Synchronizer Hub
(7)
Synchronizer Sleeve
(8)
Second Gear Blocker Ring
(9)
Outer Second Gear Ring
(10)
Inner Second Gear Ring
(11)
Output Shaft Second Gear
(12)
Needle Bearing
(13)
Collar
(14)
Output Shaft Third/Fourth Gear
(15)
Output Shaft Third/Fourth Gear
(16)
Output Shaft Rear Bearing
(17)
Output Shaft Rear Bearing Selective Shim
(18)
First Gear Outer Ring
(19)
First Gear Inner Ring
(20)
First Gear
(21)
Needle Bearing
(22)
Thrust Bearing
(23)
Thrust Washer
(24)
Key
(25)
Output Shaft
(26)
Spring
Figure
7:
(1)
Input Shaft
(2)
Third/Fourth Gear Synchronizer Spring
(3)
Third/Fourth Gear Synchronizer Hub
(4)
Third/Fourth Gear Synchronizer Key
(5)
Third/Fourth Gear Synchronizer Assembly
(6)
Third/Fourth Gear Synchronizer Sleeve
(7)
Third/Fourth Synchronizer Ring
(8)
Input Shaft Fourth Gear
(9)
Input Shaft Fourth Gear Needle Bearing
(10)
Input Shaft Fourth Gear Needle Bearing Collar
(11)
Input Shaft Fourth Gear Thrust Washer
(12)
Input Shaft Rear Bearing
(13)
Input Shaft Rear Bearing Selective Shim
(14)
Third/Fourth Gear Synchronizer Ring
(15)
Input Shaft Fourth Gear Needle Bearing
(16)
Input Shaft Third Gear
Figure
8:
(1)
Input Shaft Fifth Gear
(2)
Output Shaft Fifth Gear
(3)
Output Shaft Fifth Gear Needle Bearing
(4)
Output Shaft Fifth Gear Needle Bearing Collar
(5)
Fifth Gear Synchronizer Ring
(6)
Fifth Gear Synchronizer Key
(7)
Fifth Gear Synchronizer Assembly
(8)
Fifth Gear Synchronizer Spring
(9)
Fifth Gear Synchronizer Stopper Plate
(10)
Fifth Gear Synchronizer Nut
(11)
Rear Cover Gasket
(12)
Rear Cover
(13)
Rear Cover Bolt (27 mm)
(14)
Rear Cover Input Gutter
(15)
Rear Cover Input Gutter Bolt
(16)
Fifth Gear Synchronizer Sleeve
(17)
Fifth Gear Synchronizer Hub