GM Service Manual Online
For 1990-2009 cars only

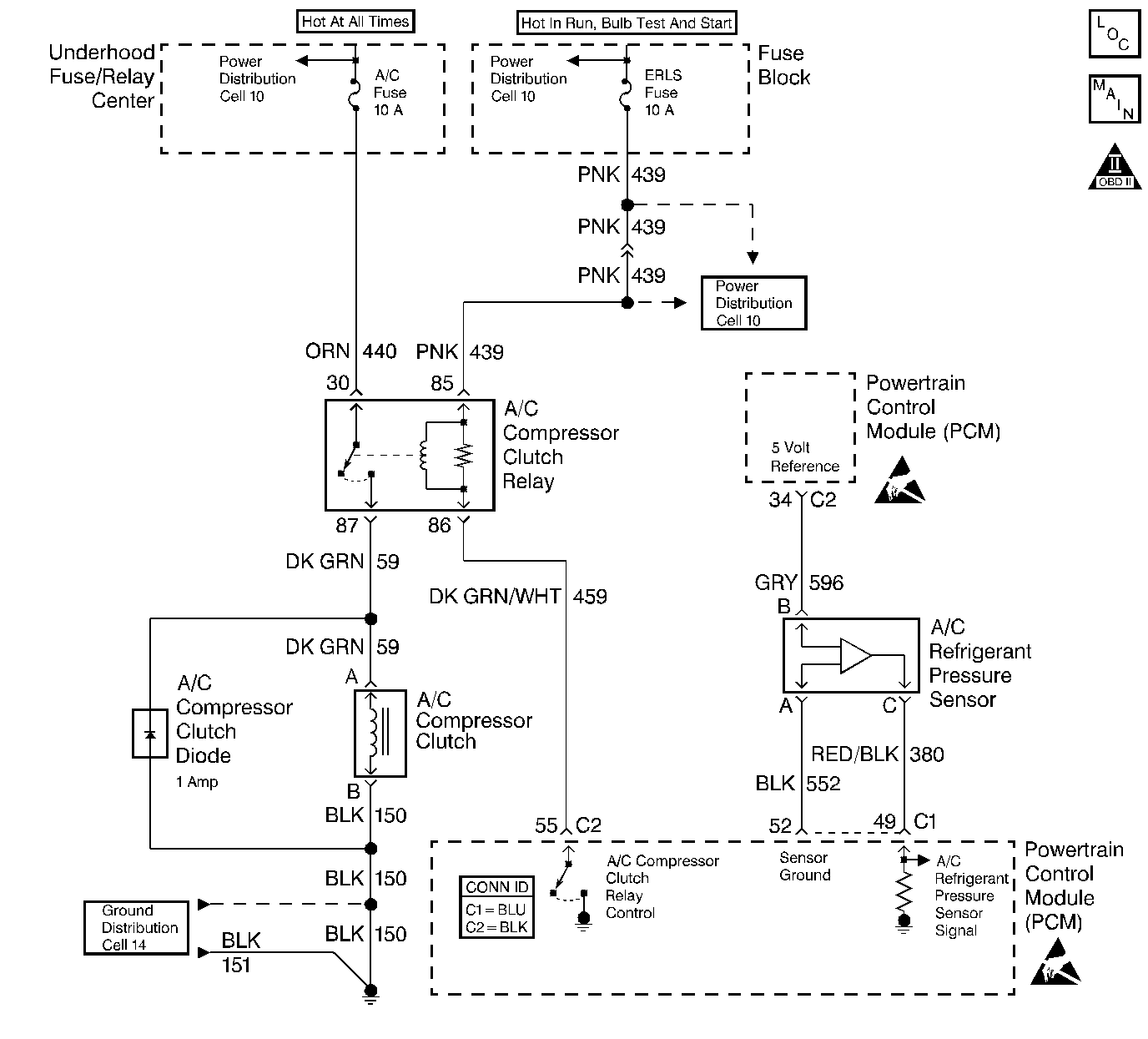
Object Number: 409346  Size: LF
Engine Controls Components
A/C Controls
OBD II Symbol Description Notice
Powertrain Control Module Connector End Views
Handling ESD Sensitive Parts Notice
Handling ESD Sensitive Parts Notice

Diagnosis

The following table will diagnose the PCM related circuitry of the A/C circuit. Go toA Diagnostic System Check - HVAC Systems - Manual the Air Conditioning portion of the service manual for diagnosis of the refrigerant portion of the system.

A scan tool can be used to display the following parameters:

    • A/C Request--This displays if PCM has received an A/C request from instrument panel cluster (IPC) YES or NO.
    • A/C Relay--This displays if the PCM has commanded the A/C clutch ON or OFF.
    • A/C Highside Pressure--This displays the A/C refrigerant high side pressure in VOLTS andPSI .

Circuit Description

The Powretrain Control Module (PCM) receives an A/C request signal from the instrument panel cluster (IPC) over the UART serial data line. When A/C is requested, the Powertrain Control Module (PCM) provides a ground path to the A/C clutch relay control circuit. When the relay circuit is grounded, the A/C compressor clutch relay is energized. The PCM delays grounding the relay circuit for 0.3 second, so the PCM can adjust the engine idle RPM for the additional load.

The PCM will temporarily de-energize the A/C compressor clutch relay for one or more of the following conditions:

    • A hot engine restart
    • A wide open throttle (TP sensor over 90 percent)
    • Engine RPM greater than 6,000 RPM
    • During an idle air control (IAC) valve reset
        The A/C compressor clutch relay will remain de-energized when one or both of the following conditions exist:
    • A DTCs P0530 or U1016 is set
    • There is no A/C request signal to the PCM
        Refer to the Air Conditioning portion of the service manual for more information on the A/C refrigerant systems.

Diagnostic Aids

    • If DTCs P0530 or U1016 are set, do not use this table.
    • If the complaint is insufficient cooling, the problem may be caused by an inoperative cooling fan. Refer to Electric Cooling Fan Diagnosis.
    • If the fan operates correctly, refer to A/C Diagnosis in the Air Conditioning portion of the service manual.
    • An A/C refrigerant pressure outside the range of 43 to 428 psi, will cause the A/C compressor clutch to be disabled by the PCM. Observe the A/C refrigerant pressure parameter on the scan tool for 2 minutes with the engine idling and A/C ON. If pressure goes out of range, refer to the Air Conditioning portion of the service manual.

Test Description

Number(s) below refer to number(s) on the diagnostic table.

  1. The Powertrain OBD System Check prompts the technician to complete some basic checks and store the freeze frame and failure records data on the scan tool if applicable. This creates an electronic copy of the data taken when the malfunction occurred. The information is then stored on the scan tool for later reference.

  2. The PCM will only energize the A/C relay when the engine is running. This test will determine if the relay or control circuit is malfunctioning.

  3. By disconnecting the relay, the system can be divided into two sections. If the clutch does not disengage, the malfunction lies on the compressor side of the system.

  4. A test light that does not illuminate indicates that the A/C compressor clutch relay is malfunctioning.

  5. Determines if the system is normal or if the A/C refrigerant pressure sensor reading is out of range.

  6. Determines if the signal is reaching the PCM from the A/C control panel through the IPC. The signal should only be present when an A/C mode or defrost mode has been selected.

  7. The A/C request signal is communicated through the IPC to the PCM over the UART serial data line. The A/C selector switch must send a signal to the IPC before the IPC will send a signal to the PCM to turn ON the A/C compressor.

  8. This step determines if the A/C refrigerant pressure sensor is out of range causing the A/C compressor clutch to be disabled or if the A/C charge is to low to allow A/C operation.

  9. Connecting circuits 59 and 439 together bypasses the PCMs control of the A/C compressor clutch. An A/C compressor clutch that fails to engage at this point indicates that the malfunction is in circuit 59, the compressor coil or compressor coil ground circuit.

  10. With the engine running and the A/C relay commanded ON, the PCM should ground the A/C relay control circuit. This will also illuminate the test light.

  11. Before replacing the PCM, check for backed out terminals, improper mating, broken locks, improperly formed or damaged terminals, poor terminals to wiring connections or physical damaged to the wiring harness. The replacement PCMs must be reprogrammed and the crankshaft position system variation procedure must be preformed. Refer to the latest Techline procedure for the PCM reprogramming and also refer to the CKP System Variation Learn Procedure.

  12. If no malfunctions have been found at this point, refer to Diagnostic Aids for additional checks and information.

A/C Compressor Clutch Control Circuit Diagnosis

Step

Action

Value(s)

Yes

No

1

Was the Powertrain On-Board Diagnostic (OBD) System Check performed?

--

Go to Step 2

Go to Powertrain On Board Diagnostic (OBD) System Check

2.4L

or

Powertrain On Board Diagnostic (OBD) System Check

2.2L

2

Turn ON the ignition switch leaving the engine OFF.

Install a scan tool.

Were DTCs P0530 or U1016 set?

--

Go to DTC Tables First

Go to Step 3

3

Is the A/C compressor clutch engaged?

--

Go to Step 4

Go to Step 5

4

Remove the A/C relay. Refer to A/C Compressor and Cooling Fan Relays Replacement .

Does the A/C compressor clutch disengage?

--

Go to Step 6

Go to Step 7

5

  1. Start the engine.
  2. Allow the engine coolant temperature to reach the specified value.
  3. Cycle ON and OFF the A/C selector switch.

Does the A/C compressor clutch cycle ON and OFF when the selector switch is cycled?

85°C (185°F)

Go to Step 8

Go to Step 9

6

  1. Connect a test light to B+.
  2. Probe the A/C relay control terminal with the test light.

Does the test light illuminate?

--

Go to Step 20

Go to Step 30

7

Disconnect the A/C clutch electrical connector.

Does the A/C compressor clutch disengage?

--

Go to Step 21

Go to Step 32

8

  1. Turn OFF the ignition switch.
  2. Install an A/C manifold gage set.
  3. Observe the A/C High side pressure on the scan tool and the manifold gage set.

Are the A/C High side pressures within the specified value of each other?

20 psi

Go to Step 36

Go to Step 10

9

Turn ON and OFF the A/C selector switch.

Does the scan tool indicate when the A/C is requested and not requested correctly?

--

Go to Step 11

Go to Step 12

10

  1. Disconnect the A/C refrigerant pressure sensor electrical connector.
  2. Connect a DMM to B+.
  3. Probe the A/C refrigerant pressure sensor ground circuit with the DMM.

Does the DMM read the specified value?

B+

Go to Step 31

Go to Step 22

11

Turn OFF the engine leaving the ignition switch ON.

Is the A/C High side value between the specified values?

40-430 psi

Go to Step 13

Go to Step 14

12

  1. Connect a test light to ground.
  2. Probe the A/C selector switch input circuit to the IPC with the test light.
  3. Cycle ON and OFF the A/C selector switch.

Does the test light turn ON and OFF when the A/C selector switch is cycled?

--

Go to Step 34

Go to Step 23

13

  1. Remove the A/C relay. Refer to A/C Compressor and Cooling Fan Relays Replacement .
  2. Connect a test light to ground.
  3. Probe the following A/C relay circuits with the test light.
  4. • Ignition feed
    • Battery feed

Does the test light illuminate on both circuits?

--

Go to Step 15

Go to Step 24

14

  1. Install an A/C manifold gage set.
  2. Observe the A/C High side pressure on the scan tool and the manifold gage set.

Are the A/C High side pressure within the specified value of each other?

20 psi

Go to Functional Check

in HVAC System - Manual

Go to Step 31

15

Connect a fused jumper wire between the following circuits:

    • A/C relay ignition feed terminal
    • Compressor clutch feed terminal

Does the A/C compressor clutch engage?

--

Go to Step 16

Go to Step 17

16

  1. Remove the fused jumper wire.
  2. Start the engine.
  3. Command ON the A/C Compressor Clutch relay with scan tool.
  4. Connect a test light to B+.
  5. Probe the A/C compressor clutch relay control terminal with the test light.

Does the test light illuminate?

--

Go to Step 30

Go to Step 18

17

  1. Disconnect the A/C compressor clutch electrical connector.
  2. Connect a test light to ground.
  3. Fused jumper wire still installed, probe the A/C compressor clutch ignition feed circuit with the test light.

Does the test light illuminate?

--

Go to Step 19

Go to Step 26

18

  1. Connect the test light to ground.
  2. Probe the compressor clutch relay control terminal with the test light.

Did the test light illuminate?

--

Go to Step 27

Go to Step 28

19

  1. Connect a test light to B+.
  2. Probe the A/C compressor clutch ground circuit with the test light.

Does the test light illuminate?

--

Go to Step 33

Go to Step 29

20

  1. Check the A/C compressor clutch relay control circuit for a short to ground.
  2. Repair the circuit as necessary. Refer to Wiring Repairs in Wiring Systems.

Was a repair necessary?

--

Go to Step 36

Go to Step 35

21

Repair the short to B+ in the A/C compressor clutch ignition feed circuit. Refer to Wiring Repairs in Wiring Systems.

Is the action complete?

--

Go to Step 36

--

22

  1. Check the A/C refrigerant pressure sensor ground for the following condition(s):
  2. • Open circuit
    • Poor electrical terminal connection at the PCM
  3. Repair the circuit as necessary. Refer to Wiring Repairs in Wiring Systems.

Is the action complete?

--

Go to Step 36

Go to Step 35

23

Repair the signal from the A/C selector switch.

Is the action complete?

--

Go to Step 36

--

24

If the test light did not illuminate on the A/C relay battery feed terminal or the ignition feed, check for a short to ground in the following item(s):

    • A/C compressor clutch ignition feed circuit
    •  A/C compressor clutch diode
    • Battery feed circuit
    • Ignition feed circuit

Was a repair necessary?

--

Go to Step 36

Go to Step 25

25

  1. Turn OFF the ignition Switch.
  2. Check for an open circuit or the following condition(s) in the A/C Compressor Clutch relay in the following circuit(s):
  3. • Battery feed
    • Ignition feed
    • Open fuse(s)
    • Poor electrical terminal connection at the fuse(s)
  4. Repair the circuit(s) as necessary. Refer to Wiring Repairs in Wiring Systems.

Was a repair necessary?

--

Go to Step 36

Go to Step 30

26

  1. Turn OFF the ignition switch.
  2. Repair the open in the A/C compressor clutch ignition feed circuit. Refer to Wiring Repairs in Wiring Systems.

Is the action complete?

--

Go to Step 36

--

27

  1. Check the A/C compressor clutch relay control circuit for a short to voltage.
  2. Repair the circuit as necessary. Refer to Wiring Repairs in Wiring Systems.

Was a repair necessary?

--

Go to Step 36

Go to Step 35

28

  1. Check the A/C compressor clutch relay control circuit for the following condition(s):
  2. • Open circuit
    • Poor electrical terminal connection at the PCM
  3. Repair the circuit as necessary. Refer to Wiring Repairs in Wiring Systems.

Was a repair necessary?

--

Go to Step 36

Go to Step 35

29

  1. Check the A/C compressor clutch ground circuit for the following condition(s):
  2. • Open circuit
    • Poor electrical terminal connection(s)
  3. Repair the circuit as necessary. Refer to Wiring Repairs in Wiring Systems.

Is the action complete?

--

Go to Step 36

--

30

  1. Turn OFF the ignition switch.
  2. Check for poor electrical terminal connection(s) at the A/C relay. Repair the connection(s) as necessary. Refer to Wiring Repairs in Wiring Systems.
  3. If the electrical terminal connection(s) are OK, then replace the A/C compressor clutch relay. Refer to A/C Compressor and Cooling Fan Relays Replacement .

Is the action complete?

--

Go to Step 36

--

31

  1. Check for poor electrical terminal connection(s) at the A/C refrigerant pressure sensor electrical connector. Repair the connection(s) as necessary. Refer to Wiring Repairs in Wiring Systems.
  2. If the electrical terminal connection(s) are OK, then replace the A/C refrigerant pressure sensor. Refer to Air Conditioning (A/C) Refrigerant Pressure Sensor Replacement in Manual HVAC Systems.

Is the action complete?

--

Go to Step 36

--

32

Replace the malfunctioning A/C compressor clutch assembly. Refer to Compressor Clutch Plate/Hub Assembly Install (V5 - Conventional Mount) in Manual HVAC Systems.

Is the action complete?

--

Go to Step 36

--

33

  1. Turn OFF the ignition switch.
  2. Check for a poor electrical terminal connection(s) at the A/C compressor clutch coil. Repair the connection(s) as necessary. Refer to Wiring Repairs in Wiring Systems.
  3. If the electrical terminal connection(s) are OK, then replace the A/C compressor clutch coil. Refer to Compressor Clutch Plate/Hub Assembly Install (V5 - Conventional Mount) in Manual HVAC Systems.

Is the action complete?

--

Go to Step 36

--

34

Replace the IPC.

Refer to Instrument Cluster Replacement in Instrument Panel, Gages and Cluster.

Is the action complete?

--

Go to Step 36

--

35

  1. Turn OFF the ignition switch.
  2. Replace the PCM. Refer to PCM Replacement .

Is the action complete?

--

Go to Step 36

--

36

  1. Start the engine.
  2. Idle the engine.
  3. Cycle ON and OFF the A/C selector switch.

Does the A/C compressor clutch cycle ON and OFF?

 

System OK

Go to Step 2