GM Service Manual Online
For 1990-2009 cars only
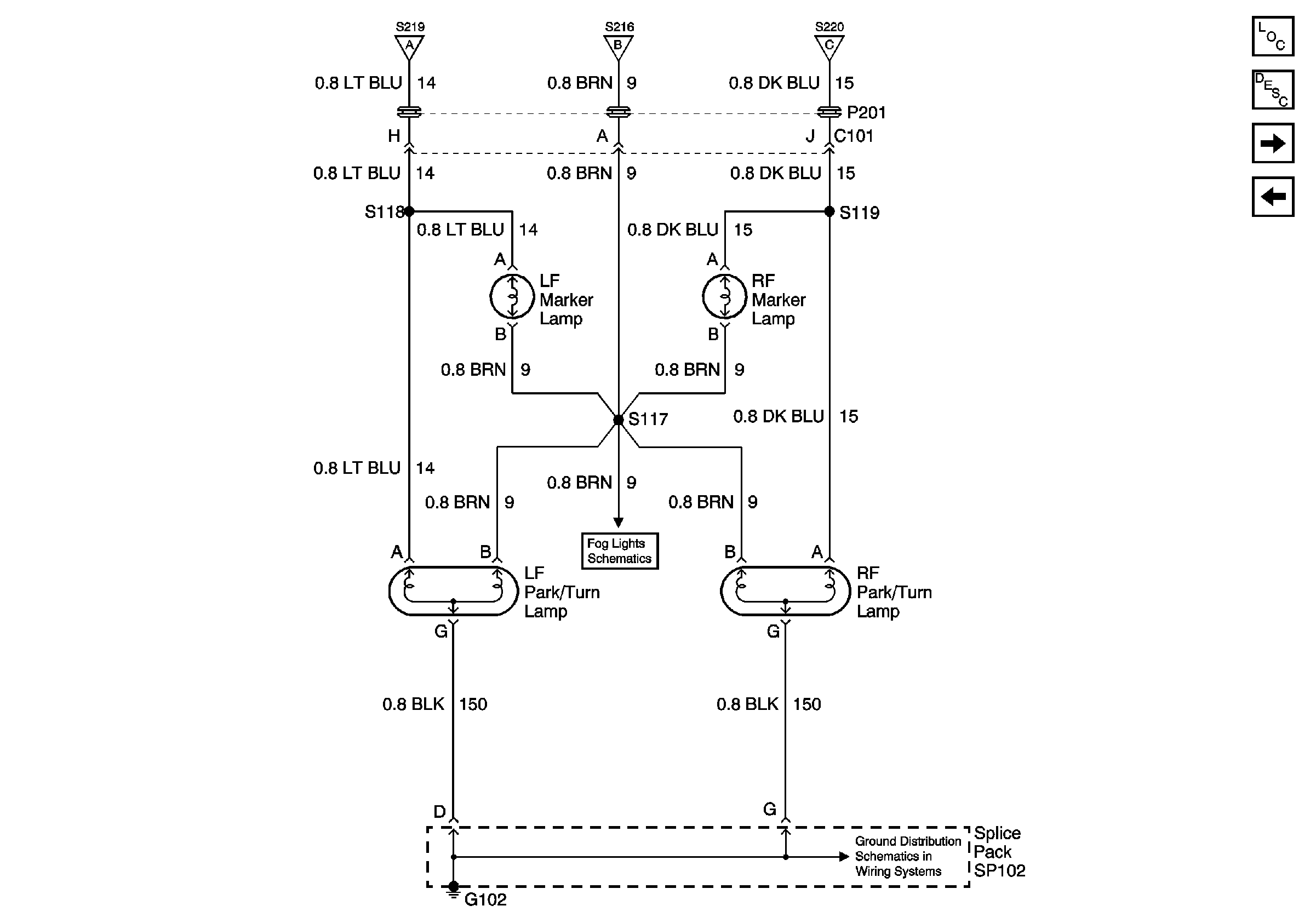
Figure 1:

Cell 110; Turn, Hazard, Headlamp Switch Assembly


Object Number: 472692  Size: FS
Lighting Systems Component Views
Exterior Lights Circuit Description
Cell 110: Turn, Hazard, Front Marker and Front Park Lamps (Pontiac)
Ground Distribution Schematics
Handling ESD Sensitive Parts Notice
Ground Distribution Schematics
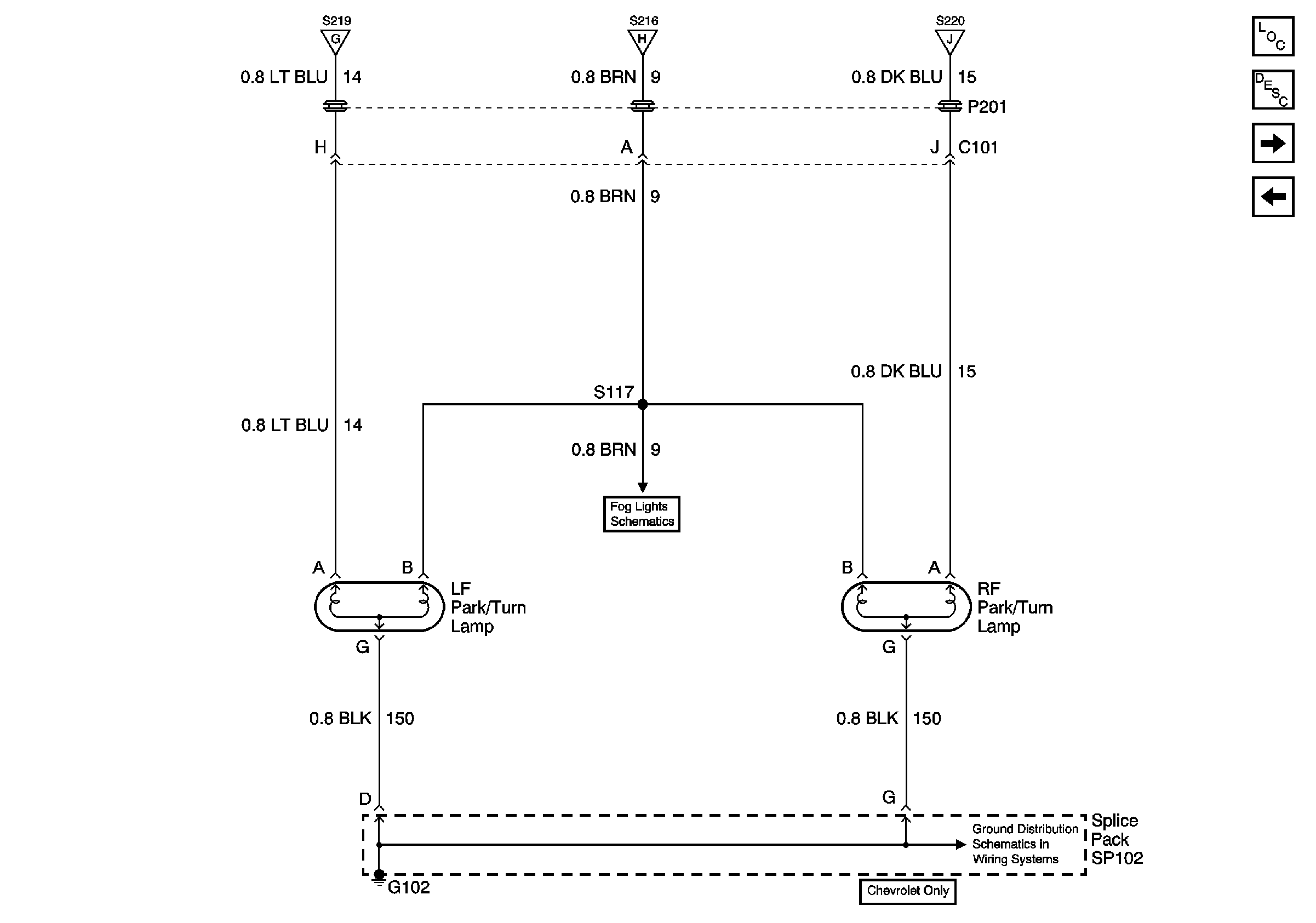
Figure 2:

Cell 110: Turn, Hazard, Front Marker and Front Park Lamps (Pontiac)


Object Number: 472700  Size: FS
Lighting Systems Component Views
Cell 110: Turn, Hazard, Front Marker and Front Park Lamps (Chevrolet)
Exterior Lights Circuit Description
Cell 110; Turn, Hazard, Headlamp Switch Assembly
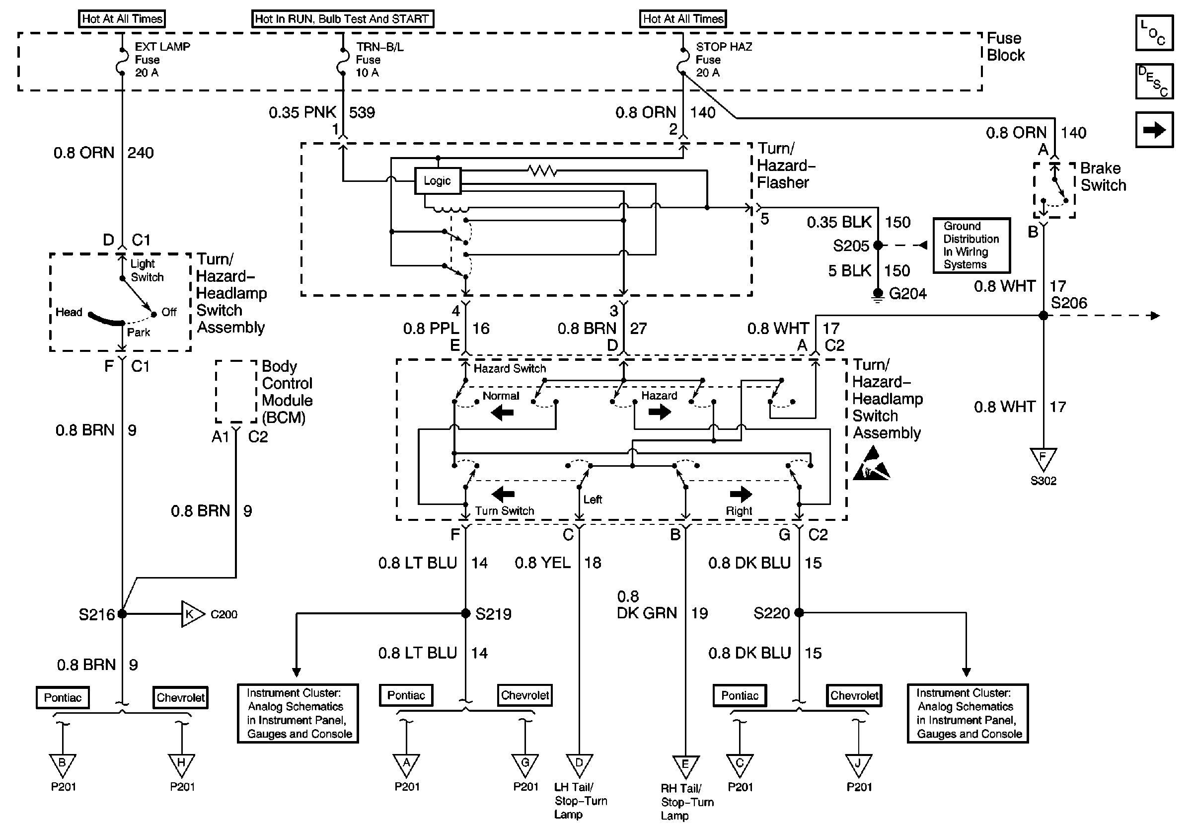
Figure 3:

Cell 110: Turn, Hazard, Front Marker and Front Park Lamps (Chevrolet)


Object Number: 472712  Size: FS
Lighting Systems Component Views
Exterior Lights Circuit Description
Cell 110: High Mounted Stop/ Turn Lamps
Cell 110: Turn, Hazard, Front Marker and Front Park Lamps (Pontiac)
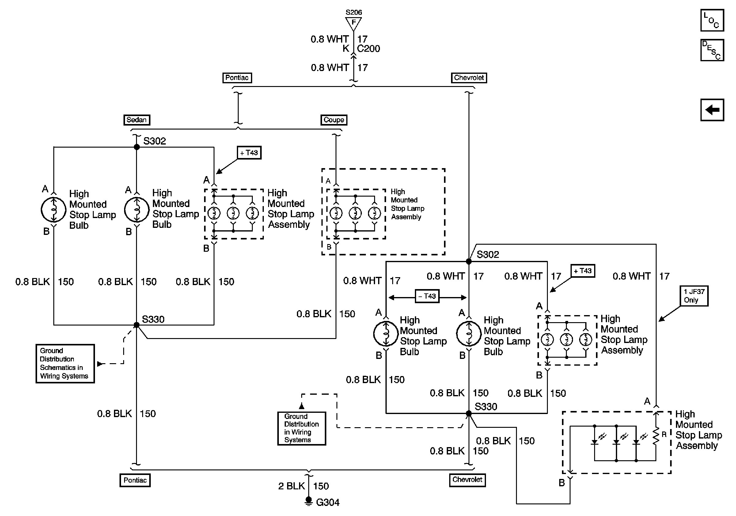
Figure 4:

Cell 110: High Mounted Stop/ Turn Lamps


Object Number: 472717  Size: FS
Lighting Systems Component Views
Exterior Lights Circuit Description
High Mounted Stop Lamp Schematic
Cell 110: Turn, Hazard, Front Marker and Front Park Lamps (Chevrolet)
Ground Distribution Schematics
Ground Distribution Schematics
Ground Distribution Schematics
Ground Distribution Schematics
Ground Distribution Schematics
Ground Distribution Schematics
Ground Distribution Schematics
Figure 5:

High Mounted Stop Lamp Schematic


Object Number: 479767  Size: FS
Lighting Systems Component Views
Exterior Lights Circuit Description
Cell 110: High Mounted Stop/ Turn Lamps
Ground Distribution Schematics