GM Service Manual Online
For 1990-2009 cars only
Figure 1:

Power Door Locks without Keyless Entry


Object Number: 573672  Size: FS
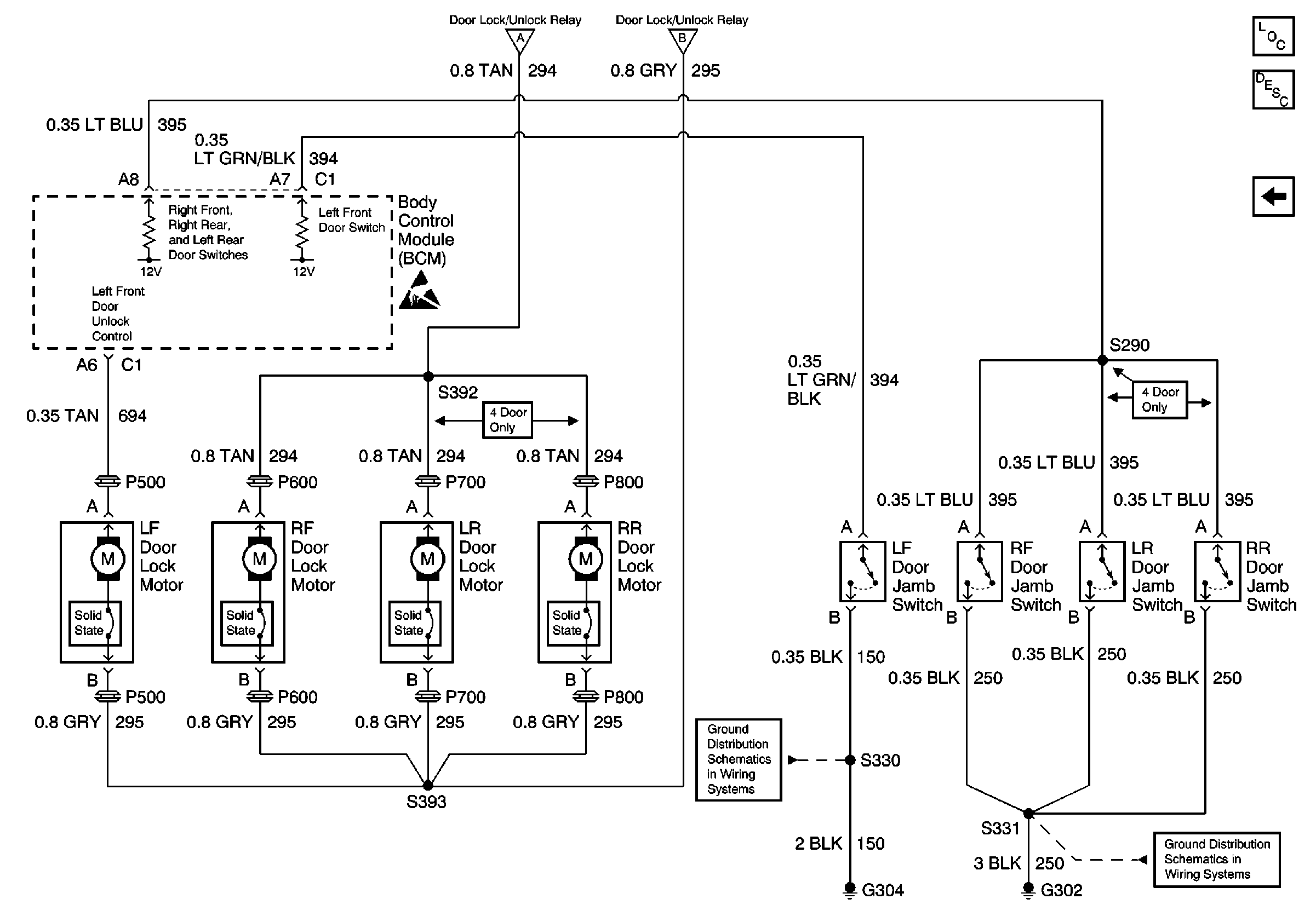
Figure 2:

Power Door Locks with Keyless Entry


Object Number: 469771  Size: FS
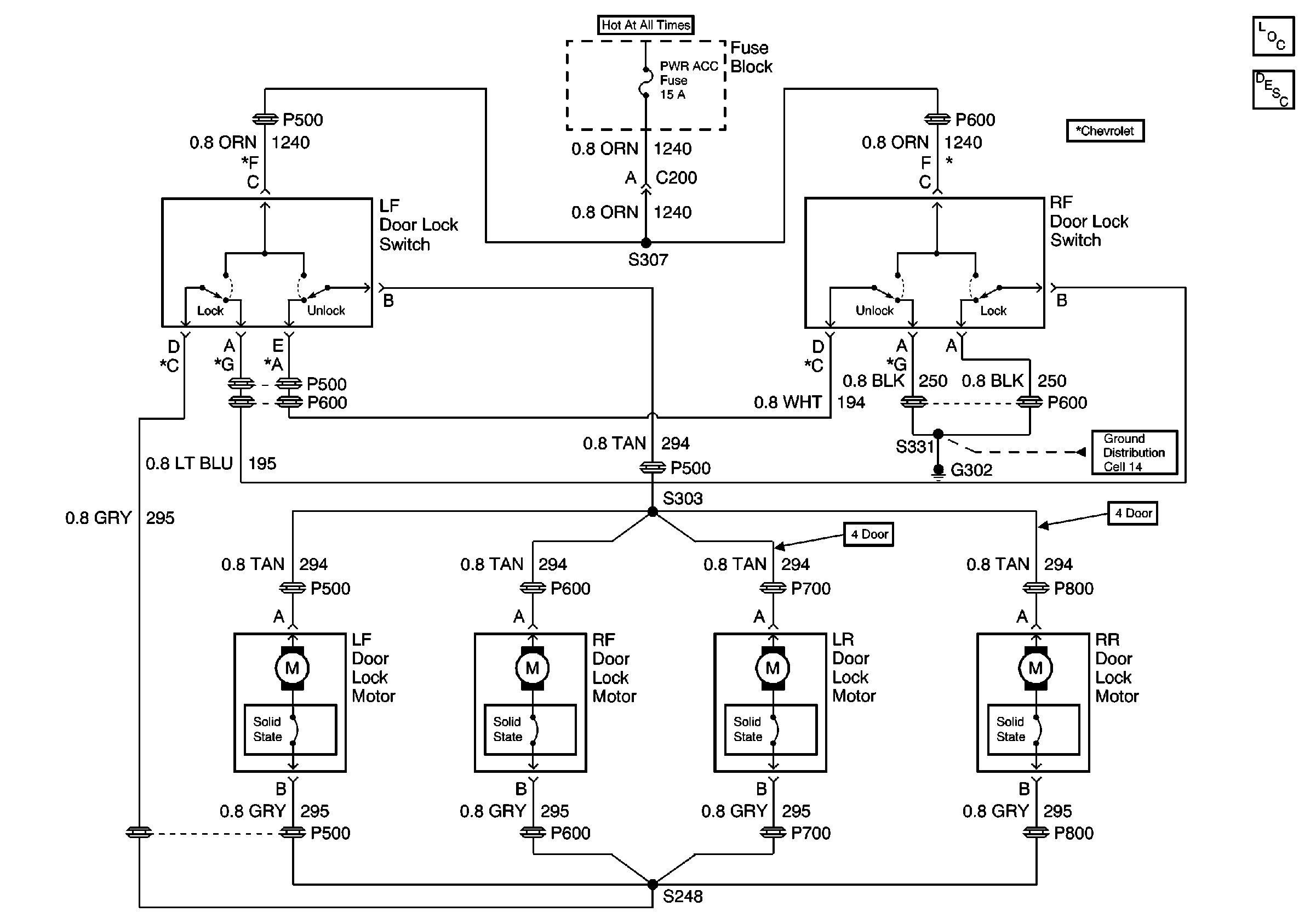
Figure 3:

Power Door Locks with Keyless Entry


Object Number: 470342  Size: FS
Power Door Systems Components
Power Door Locks Circuit Description
Power Door Locks with Keyless Entry
G302
G304 (2 of 2)
Power Door Locks with Keyless Entry
Power Door Locks with Keyless Entry
Handling ESD Sensitive Parts Notice