GM Service Manual Online
For 1990-2009 cars only
Figure 1:

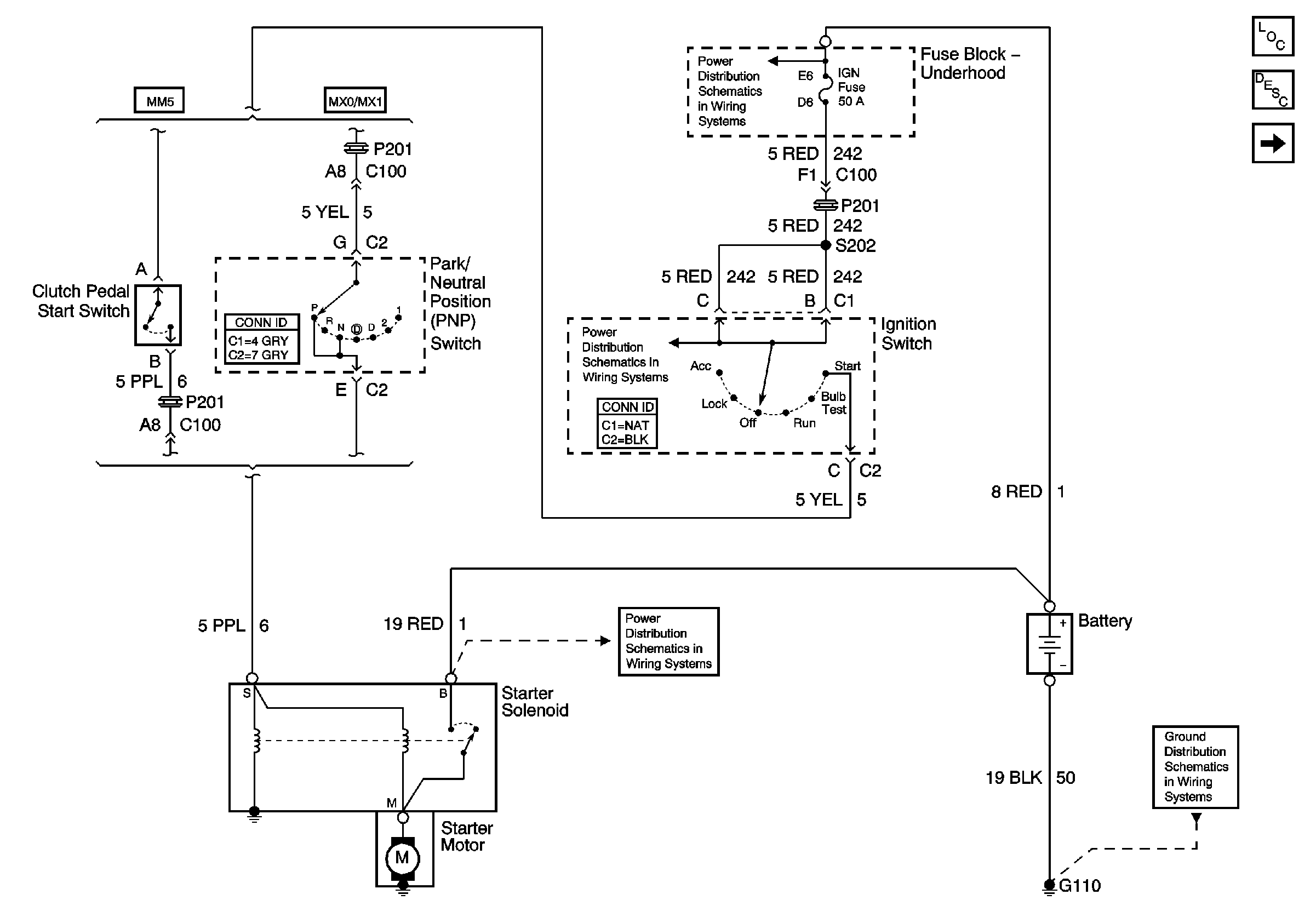
Starting System -- Early Production


Object Number: 669293  Size: FS
Master Electrical Component List
Starting System - Late Production
G110
Underhood Fuse Block IGN, and ABS Fuses, IP Fuse Block ABS, F/P - INJ, AIR BG and CRUISE Fuses
Underhood Fuse Block IGN, and ABS Fuses, IP Fuse Block ABS, F/P - INJ, AIR BG and CRUISE Fuses
Generator and Battery
Figure 2:

Starting System


Object Number: 863058  Size: FS
Master Electrical Component List
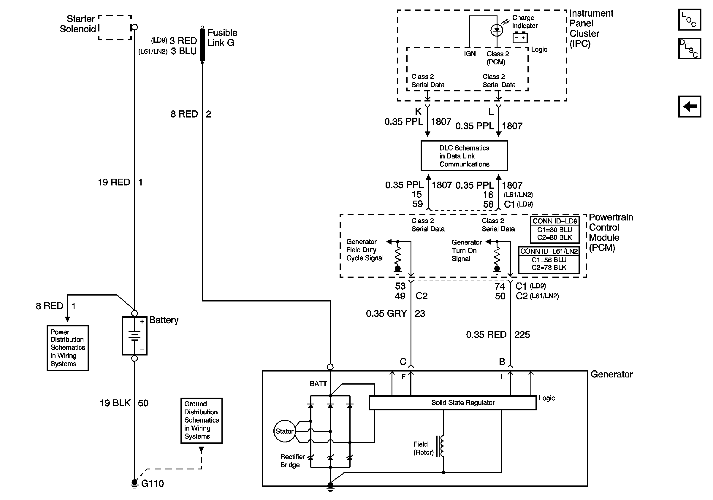
Charging System Description and Operation
Charging System
Starting System - Early Production
G110 and G111
Charging System
Underhood Fuse Block BATT 2 Fuse, I/P Fuse Block RR DEFOG, PWR ACC, AUX PWR and STOP/HZD Fuses
Underhood Fuse Block BATT 2 Fuse, I/P Fuse Block RR DEFOG, PWR ACC, AUX PWR and STOP/HZD Fuses
Underhood Fuse Block IGN and ABS Fuses, I/P Fuse Block ABS, F/P-INJ, AIR BG and Cruise Fuses
Figure 3:

Charging System


Object Number: 863059  Size: FS
Master Electrical Component List
Charging System Description and Operation
Starting System - Late Production
G110 and G111
B+ Bus Bar