GM Service Manual Online
For 1990-2009 cars only
Makes
🢒
Pontiac
🢒
2001
🢒
Sunfire
🢒
Body and Accessories
🢒
Wiring Systems
🢒 Interior Lights Schematics
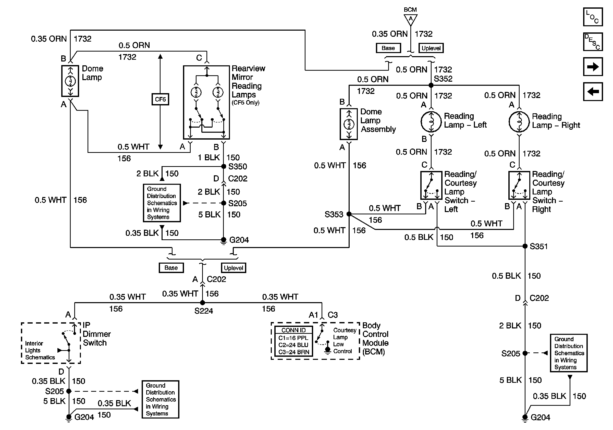
Figure
1:
Switch Signals and Courtesy Lamps Control
Master Electrical Component List
Courtesy / Reading Lamps
Underhood Fuse Block BATT 1 Fuse and IP Fuse Block MIRROR, RT HDLP, FLS/PASS, RDO/INTLP, RFA BATT, and AMPL Fuses
Courtesy / Reading Lamps
Controlled/Monitored Subsystem References 2 of 3
G304 1 of 2
Figure
2:
Courtesy / Reading Lamps
Master Electrical Component List
Dimmer Controls
Switch Signals and Courtesy Lamps Control
G204 1 of 2
G204 1 of 2
Switch Signals and Courtesy Lamps Control