GM Service Manual Online
For 1990-2009 cars only
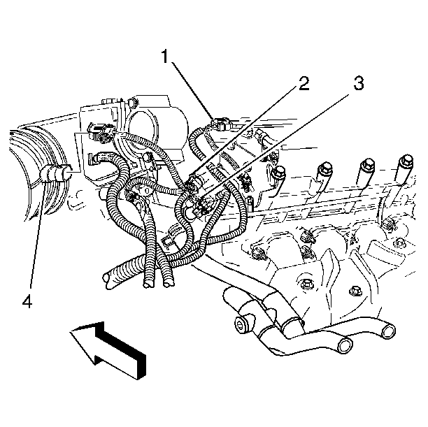
Figure 1:

Left Side of Engine (LD9)


Object Number: 423800  Size: SH
(1)Throttle Position (TP) Sensor Electrical Connector
(2)Manifold Absolute Pressure (MAP) Sensor
(3)Idle Air Control (IAC) Valve
(4)Evaporative Emissions (EVAP) Canister Purge Solenoid
(5)A/C Compressor Clutch Electrical Connector
(6)A/C Compressor Clutch
(7)Generator
(8)Fuel Injectors Electrical Harness
(9)Camshaft Position (CMP) Sensor
Figure 2:

Coolant Level Switch and A/C Refrigerant Pressure Sensor


Object Number: 217885  Size: LF
(1)Coolant Level Switch
(2)A/C Refrigerant Pressure Sensor
Figure 3:

Crankshaft Position (CKP) Sensor


Object Number: 219416  Size: SF
(1)Crankshaft Position (CKP) Sensor
(2)Oil Filter
Figure 4:

Left Rear of Engine (LD9)


Object Number: 423801  Size: SH
(1) Ignition Control module (ICM) Electrical Connector
(2)Engine Oil Pressure (EOP) Sensor
(3)Engine Coolant Temperature (ECT) Sensor
(4)Intake Air Temperature (IAT) Sensor
Figure 5:

Powertrain Control Module (PCM)


Object Number: 424002  Size: SH
(1)Powertrain Control Module (PCM)
(2)Right Front Fender
(3) Powertrain Control Module (PCM) Electrical Connectors
Figure 6:

Fuel Pump and Sender Assembly


Object Number: 61866  Size: SH
(1)Fuel Tank Pressure (FTP) Sensor
(2)Fuel Pump and Sender Assembly
(3)Fuel Pump Strainer
(4)Fuel Level Sensor
Figure 7:

Ignition Coil and Ignition Control Module (ICM)


Object Number: 219425  Size: MF
(1)Ignition Control Module (ICM) Cover
(2) Ignition Control Module (ICM)
(3) Ignition Control Module (ICM) Bolt/Screw
(4) Ignition Control Module (ICM) Wiring Harness
(5)Ignition Coil
(6)Ignition Coil Housing Assembly
(7)Housing Cover Retainer
(8)Ignition Coil Bolt/Screw
(9)Spring - Spark Plug Boot
(10)Boot - Spark Plug
(11)Retainer - Spark Plug Boot
Figure 8:

Intake Temperature (IAT) Sensor


Object Number: 219417  Size: SF
(1)Intake Air Temperature (IAT) Sensor
Figure 9:

Heated Oxygen Sensor (HO2S) Sensor 2


Object Number: 217420  Size: MF
(1)Heated Oxygen Sensor (HO2S) Sensor 2
(2)TWC Catalyst
Figure 10:

Oxygen Sensor (O2S) Sensor 1


Object Number: 219421  Size: SF
(1)Oxygen Sensor (O2S) Sensor 1 Connector
(2)Oxygen Sensor (O2S) Sensor 1
Figure 11:

Top of Transmission (MX0)


Object Number: 217922  Size: MF
(1)Park/Neutral Position (PNP) Switch
Figure 12:

Top of Transmission (MM5)


Object Number: 217923  Size: LF
(1)Vehicle Speed Sensor (VSS)
(2)Backup Lamp Switch