GM Service Manual Online
For 1990-2009 cars only
Makes
🢒
Pontiac
🢒
2001
🢒
Sunfire
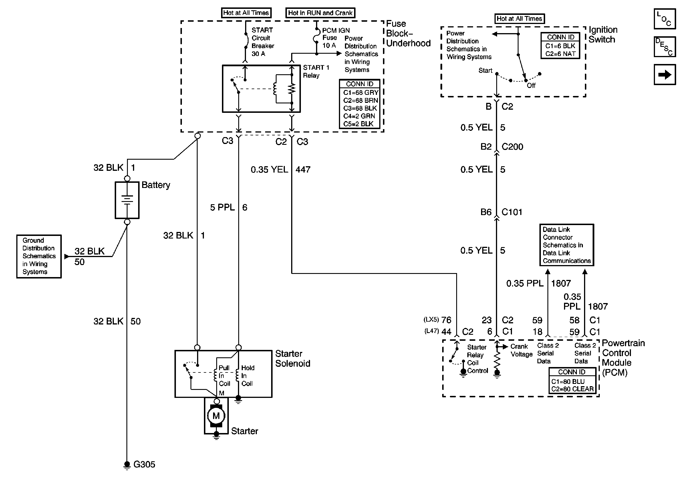
🢒 Starter Solenoid Controls
Starter Solenoid Controls
Starter Soleniod Controls
Master Electrical Component List
Charging System Description and Operation
Generator Controls and Battery
Serial Data Class 2
IGN SW Fuse (Fuse Block-Rear)
Battery Feed to the Fuse Block-Underhood
G303, G305, G310 and G404