GM Service Manual Online
For 1990-2009 cars only
Makes
🢒
Pontiac
🢒
2001
🢒
Sunfire
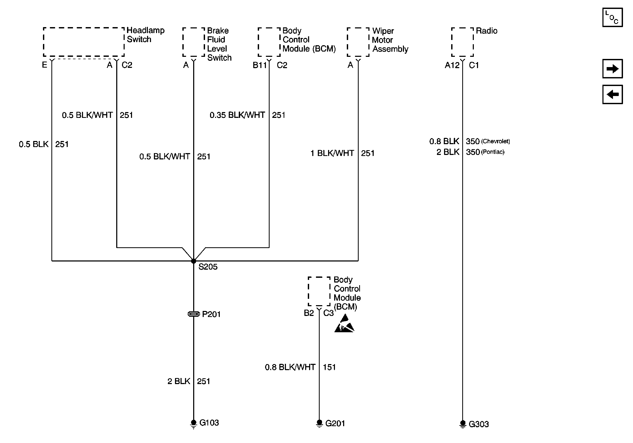
🢒 G103, G201 and G200
G103, G201 and G200
G103, G201 and G200
G110
G102
Handling ESD Sensitive Parts Notice
Power and Grounding Components