GM Service Manual Online
For 1990-2009 cars only

Removal Procedure


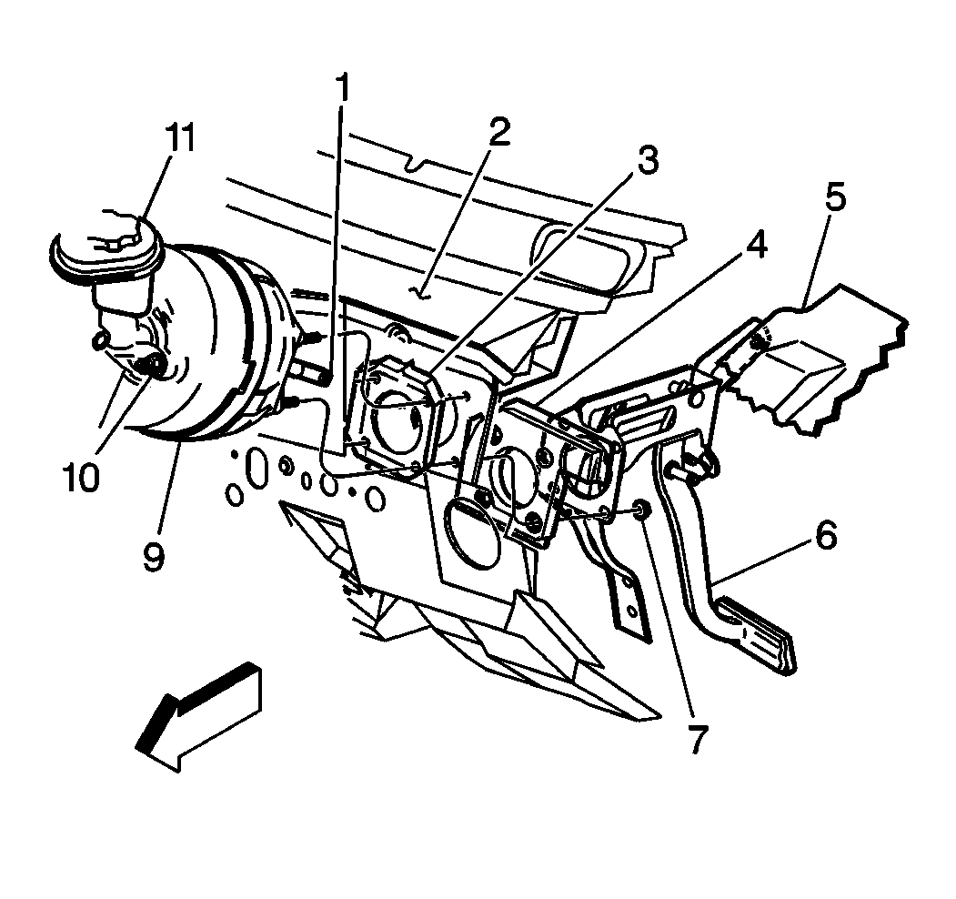
    Object Number: 171234  Size: SH
  1. Remove the air cleaner assembly. Refer to Air Cleaner Assembly Replacement in Engine Controls - 2.2L (L61).
  2. Remove the master cylinder mounting nuts (10).
  3. Move the master cylinder and the proportioning valve assembly or the antilock brake modulator assembly forward just enough in order to clear the studs on the brake booster. This flexes the brake pipes slightly. Do not bend or distort the brake pipes.
  4. Remove the vacuum hose from the vacuum check valve.
  5. Remove the brake booster mounting nuts (7).

  6. Object Number: 1311217  Size: SH
  7. Remove the retaining clip (1) and washer (2) from the brake pedal.
  8. Disconnect the brake booster pushrod (3) from the brake pedal.
  9. Tilt the entire brake booster slightly in order to work the booster pushrod off the pedal clevis pin without putting undue pressure on the pushrod.

  10. Remove the booster from the vehicle.

Installation Procedure


    Object Number: 1311217  Size: SH
  1. Install the brake booster to the vehicle.
  2. Ensure that the inner washer (4) is in position on the brake pedal.
  3. Apply a thin coating of lithium grease to the pushrod pin on the brake pedal.
  4. Connect the brake booster pushrod (3) to the brake pedal.
  5. Tilt the entire brake booster slightly in order to work the booster pushrod onto the pedal clevis pin without putting undue pressure on the pushrod.

  6. Install the outer washer (2) and retaining clip (1) to the brake pedal.
  7. Notice: Refer to Fastener Notice in the Preface section.


    Object Number: 171234  Size: SH
  8. Install the vacuum brake booster mounting nuts (7).
  9. Tighten
    Tighten the nuts to 27 N·m (20 lb ft).

  10. Install the vacuum hose to the vacuum check valve.
  11. Move the master cylinder (11) and the proportioning valve assembly or the antilock brake modulator assembly onto the brake booster (9) studs.
  12. Install the master cylinder mounting nuts (10).
  13. Tighten
    Tighten the nuts to 27 N·m (20 lb ft).

  14. Install the air cleaner assembly. Refer to Air Cleaner Assembly Replacement in Engine Controls - 2.2L (L61).