GM Service Manual Online
For 1990-2009 cars only

    Object Number: 909630  Size: SH
  1. Apply sealer GM P/N 12346004 (Canadian P/N 10953480), or equivalent to the oil pressure switch threads.
  2. Notice: Use the correct fastener in the correct location. Replacement fasteners must be the correct part number for that application. Fasteners requiring replacement or fasteners requiring the use of thread locking compound or sealant are identified in the service procedure. Do not use paints, lubricants, or corrosion inhibitors on fasteners or fastener joint surfaces unless specified. These coatings affect fastener torque and joint clamping force and may damage the fastener. Use the correct tightening sequence and specifications when installing fasteners in order to avoid damage to parts and systems.

  3. Install the engine oil pressure switch.
  4. Tighten
    Tighten the engine oil pressure switch to 16 N·m (12 lb ft).


    Object Number: 909629  Size: SH
  5. Install the knock sensors.
  6. Tighten
    Tighten the knock sensors to 25 N·m (18 lb ft).


    Object Number: 909628  Size: SH
  7. Apply sealer GM P/N 12346004 (Canadian P/N 10953480), or equivalent to the engine block plug or engine block heater, if applicable.
  8. Install the engine block plug or engine block heater, if applicable.
  9. Tighten
    Tighten the engine block plug or engine block heater to 60 N·m (44 lb ft).

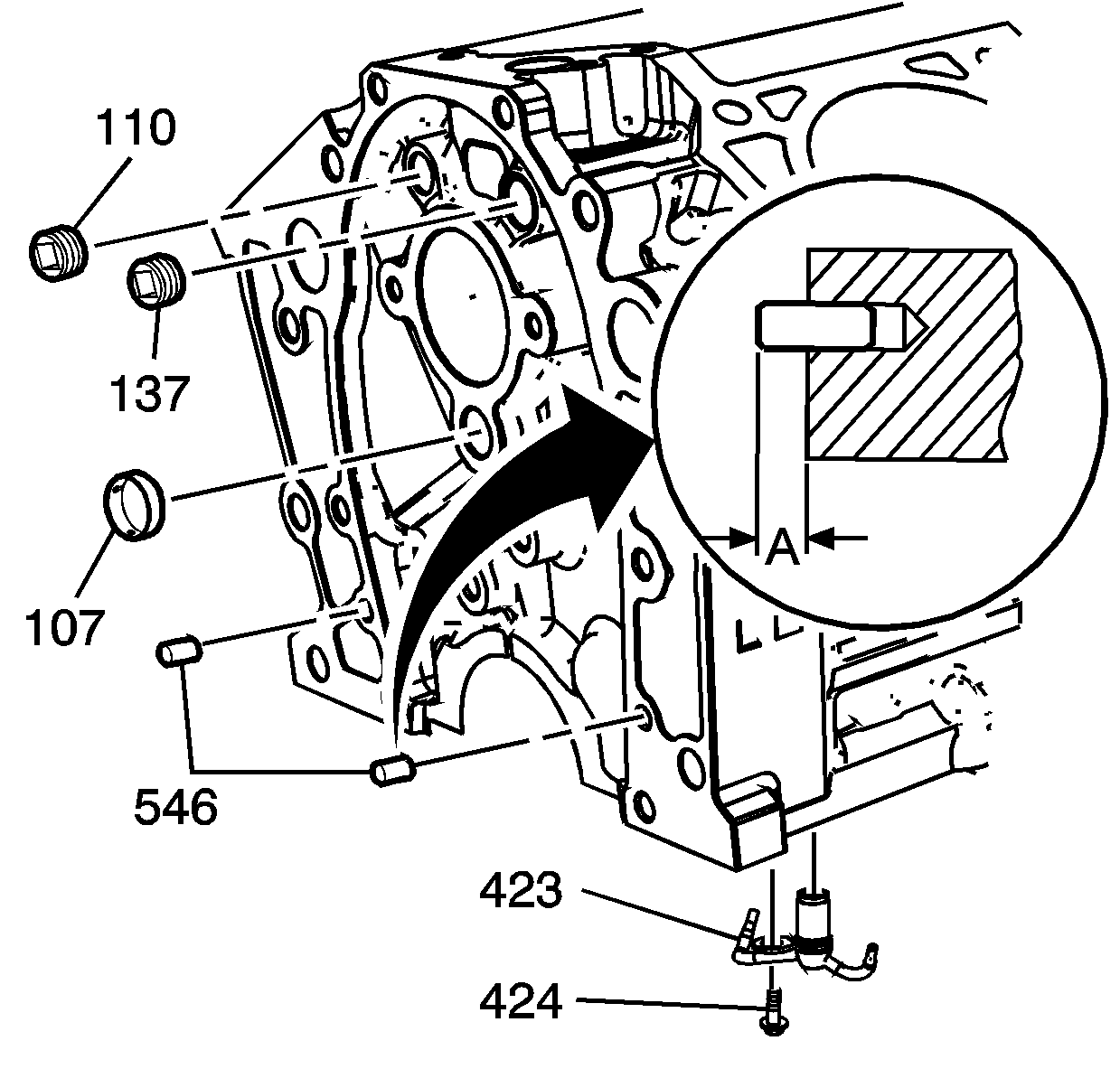
  10. Install the transmission locating pins. The installation height should be 8.3-9.3 mm (0.327-0.366 in) (A).

  11. Object Number: 909627  Size: SH
  12. Apply sealer GM P/N 12346004 (Canadian P/N 10953480), or equivalent to the front oil gallery plug threads (110, 137).
  13. Install the front oil gallery plug (110).
  14. Tighten
    Tighten the front oil gallery plug to 19 N·m (14 lb ft).

  15. Install the front oil gallery plug (137).
  16. Tighten
    Tighten the front oil gallery plug to 33 N·m (24 lb ft).

  17. Apply sealer GM P/N 12377901 (Canadian P/N 10953504), or equivalent to the front oil gallery plug (107).
  18. Install the front oil gallery plug (107) so that it is 2.3 mm (0.10 in) below flush of the engine block.
  19. Install the engine front cover locating pins (546). The installation height should be 5.8-8.2 mm (0.228-0.323 in) (A).

  20. Object Number: 909626  Size: SH
  21. Install the piston oil nozzle and bolt.
  22. Tighten
    Tighten the piston oil nozzle bolt to 10 N·m (89 lb in).

  23. Apply Sealer GM P/N 12346004 (Canadian P/N 10953480), or equivalent to the rear oil gallery plugs.
  24. Install the rear oil gallery plugs (103).
  25. Tighten
    Tighten the rear oil gallery plugs to 19 N·m (14 lb ft).

  26. Install the rear oil gallery plugs (102).
  27. Tighten
    Tighten the rear oil gallery plugs to 33 N·m (24 lb ft).


    Object Number: 909514  Size: SH

    Notice: Maximum gasket performance is achieved when using new fasteners, which contain a thread-locking patch. If the fasteners are not replaced, a thread locking chemical must be applied to the fastener threads. Failure to replace the fasteners or apply a thread-locking chemical MAY reduce gasket sealing capability.

  28. Apply sealer GM P/N 12346004 (Canadian P/N 10953480), or equivalent to the left and right coolant drain plug threads.
  29. Install the left coolant drain plug.
  30. Tighten
    Tighten the left coolant drain plug to 19 N·m (14 lb ft).


    Object Number: 909516  Size: SH
  31. Install the right coolant drain plug.
  32. Tighten
    Tighten the right coolant drain plug to 19 N·m (14 lb ft).